搜索
查看: 2011|回复: 30

寻求帮助(弥漫性大B细胞性淋巴瘤,四期B组,IPI3分,EBV阳性,伴嗜血)

  [复制链接]

5

主题

113

回帖

650

家园豆

您的身份
家属
病理报告
弥漫大b细胞(生发中心起源)
就诊医院
浙江大学附属第一医院
目前状态
治疗中
最后登录
2026-4-30
发表于 2026-2-7 15:39:32 | 显示全部楼层 |阅读模式 来自: 中国浙江杭州
各位大神能否指点一下,我想等肿瘤负荷低下来后去做造血干细胞移植,不想冒着复发的风险,我儿子19岁(大二),想走治愈这条路。不知道哪里好,能否请大神们给个意见,非常感谢






1

主题

4

回帖

33

家园豆

最后登录
2026-2-8
发表于 2026-2-8 20:50:29 来自手机 | 显示全部楼层 来自: 中国河北唐山
病理会诊:专家看切片
推荐天津血液病研究所团泊院区
回复 支持 1 反对 0

使用道具 举报

5

主题

113

回帖

650

家园豆

您的身份
家属
病理报告
弥漫大b细胞(生发中心起源)
就诊医院
浙江大学附属第一医院
目前状态
治疗中
最后登录
2026-4-30
 楼主| 发表于 2026-2-7 18:05:57 来自手机 | 显示全部楼层 来自: 中国浙江杭州
成都吴彦祖 发表于 2026-02-07 17:46
整个医院只有三位医生是移植专业吗??

我看了一下好像是三位专家在坐诊,团队肯定是有的,有两个院区都在做干细胞移植
回复 支持 1 反对 0

使用道具 举报

23

主题

351

回帖

7353

家园豆

您的身份
家属
病理报告
弥漫大b细胞(生发中心外活化b细胞)
就诊医院
山东大学齐鲁医院
目前状态
治疗中
最后登录
2026-4-30
发表于 2026-2-7 15:40:28 来自手机 | 显示全部楼层 来自: 中国山东聊城
你问问橙色雨丝大佬吧
回复 支持 反对

使用道具 举报

5

主题

113

回帖

650

家园豆

您的身份
家属
病理报告
弥漫大b细胞(生发中心起源)
就诊医院
浙江大学附属第一医院
目前状态
治疗中
最后登录
2026-4-30
 楼主| 发表于 2026-2-7 15:41:50 来自手机 | 显示全部楼层 来自: 中国浙江杭州
@橙色雨丝 麻烦老师指点一下
回复 支持 反对

使用道具 举报

399

主题

5万

回帖

8万

家园豆

您的身份
病友
病理报告
滤泡性淋巴瘤1-2级
就诊医院
北京协和
目前状态
康复10-20年
最后登录
2026-4-30

博学多才一生平安康复0-1年

发表于 2026-2-7 15:59:17 来自手机 | 显示全部楼层 来自: 中国北京
不知道现在在哪个医院,看上去这个医院治疗就可以。
回复 支持 反对

使用道具 举报

5

主题

113

回帖

650

家园豆

您的身份
家属
病理报告
弥漫大b细胞(生发中心起源)
就诊医院
浙江大学附属第一医院
目前状态
治疗中
最后登录
2026-4-30
 楼主| 发表于 2026-2-7 16:02:00 来自手机 | 显示全部楼层 来自: 中国浙江杭州
橙色雨丝 发表于 2026-02-07 15:59
不知道现在在哪个医院,看上去这个医院治疗就可以。

再浙江大学附属第一医院,这个医院只有3位专家是造血干细胞移植的
回复 支持 反对

使用道具 举报

5

主题

113

回帖

650

家园豆

您的身份
家属
病理报告
弥漫大b细胞(生发中心起源)
就诊医院
浙江大学附属第一医院
目前状态
治疗中
最后登录
2026-4-30
 楼主| 发表于 2026-2-7 16:04:15 来自手机 | 显示全部楼层 来自: 中国浙江杭州
橙色雨丝 发表于 2026-02-07 15:59
不知道现在在哪个医院,看上去这个医院治疗就可以。

再我想问一下我们最好能治愈的方法是不是只能从他人(比如我和他爸、孩子的堂兄、表兄等)获取干细胞
回复 支持 反对

使用道具 举报

399

主题

5万

回帖

8万

家园豆

您的身份
病友
病理报告
滤泡性淋巴瘤1-2级
就诊医院
北京协和
目前状态
康复10-20年
最后登录
2026-4-30

博学多才一生平安康复0-1年

发表于 2026-2-7 16:21:09 来自手机 | 显示全部楼层 来自: 中国北京
陪着治疗 发表于 2026-02-07 16:02
再浙江大学附属第一医院,这个医院只有3位专家是造血干细胞移植的

浙一已经很好了。除非发现与噬血细胞综合征相关的基因突变,否则一般不考虑异基因移植
回复 支持 反对

使用道具 举报

5

主题

113

回帖

650

家园豆

您的身份
家属
病理报告
弥漫大b细胞(生发中心起源)
就诊医院
浙江大学附属第一医院
目前状态
治疗中
最后登录
2026-4-30
 楼主| 发表于 2026-2-7 16:38:01 来自手机 | 显示全部楼层 来自: 中国浙江杭州
橙色雨丝 发表于 2026-02-07 16:21
浙一已经很好了。除非发现与噬血细胞综合征相关的基因突变,否则一般不考虑异基因移植

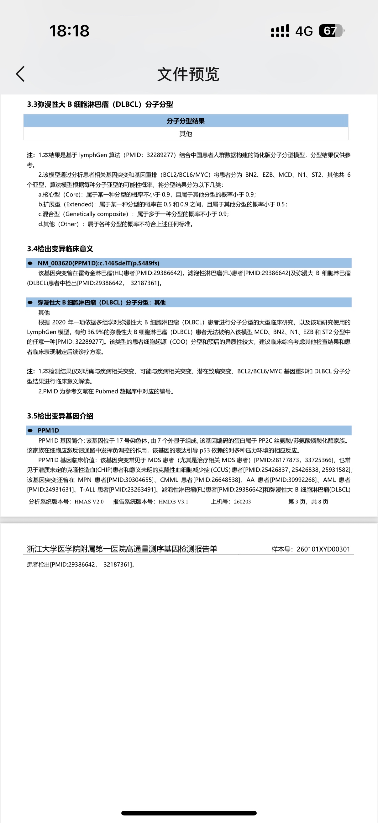
自体干细胞移植他有EB病毒,我担心他的免疫力不够,EB病毒反复造反,嗜血有可能是淋巴瘤相关性的,基因检测到只有一个PPM1D是异常的,其他的均正常,麻烦再看一下,谢谢






回复 支持 反对

使用道具 举报

399

主题

5万

回帖

8万

家园豆

您的身份
病友
病理报告
滤泡性淋巴瘤1-2级
就诊医院
北京协和
目前状态
康复10-20年
最后登录
2026-4-30

博学多才一生平安康复0-1年

发表于 2026-2-7 17:32:00 来自手机 | 显示全部楼层 来自: 中国北京
陪着治疗 发表于 2026-02-07 16:38
自体干细胞移植他有EB病毒,我担心他的免疫力不够,EB病毒反复造反,嗜血有可能是淋巴瘤相关性的,基因检测到只有一个PPM1D是异常的,其他的均正常,麻烦再看一下,谢谢

1)EB病毒感染是否会反复发作,不是你担心不担心的事,而是医生根据相关检查结果做判断的事,慢活(慢性EB病毒活动性感染)在东亚人群中一般影响的是T/NK细胞,不是B细胞,绝大多数情况下EBV+大B与慢活无关;2)从骨髓流式来看,骨髓并未有肿瘤细胞侵犯,因此用骨髓作为标本的二代测序不能够发现与肿瘤细胞相关的全部基因突变,任何大B都不可能只有PPM1D一个突变;3)这个二代测序采用的是B细胞淋巴瘤的套餐,里面并不包含与家族遗传性噬血细胞综合征相关的那些基因,因此不能确认是否有异基因移植的必要,不过,是否有必要做噬血细胞综合征相关基因的筛查,取决于医生对这个具体病例的判断,不是必须做。
回复 支持 反对

使用道具 举报

2

主题

58

回帖

414

家园豆

您的身份
家属
病理报告
淋巴瘤,未分类
就诊医院
四川省人民医院
最后登录
2026-4-26
发表于 2026-2-7 17:46:11 来自手机 | 显示全部楼层 来自: 中国四川乐山
陪着治疗 发表于 2026-02-07 16:02
再浙江大学附属第一医院,这个医院只有3位专家是造血干细胞移植的

整个医院只有三位医生是移植专业吗??
回复 支持 反对

使用道具 举报

5

主题

113

回帖

650

家园豆

您的身份
家属
病理报告
弥漫大b细胞(生发中心起源)
就诊医院
浙江大学附属第一医院
目前状态
治疗中
最后登录
2026-4-30
 楼主| 发表于 2026-2-7 18:03:40 来自手机 | 显示全部楼层 来自: 中国浙江杭州
橙色雨丝 发表于 2026-02-07 17:32
1)EB病毒感染是否会反复发作,不是你担心不担心的事,而是医生根据相关检查结果做判断的事,慢活(慢性EB病毒活动性感染)在东亚人群中一般影响的是T/NK细胞,不是B细胞,绝大多数情况下EBV+大B与慢活无关;2)从骨髓流式来看,骨髓并未有肿瘤细胞侵犯,因此用骨髓作为标本的二代测序不能够发现与肿瘤细胞相关的全部基因突变,任何大B都不可能只有PPM1D一个突变;3)这个二代测序采用的是B细胞淋巴瘤的套餐,里面并不包含与家族遗传性噬血细胞综合征相关的那些基因,因此不能确认是否有异基因移植的必要,不过,是否有必要做噬血细胞综合征相关基因的筛查,取决于医生对这个具体病例的判断,不是必须做。

好,收到,非常感谢雨丝老师太好了,明白了一点
回复 支持 反对

使用道具 举报

5

主题

2119

回帖

3859

家园豆

您的身份
家属
最后登录
2026-4-30
发表于 2026-2-7 20:18:04 来自手机 | 显示全部楼层 来自: 中国广东东莞
在浙一治疗就可以了
回复 支持 反对

使用道具 举报

37

主题

331

回帖

1318

家园豆

您的身份
病友
最后登录
2026-4-29
发表于 2026-2-7 20:23:52 来自手机 | 显示全部楼层 来自: 中国浙江嘉兴
我也是EBV➕的大B,我的医生一开始治就跟我说不需要移植,我看你家也是左侧颈部肿大我也是,这个EBV ➕的感觉进展确实慢,我也是肿大了10来个月,都没有啥不舒服的
回复 支持 反对

使用道具 举报

5

主题

113

回帖

650

家园豆

您的身份
家属
病理报告
弥漫大b细胞(生发中心起源)
就诊医院
浙江大学附属第一医院
目前状态
治疗中
最后登录
2026-4-30
 楼主| 发表于 2026-2-7 21:02:51 来自手机 | 显示全部楼层 来自: 中国浙江杭州
anl 发表于 2026-02-07 20:18
在浙一治疗就可以了

我还想去中国医学科学院血液病院区看看,太焦虑了
回复 支持 反对

使用道具 举报

5

主题

113

回帖

650

家园豆

您的身份
家属
病理报告
弥漫大b细胞(生发中心起源)
就诊医院
浙江大学附属第一医院
目前状态
治疗中
最后登录
2026-4-30
 楼主| 发表于 2026-2-7 21:12:52 来自手机 | 显示全部楼层 来自: 中国浙江杭州
开心幸运100岁 发表于 2026-02-07 20:23
我也是EBV➕的大B,我的医生一开始治就跟我说不需要移植,我看你家也是左侧颈部肿大我也是,这个EBV ➕的感觉进展确实慢,我也是肿大了10来个月,都没有啥不舒服的

我们是22年11月份开始肿大的,一直没退,24年7月发热去看了发热门诊并住院就做了一个简单的穿刺(没穿出来淋巴瘤),没有做PET/CT,结果出院了。今年反复发热再去发热门诊看住院要求活检及全面检查,结果出来了把我吓傻了,四期B组,而且伴嗜血,这次发热真的好吓人,体温下不了,时不时上40度,我既后悔又恼火又悲伤,真的太不懂太后悔了
回复 支持 反对

使用道具 举报

5

主题

113

回帖

650

家园豆

您的身份
家属
病理报告
弥漫大b细胞(生发中心起源)
就诊医院
浙江大学附属第一医院
目前状态
治疗中
最后登录
2026-4-30
 楼主| 发表于 2026-2-7 21:34:35 来自手机 | 显示全部楼层 来自: 中国浙江杭州
开心幸运100岁 发表于 2026-02-07 20:23
我也是EBV➕的大B,我的医生一开始治就跟我说不需要移植,我看你家也是左侧颈部肿大我也是,这个EBV ➕的感觉进展确实慢,我也是肿大了10来个月,都没有啥不舒服的

请问一下您在哪家医院做系统治疗的?
回复 支持 反对

使用道具 举报

5

主题

2119

回帖

3859

家园豆

您的身份
家属
最后登录
2026-4-30
发表于 2026-2-7 21:41:13 来自手机 | 显示全部楼层 来自: 中国广东东莞
陪着治疗 发表于 2026-02-07 21:02
我还想去中国医学科学院血液病院区看看,太焦虑了

没必要。天津血研所是专科医院,不如选浙一这种当地的综合性医院。而且 天津的医保 门特报销的项目太少。
回复 支持 反对

使用道具 举报

5

主题

113

回帖

650

家园豆

您的身份
家属
病理报告
弥漫大b细胞(生发中心起源)
就诊医院
浙江大学附属第一医院
目前状态
治疗中
最后登录
2026-4-30
 楼主| 发表于 2026-2-7 21:50:17 来自手机 | 显示全部楼层 来自: 中国浙江杭州
anl 发表于 2026-02-07 21:41
没必要。天津血研所是专科医院,不如选浙一这种当地的综合性医院。而且 天津的医保 门特报销的项目太少。

哦哦如果后期考虑干细胞移植,不考虑钱的事,是不是天津的这个专科医院是最好的
回复 支持 反对

使用道具 举报

5

主题

113

回帖

650

家园豆

您的身份
家属
病理报告
弥漫大b细胞(生发中心起源)
就诊医院
浙江大学附属第一医院
目前状态
治疗中
最后登录
2026-4-30
 楼主| 发表于 2026-2-7 21:54:33 来自手机 | 显示全部楼层 来自: 中国浙江杭州
anl 发表于 2026-02-07 21:41
没必要。天津血研所是专科医院,不如选浙一这种当地的综合性医院。而且 天津的医保 门特报销的项目太少。

我一定要把他治好,是我们做家长的太失策了,不能再走弯路了,耗不起
回复 支持 反对

使用道具 举报

本版积分规则



同样的经历 使我们与你感同深受!

这里是病友帮病友一起度过难关的精神家园!

工作室 媒体报道


© Copyright 2011-2021. 荷小朵(北京)健康管理有限公司 All Rights Reserved 京ICP备2020048145号-5
京卫[2015]第0359号 互联网药品信息服务资格证书:(京)-非经营性-2021-0110
返回顶部 返回列表

京公网安备11010502055174号