搜索
查看: 211|回复: 6

结疗petct评估是否需要找专业核医学医生核对

  [复制链接]

15

主题

40

回帖

441

家园豆

您的身份
家属
最后登录
2026-4-27
发表于 8 小时前 | 显示全部楼层 |阅读模式 来自: 中国北京
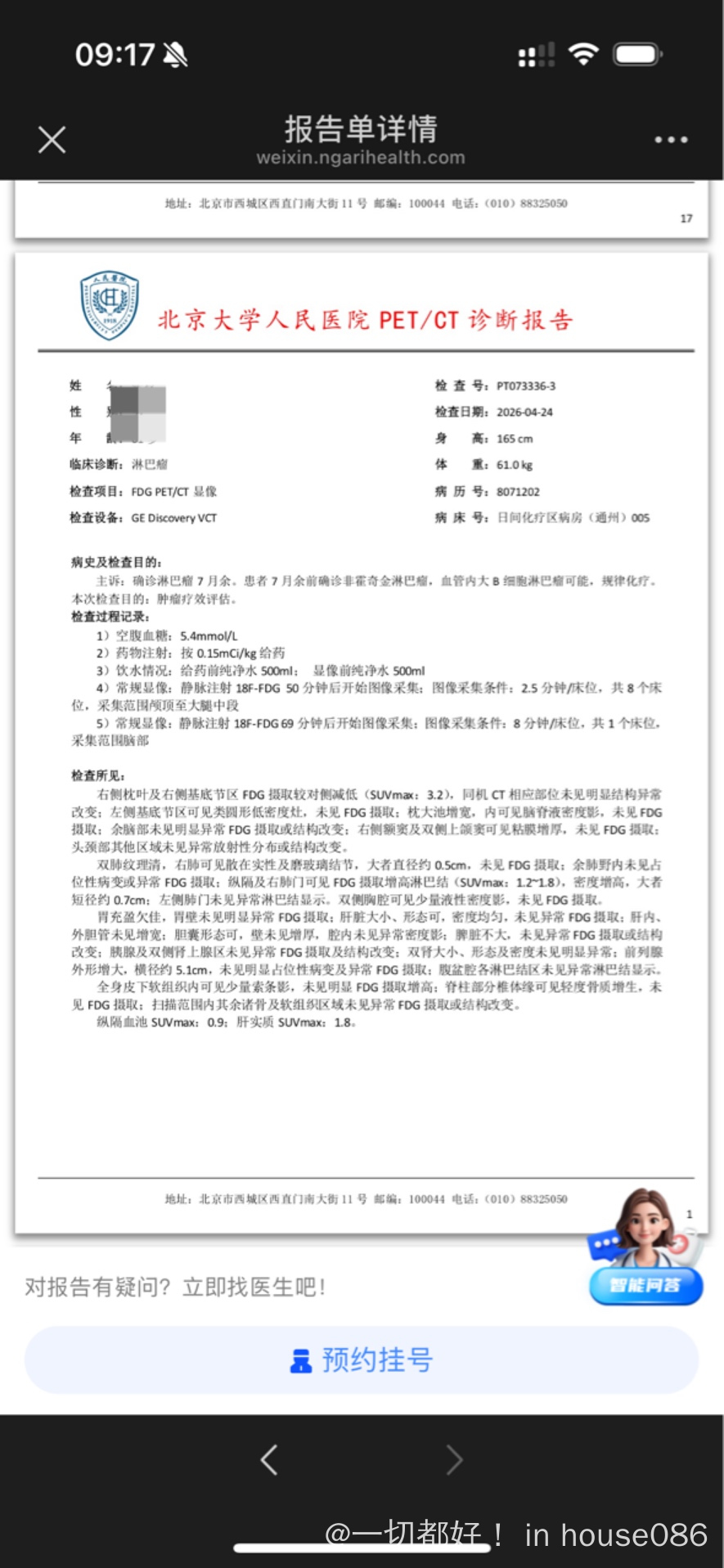
各位大佬,结疗petct有必要找专业的核医学医生再次核对吗,该如何确定是否是炎性改变,需要单独复查吗另外后两张图是中期评估的petct,中期评估应该是1分,结疗评估因为有炎症,应该是3分?有相同情况的病友吗?




399

主题

5万

回帖

8万

家园豆

您的身份
病友
病理报告
滤泡性淋巴瘤1-2级
就诊医院
北京协和
目前状态
康复10-20年
最后登录
2026-4-27

博学多才一生平安康复0-1年

发表于 5 小时前 | 显示全部楼层 来自: 中国北京
病理会诊:专家看切片
不需要。
回复 支持 1 反对 0

使用道具 举报

3

主题

58

回帖

549

家园豆

您的身份
病友
就诊医院
301
目前状态
康复0-1年
最后登录
2026-4-27
发表于 7 小时前 来自手机 | 显示全部楼层 来自: 中国山西忻州
回复 支持 反对

使用道具 举报

26

主题

351

回帖

1105

家园豆

您的身份
病友
目前状态
选择
最后登录
2026-4-27
发表于 6 小时前 来自手机 | 显示全部楼层 来自: 中国
petct上的结论就是专业的核医学科的医生审核后进行的总结吧,然后再给自己主治医生看看,应该差不多了
回复 支持 反对

使用道具 举报

6

主题

766

回帖

641

家园豆

您的身份
病友
病理报告
滤泡性淋巴瘤3B级
就诊医院
北京协和医院
目前状态
治疗中
最后登录
2026-4-27
发表于 5 小时前 来自手机 | 显示全部楼层 来自: 中国北京
回复 支持 反对

使用道具 举报

15

主题

40

回帖

441

家园豆

您的身份
家属
最后登录
2026-4-27
 楼主| 发表于 2 小时前 来自手机 | 显示全部楼层 来自: 中国北京
回复 支持 反对

使用道具 举报

15

主题

40

回帖

441

家园豆

您的身份
家属
最后登录
2026-4-27
 楼主| 发表于 1 小时前 来自手机 | 显示全部楼层 来自: 中国北京
小清melody 发表于 2026-04-27 11:31
petct上的结论就是专业的核医学科的医生审核后进行的总结吧,然后再给自己主治医生看看,应该差不多了

是呢,我后来看了一下审核医生就是北人核医学科的主任医师
回复 支持 反对

使用道具 举报

本版积分规则



同样的经历 使我们与你感同深受!

这里是病友帮病友一起度过难关的精神家园!

工作室 媒体报道


© Copyright 2011-2021. 荷小朵(北京)健康管理有限公司 All Rights Reserved 京ICP备2020048145号-5
京卫[2015]第0359号 互联网药品信息服务资格证书:(京)-非经营性-2021-0110
返回顶部 返回列表

京公网安备11010502055174号