
最后登录2026-4-27
|
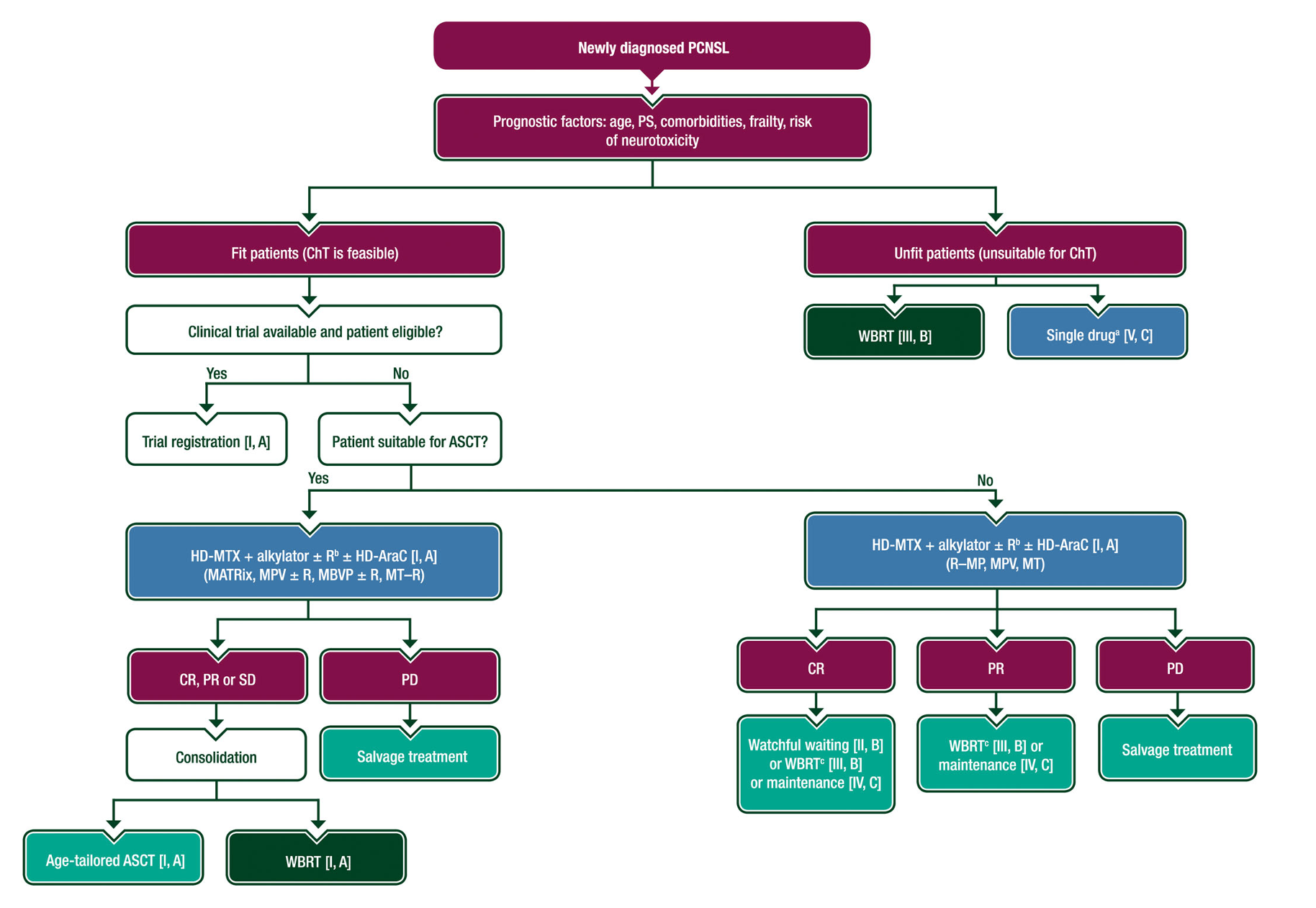
患者情况:
80岁,既往无高血压、糖尿病等基础病,肝肾功能正常,甲氨蝶呤叶酸代谢水平正常(医生说是低风险)
4月6日脑穿刺活检确诊:中枢神经系统弥漫大B淋巴瘤(CD20+++)
目前状况:
- 术后至今一直卧床,全身乏力明显,有低烧(38.2)
- 双下肢肌层静脉血栓(由于血小板偏低+脑术后,暂未抗凝)
- 骨穿结果正常,医生说血小板为假性减少
- 血氧低:不吸氧<90%,吸氧正常
- 咳嗽咳痰,感染指标略高,胸部CT提示少许肺炎,肺CTA正常。
治疗方案二选一:
1. 减量甲氨蝶呤(MTX)+靶向
2. 全靶向无化疗:利妥昔单抗+来那度胺+奥布替尼
已做选择:
担心老人耐受不了MTX,选择了全靶向方案,昨天已输利妥昔单抗,今天看着精神和胃口都比前几天好了。
但是又很纠结全靶向效果不好,复发快。
我们这个年龄身体条件,能不能耐受MTX,要不要加MTX?还是先全靶向用着,万一不行或者等复发再加MTX改方案?

|
|