搜索
查看: 551|回复: 7

儿童型滤泡性淋巴瘤求助

[复制链接]

1

主题

2

回帖

22

家园豆

最后登录
2026-4-5
发表于 2026-3-30 12:32:56 | 显示全部楼层 |阅读模式 来自: 中国广西钦州
小孩在1月份在耳后发现肿物,于2.2日手术切除后病理会诊发现是儿童型滤泡性淋巴瘤,开始漫长的求医之路,往大的医院走增加了病理会诊跟基因检测,三方确认是儿童型滤泡性淋巴瘤,病理结果都是没有放化疗指标,但是医生坚持让我们上高强度化疗,真的不知道怎么办了



1191

主题

2万

回帖

3万

家园豆

资深病友

就诊医院
复旦肿瘤医院
目前状态
康复10-20年
最后登录
2026-4-30

一生平安康复3-5年

发表于 2026-3-30 13:21:52 来自手机 | 显示全部楼层 来自: 中国江苏徐州
病理会诊:专家看切片
我帮你摇人来
我只是个康复病友,不是专业医生,所有意见仅供参考,不作为诊断和治疗依据。想加病友群请安装淋巴瘤之家手机客户端
回复 支持 2 反对 0

使用道具 举报

0

主题

24

回帖

3405

家园豆

最后登录
2026-4-30
发表于 2026-3-30 12:59:20 来自手机 | 显示全部楼层 来自: 中国上海
手术切了,随访就可以
回复 支持 反对

使用道具 举报

4

主题

18

回帖

259

家园豆

您的身份
家属
病理报告
儿童滤泡性淋巴瘤
就诊医院
上海瑞金医院
目前状态
已确诊,未治疗,观察随访中
最后登录
2026-3-30
发表于 2026-3-30 14:34:27 来自手机 | 显示全部楼层 来自: 中国北京
加我微信,我拉你进群,18101476860
回复 支持 反对

使用道具 举报

1

主题

2

回帖

22

家园豆

最后登录
2026-4-5
 楼主| 发表于 2026-3-30 15:49:21 来自手机 | 显示全部楼层 来自: 中国广西钦州
橘子宝宝 发表于 2026-03-30 12:59
手术切了,随访就可以

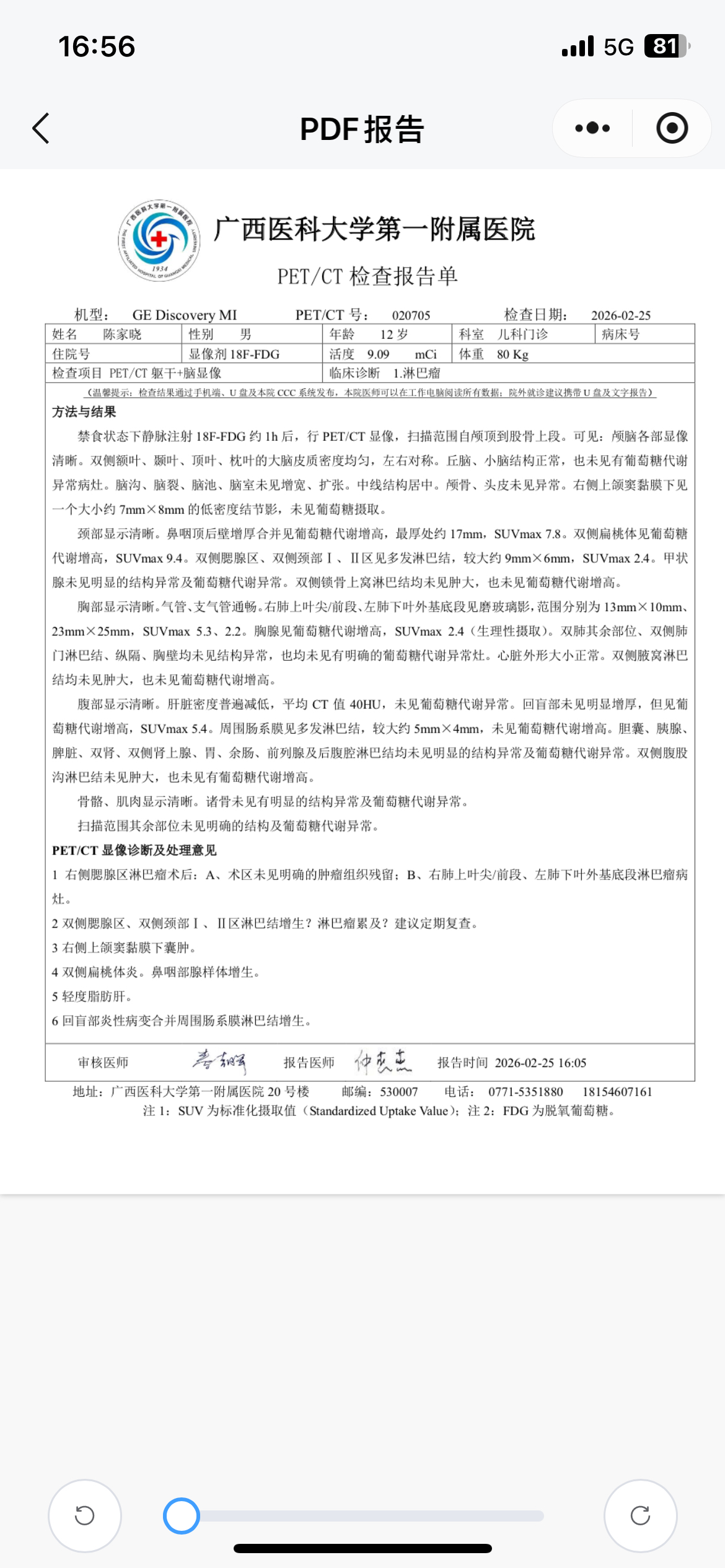
派特的显示肺部有高热点,然后我又从新做了增强ct发现没有了,会不会有影响
回复 支持 反对

使用道具 举报

1

主题

2

回帖

22

家园豆

最后登录
2026-4-5
 楼主| 发表于 2026-3-30 15:49:38 来自手机 | 显示全部楼层 来自: 中国广西钦州
回复 支持 反对

使用道具 举报

123

主题

5224

回帖

4438

家园豆

您的身份
病友
病理报告
滤泡性淋巴瘤1-2级
就诊医院
上海市曙光医院
目前状态
康复10-20年
最后登录
2026-4-30
发表于 2026-3-30 21:40:56 来自手机 | 显示全部楼层 来自: 中国上海
儿童型预后很好,有专门儿童型滤泡群,加我
生命不息,运动不止…
回复 支持 反对

使用道具 举报

123

主题

5224

回帖

4438

家园豆

您的身份
病友
病理报告
滤泡性淋巴瘤1-2级
就诊医院
上海市曙光医院
目前状态
康复10-20年
最后登录
2026-4-30
发表于 2026-3-30 22:52:51 来自手机 | 显示全部楼层 来自: 中国上海
生命不息,运动不止…
回复 支持 反对

使用道具 举报

本版积分规则



同样的经历 使我们与你感同深受!

这里是病友帮病友一起度过难关的精神家园!

工作室 媒体报道


© Copyright 2011-2021. 荷小朵(北京)健康管理有限公司 All Rights Reserved 京ICP备2020048145号-5
京卫[2015]第0359号 互联网药品信息服务资格证书:(京)-非经营性-2021-0110
返回顶部 返回列表

京公网安备11010502055174号