搜索
查看: 203|回复: 3

【求助】77岁姥姥确诊脾EBV阳性弥漫大B淋巴瘤,脾切除术后,求下一步治疗建议

[复制链接]

6

主题

10

回帖

677

家园豆

您的身份
家属
病理报告
弥漫大b细胞
就诊医院
天津医科大学总医院
目前状态
治疗中
最后登录
2026-4-30
发表于 2026-3-26 10:56:21 | 显示全部楼层 |阅读模式 来自: 中国天津
2026年2月下旬姥姥因双下肢水肿、乏力前往三中心就诊,做各项常规检查、CT、超声等多项检查后确诊全血细胞减少、脾大,大夫建议进一步检查血液系统疾病。

2026年2月底,前往血研所血栓止血诊疗中心门诊就诊,进行骨穿、免疫分型等多项检查后,显示骨髓增生功能正常,建议外科就诊进行脾切除手术。

2026年3月3日,前往总医院空港医院外科就诊,外科主任明确表示需进行全脾切除手术。

2026年3月4日在总医院办理入院手续。
2026年3月9日进行脾切除手术。
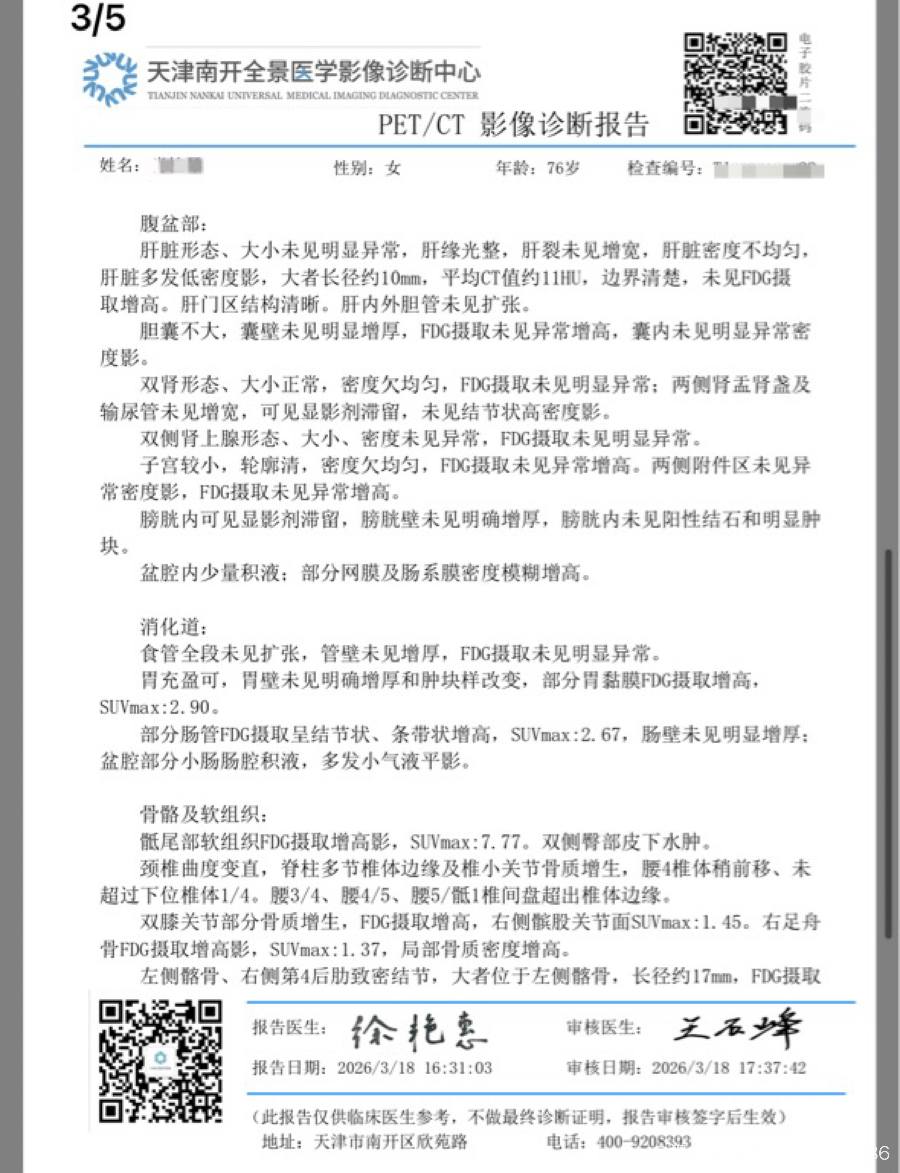
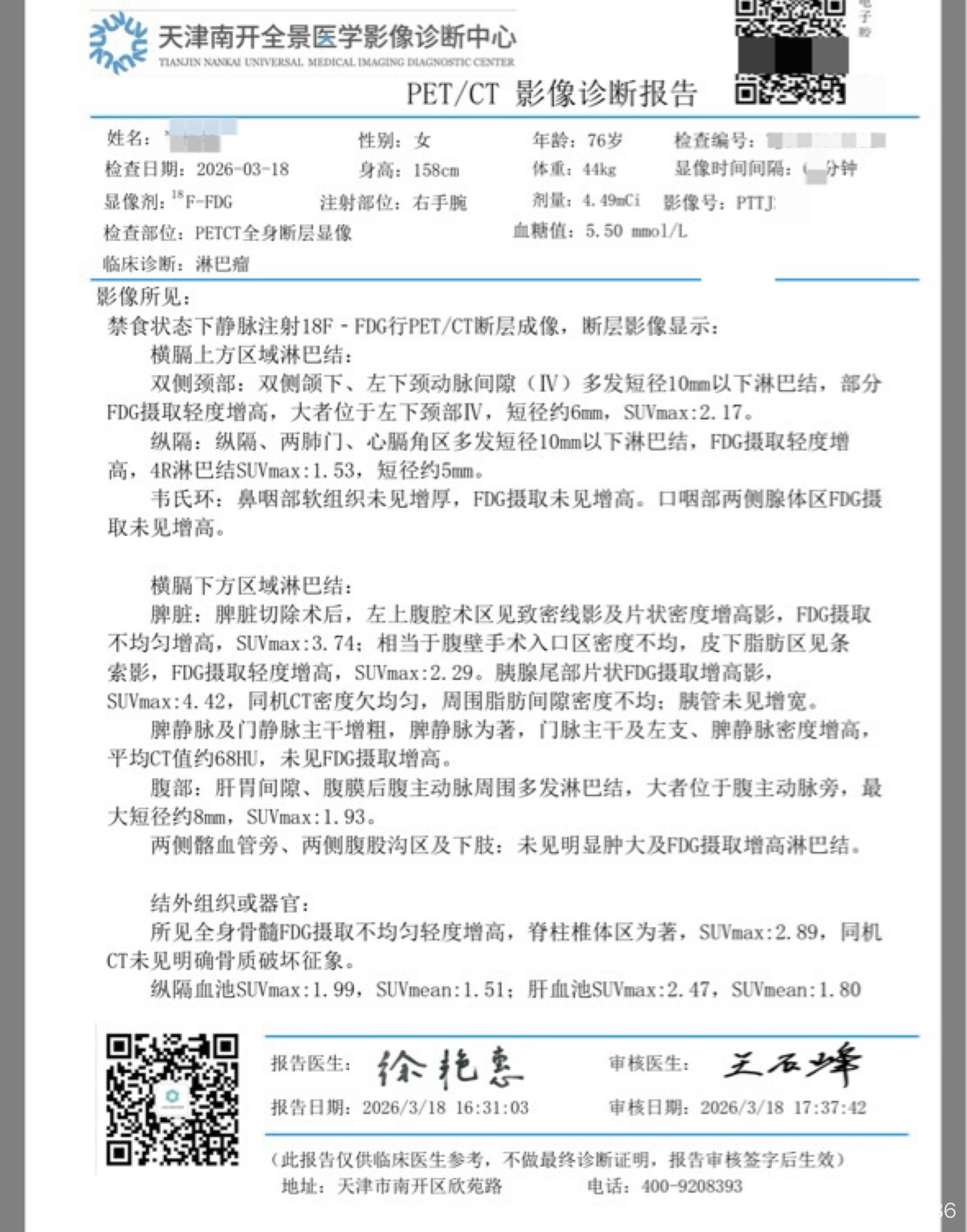
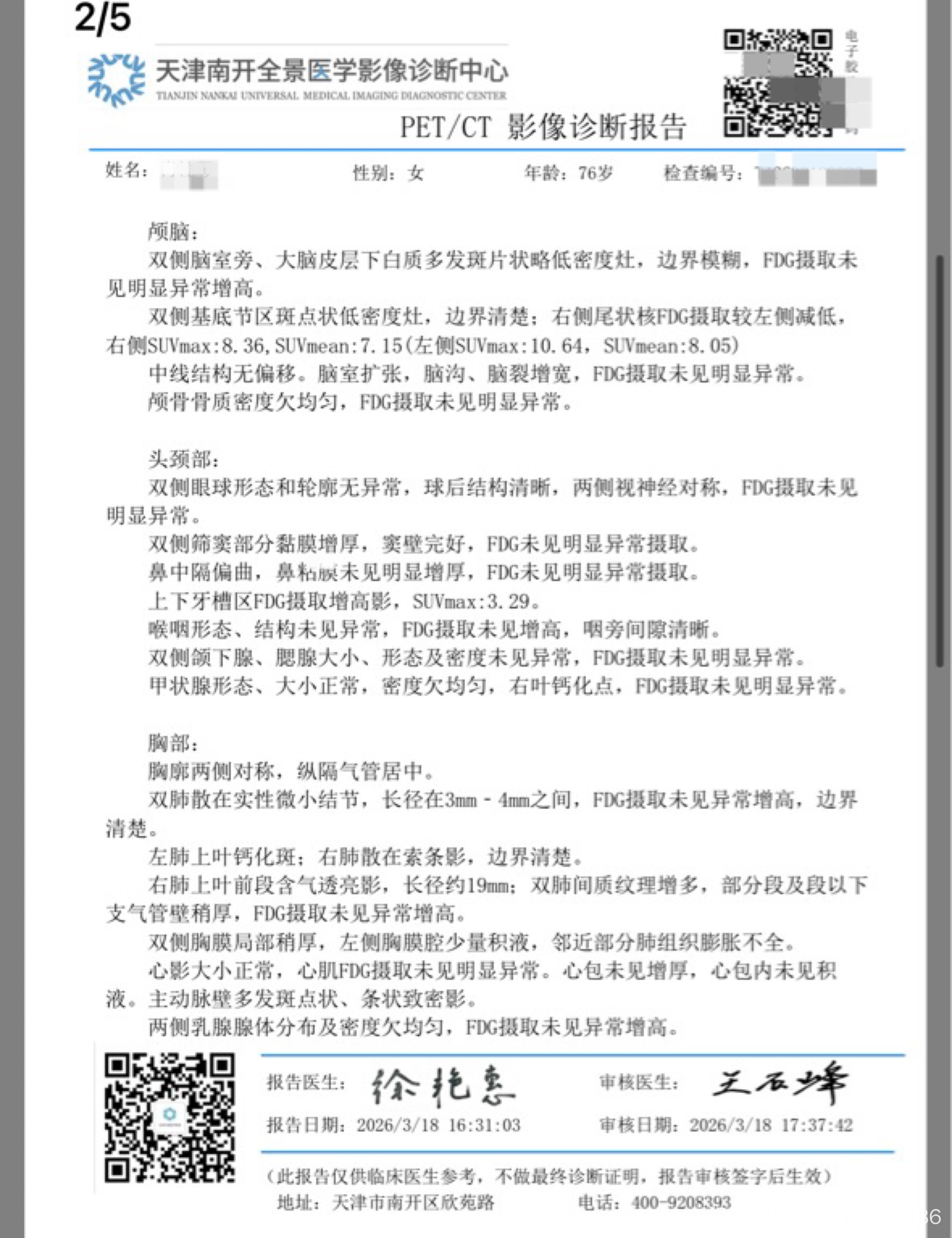
2026年3月18日出院后,又在三甲医院进行PET- CT检查、浅表淋巴结彩超、EB检测,均未见异常。

2026年3月26日,确诊脾EBV阳性弥漫性大B细胞淋巴瘤(EBV+DLBCL)。
姥姥本身没有高血压、心脏病等基础病,人也偏瘦,之前身体一向硬朗。术后复查血常规,也没啥大问题。

想咨询淋巴瘤之家的专家、病友,这种情况有什么好的治疗建议吗?








0

主题

8

回帖

59

家园豆

最后登录
2026-4-27
发表于 2026-3-26 11:23:13 来自手机 | 显示全部楼层 来自: 中国北京
病理会诊:专家看切片
太瘦,年龄大也只能是免疫治疗,请问你们有什么症状
回复 支持 反对

使用道具 举报

6

主题

10

回帖

677

家园豆

您的身份
家属
病理报告
弥漫大b细胞
就诊医院
天津医科大学总医院
目前状态
治疗中
最后登录
2026-4-30
 楼主| 发表于 2026-3-26 12:14:13 来自手机 | 显示全部楼层 来自: 荷兰
Tokyo 发表于 2026-03-26 11:23
太瘦,年龄大也只能是免疫治疗,请问你们有什么症状

一开始是贫血双下肢水肿 血系都低 后来外科诊断是巨脾 做了全脾切除手术 病理也是从巨脾切片做出来的
回复 支持 反对

使用道具 举报

1191

主题

2万

回帖

3万

家园豆

资深病友

就诊医院
复旦肿瘤医院
目前状态
康复10-20年
最后登录
2026-4-30

一生平安康复3-5年

发表于 2026-3-26 20:02:19 来自手机 | 显示全部楼层 来自: 中国上海
EBV+弥漫大B,年纪大,体能差,化疗耐受不了,只能考虑弱一些的口服药,PD-1,利妥昔这类药物组合。走一步看一步后面。
我只是个康复病友,不是专业医生,所有意见仅供参考,不作为诊断和治疗依据。想加病友群请安装淋巴瘤之家手机客户端
回复 支持 反对

使用道具 举报

本版积分规则



同样的经历 使我们与你感同深受!

这里是病友帮病友一起度过难关的精神家园!

工作室 媒体报道


© Copyright 2011-2021. 荷小朵(北京)健康管理有限公司 All Rights Reserved 京ICP备2020048145号-5
京卫[2015]第0359号 互联网药品信息服务资格证书:(京)-非经营性-2021-0110
返回顶部 返回列表

京公网安备11010502055174号