搜索
查看: 3651|回复: 4

[医学前沿] 环结构赋能双靶点:CD19/CD22 双特异性 Loop CAR-T 为复发 / 难治性弥漫大B提供新方案

[复制链接]

760

主题

853

回帖

1万

家园豆

您的身份
家属
病理报告
淋巴瘤,未分类
目前状态
康复5-10年
最后登录
2026-4-28
发表于 2026-3-25 14:50:47 | 显示全部楼层 |阅读模式 来自: 中国北京
关于r/r DLBCL

“CD19 CAR-T 疗法虽能精准打击复发 / 难治性弥漫大B 细胞淋巴瘤(r/r DLBCL),却躲不开抗原逃逸的致命短板,双靶点 CAR-T 明明是破局关键,为何多数 CD19/CD22 疗法都卡在 CD22 靶向效率不足的瓶颈上?”
CAR-T 疗法在 r/r DLBCL中展现出显著抗肿瘤活性,但 60%-70% 的患者因抗原逃逸、CAR-T细胞耗竭等问题难以获得持续缓解。CD19/CD22 双靶点CAR-T 疗法被寄予厚望,却受限于 CD22 靶向效率不足的技术痛点,临床价值未能充分释放。
深圳大学附属南山医院等团队开展的这项观察性研究,为破解这一困境提供了创新性方案,独特环结构 CD19/CD22 双特异性 Loop CAR-T 细胞疗法,通过优化 CAR 结构设计实现了 CD22 靶向效能的显著提升,同时展现出优异的安全性和抗肿瘤活性,为 r/r DLBCL 患者开辟了全新治疗路径。

q.png
发表期刊:Antib Ther
发表时间:2026年2月

1 单靶点 CAR-T 的抗原逃逸难题

弥漫大 B 细胞淋巴瘤(DLBCL)是最常见的 B 细胞非霍奇金淋巴瘤亚型,部分患者经多线治疗后仍会进展为复发 / 难治性疾病,这类患者预后极差,治疗需求迫切。
CD19 靶向 CAR-T 疗法的问世改变了 r/r DLBCL 的治疗格局,但其临床应用受限于高复发率。约 30% 的复发与抗原逃逸相关。肿瘤细胞通过下调或丢失 CD19 抗原表达,躲避 CAR-T 细胞的识别和杀伤。为解决这一问题,研究人员将目光转向双靶点 CAR-T 疗法,CD22 作为在大多数 B 细胞恶性肿瘤中高表达的抗原,成为与 CD19 联合靶向的理想选择。

然而,现有 CD19/CD22 双靶点CAR-T 疗法普遍存在 CD22 靶向效率不足的问题,导致双靶点优势无法充分发挥,限制了其临床疗效和广泛应用。因此,开发具有高效双靶点识别能力的 CAR 结构,成为突破 r/r DLBCL 治疗瓶颈的关键。

w.png

2 环结构设计:破解双靶点 CAR-T的靶向困境择

双靶点 CAR-T 的设计需兼顾两个抗原的识别效率和信号传导完整性,传统设计如串联结构、共转导等难以平衡双靶点的结合活性,尤其在 CD22 靶向方面存在明显短板。
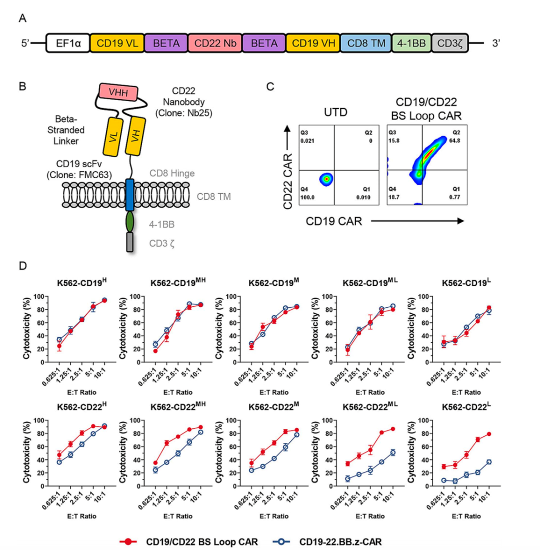
为攻克这一技术难题,研究团队创新性地设计了 CD19/CD22 双特异性 Loop CAR 结构:通过 β- 链连接子将抗 CD22 纳米抗体(Nb25)嵌入抗CD19 单链抗体(scFv)的轻链可变区(VL)和重链可变区(VH)之间,形成独特的环结构。这一设计具有两大核心优势:

一方面,Nb25 能够特异性结合CD22 抗原的胞外域第 4 结构域,相较于传统靶向 CD22膜近端结构域的抗体,具有更强的识别敏感性,即使在 CD22 低表达的肿瘤细胞上也能有效结合;
另一方面,β- 链连接子通过形成稳定的氢键结构,确保了 CD19 和 CD22 结合域的正确折叠和空间构象,实现了对双靶点的协同识别和高效激活,从结构上解决了传统双靶点 CAR 中 CD22 靶向不足的问题。

此外,该 CAR 结构还整合了 CD8铰链区、跨膜区以及 4-1BB 共刺激域和 CD3ζ 激活域,为 T 细胞的持续活化和增殖提供了充足信号。

e.png
图1. CD19/CD22 双链环状结构双特异性 CAR-T 细胞的临床前验证

3 临床证据安全有效


研究团队于 2023 年 12 月至 2024 年 5 月纳入 7 例 r/r DLBCL 患者,其中 5 例接受 CD19/CD22 BS Loop CAR-T 细胞治疗,2 例接受传统 CD19-22.BB.z-CAR-T 细胞治疗作为对照,通过系统评估治疗后的疗效和安全性,为该创新疗法提供了关键临床证据。

r.png
(A)CAR-T 细胞制备流程及临床试验流程图。
(B)CD19/CD22 双特异性 CAR 临床试验的受试者流程图。
(C)3 例代表性患者接受 CAR-T 细胞治疗前的组织活检结果(涉及 CD19、CD22、CD20、Ki67、Bcl-2 及 C-MYC 指标):免疫组织化学(IHC)检测结果显示,患者肿瘤组织高表达 CD19 和 CD22 抗原,且肿瘤细胞恶性增殖活跃。
(D)受试者输注后病程的游泳图

# 双靶点优势凸显,缓解率显著提升
CD19/CD22 BS Loop CAR-T 治疗组展现出优异的临床疗效:输注后 1 个月,80%4/5)的患者达到完全缓解(CR),20%(1/5)的患者维持疾病稳定(SD),客观缓解率(ORR)达 80%;而对照组 2 例患者均仅达到 SD,ORR 为 0%。
长期随访至 2025 年 5 月(至少 1 年),尽管 3 例患者出现疾病进展并最终死亡,但仍有 2 例患者持续维持完全缓解状态。亚组分析显示,该疗法对经多线治疗、高风险(IPI 评分高)的患者同样有效,其中 1 例合并骨髓增生异常综合征和噬血细胞综合征的高危患者,治疗后 3 个月骨髓和外周血微小残留病(MRD)均转为阴性,实现深度缓解。

值得注意的是,CAR-T 细胞在体内的扩增和持续存在是疗效维持的关键。qPCR 检测显示,CD19/CD22 BS Loop CAR-T 细胞在输注后 8-22 天达到扩增峰值,中位峰值拷贝数为 24563/100ng 基因组 DNA,且在部分患者体内可持续存在长达 4 个月,显著优于对照组 CAR-T 细胞的短期扩增模式,为长期疾病控制提供了保障。

t.png
CAR-T 细胞输注后达到完全缓解的患者
对于患者 1(A)和患者 4(B),在接受 CD19/CD22 环结构双特异性 CAR-T(CD19/CD22 BS Loop CAR-T)细胞治疗后,于指定评估时间点对主要靶病灶进行了最大密度投影(MIP)及正电子发射断层显像 - 计算机断层扫描(PET-CT)复合横断面成像分析。各时间点的疗效反应分类均依据卢加诺标准(Luganocriteria)判定。

# 毒性温和可控,无严重不良反应

该疗法展现出良好的安全性特征,未出现严重不良反应。细胞因子释放综合征(CRS)发生率低且程度轻微:仅 1 例患者(20%)出现 1 级 CRS,表现为低热(最高体温 38℃),经对症治疗后迅速缓解,无 3 级及以上 CRS 发生;
无神经毒性发生:所有患者均未观察到免疫效应细胞相关神经毒性综合征(ICANS),这与 CAR 结构的精准激活特性密切相关;
血液学毒性可控:5 例患者均出现中性粒细胞减少和贫血,4 例出现血小板减少,但多数为 1-2 级,经支持治疗后可恢复,未出现严重出血或感染并发症;其他不良反应轻微:仅 1 例患者出现皮疹,无肝肾功能损伤、消化系统异常等其他严重不良事件。

这些数据表明,CD19/CD22 BS Loop CAR-T 疗法在实现高效抗肿瘤活性的同时,保持了温和可控的毒性反应,安全性优势显著。

4 临床应用前景与优化方向

基于本研究的积极结果,CD19/CD22 BS Loop CAR-T 疗法为 r/r DLBCL 的治疗提供了新的优化路径,未来临床应用可重点关注以下方向:
该疗法对经多线治疗、高风险及 CD22 低表达的 r/r DLBCL 患者均展现出疗效,可作为这类难治性患者的优选治疗方案;对于肿瘤微环境抑制明显的患者,可考虑与 PD-1 抑制剂、BTK 抑制剂等联合使用,进一步增强 CAR-T 细胞的浸润和活性,降低复发风险。
CAR-T 细胞制备周期为 12-14天,转导效率达 42.5%-69.2%,生产工艺稳定,可通过标准化流程实现临床转化;需延长随访时间,进一步评估患者的长期生存率和无进展生存期,同时探索预测疗效的生物标志物,实现精准治疗。

总结
这项创新性研究首次证实了 CD19/CD22 双特异性 Loop CAR-T 疗法在 r/r DLBCL 治疗中的临床价值,其独特的环结构设计解决了传统双靶点 CAR-T 中 CD22 靶向不足的核心问题,实现了高效的双靶点识别和抗肿瘤活性。临床数据显示,该疗法不仅取得了 80% 的完全缓解率,且毒性温和可控,为 r/r DLBCL 患者提供了全新的治疗选择。
当然,研究仍存在一定局限性:样本量较小(5 例治疗组患者),随访时间相对有限(最长 1 年),且未开展大样本随机对照试验。未来,亟需扩大临床研究规模,延长随访周期,同时探索与其他治疗手段的联合应用,进一步验证其长期疗效和安全性。
随着 CAR 结构设计的不断优化和临床研究的深入推进,双特异性 CAR-T 疗法有望成为 r/r DLBCL 治疗的重要手段,为更多患者带来治愈希望。
参考文献:

Li S, et al. Antib Ther. 2025 Nov20;9(1):24-37.

4 临床应用前景与优化方向

基于本研究的积极结果,CD19/CD22 BS Loop CAR-T 疗法为 r/r DLBCL 的治疗提供了新的优化路径,未来临床应用可重点关注以下方向:
该疗法对经多线治疗、高风险及 CD22 低表达的 r/r DLBCL 患者均展现出疗效,可作为这类难治性患者的优选治疗方案;对于肿瘤微环境抑制明显的患者,可考虑与 PD-1 抑制剂、BTK 抑制剂等联合使用,进一步增强 CAR-T 细胞的浸润和活性,降低复发风险。
CAR-T 细胞制备周期为 12-14天,转导效率达 42.5%-69.2%,生产工艺稳定,可通过标准化流程实现临床转化;需延长随访时间,进一步评估患者的长期生存率和无进展生存期,同时探索预测疗效的生物标志物,实现精准治疗。

总结
这项创新性研究首次证实了 CD19/CD22 双特异性 Loop CAR-T 疗法在 r/r DLBCL 治疗中的临床价值,其独特的环结构设计解决了传统双靶点 CAR-T 中 CD22 靶向不足的核心问题,实现了高效的双靶点识别和抗肿瘤活性。临床数据显示,该疗法不仅取得了 80% 的完全缓解率,且毒性温和可控,为 r/r DLBCL 患者提供了全新的治疗选择。
当然,研究仍存在一定局限性:样本量较小(5 例治疗组患者),随访时间相对有限(最长 1 年),且未开展大样本随机对照试验。未来,亟需扩大临床研究规模,延长随访周期,同时探索与其他治疗手段的联合应用,进一步验证其长期疗效和安全性。
随着 CAR 结构设计的不断优化和临床研究的深入推进,双特异性 CAR-T 疗法有望成为 r/r DLBCL 治疗的重要手段,为更多患者带来治愈希望。

参考文献:
Li S, et al. Antib Ther. 2025 Nov20;9(1):24-37.

扫码加入可直接下载文献原文
y.png

6

主题

766

回帖

641

家园豆

您的身份
病友
病理报告
滤泡性淋巴瘤3B级
就诊医院
北京协和医院
目前状态
治疗中
最后登录
2026-4-27
发表于 2026-3-25 14:52:38 来自手机 | 显示全部楼层 来自: 中国海南海口
回复 支持 反对

使用道具 举报

19

主题

1231

回帖

9902

家园豆

您的身份
病友
最后登录
2026-4-27
发表于 2026-3-25 16:11:16 来自手机 | 显示全部楼层 来自: 中国福建厦门
回复 支持 反对

使用道具 举报

34

主题

407

回帖

3165

家园豆

您的身份
家属
病理报告
滤泡性淋巴瘤1-2级
就诊医院
西安交大一附院
目前状态
治疗中
最后登录
2026-4-27
发表于 2026-3-25 17:31:19 来自手机 | 显示全部楼层 来自: 中国陕西宝鸡
回复 支持 反对

使用道具 举报

6

主题

3612

回帖

1万

家园豆

最后登录
2026-4-27
发表于 2026-3-25 18:24:15 来自手机 | 显示全部楼层 来自: 中国四川成都
回复 支持 反对

使用道具 举报

本版积分规则



同样的经历 使我们与你感同深受!

这里是病友帮病友一起度过难关的精神家园!

工作室 媒体报道


© Copyright 2011-2021. 荷小朵(北京)健康管理有限公司 All Rights Reserved 京ICP备2020048145号-5
京卫[2015]第0359号 互联网药品信息服务资格证书:(京)-非经营性-2021-0110
返回顶部 返回列表

京公网安备11010502055174号