搜索
查看: 2924|回复: 6

霍奇金再次治疗后复查好消息

  [复制链接]

16

主题

62

回帖

372

家园豆

您的身份
病友
病理报告
经典型霍奇金
就诊医院
汕头大学肿瘤医院
目前状态
康复0-1年
最后登录
2026-3-30
发表于 2026-3-24 20:50:19 | 显示全部楼层 |阅读模式 来自: 中国广东广州
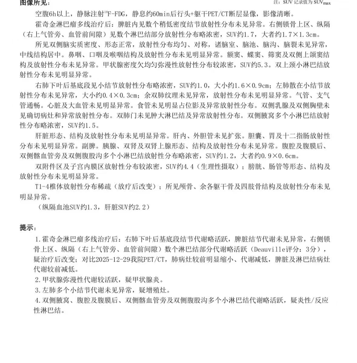
打3次西达➕pd1➕bv后复查pet 3分


6

主题

46

回帖

553

家园豆

您的身份
家属
病理报告
经典型霍奇金
就诊医院
北京大学附属医院青岛院区
目前状态
治疗中
最后登录
2026-4-23
发表于 2026-3-24 21:41:36 来自手机 | 显示全部楼层 来自: 中国北京
病理会诊:专家看切片
恭喜,接好运
回复 支持 反对

使用道具 举报

1189

主题

2万

回帖

3万

家园豆

资深病友

就诊医院
复旦肿瘤医院
目前状态
康复10-20年
最后登录
2026-4-26

一生平安康复3-5年

发表于 2026-3-24 22:32:28 来自手机 | 显示全部楼层 来自: 中国上海
我只是个康复病友,不是专业医生,所有意见仅供参考,不作为诊断和治疗依据。想加病友群请安装淋巴瘤之家手机客户端
回复 支持 反对

使用道具 举报

25

主题

146

回帖

199

家园豆

您的身份
病友
病理报告
经典型霍奇金
目前状态
康复1-3年
最后登录
2026-4-26
发表于 2026-3-25 07:48:30 来自手机 | 显示全部楼层 来自: 中国湖北襄阳
回复 支持 反对

使用道具 举报

2

主题

9

回帖

128

家园豆

最后登录
2026-4-9
发表于 2026-3-25 07:51:20 来自手机 | 显示全部楼层 来自: 中国北京
真好,CR
回复 支持 反对

使用道具 举报

1

主题

171

回帖

611

家园豆

您的身份
病友
最后登录
2026-4-26
发表于 2026-3-25 18:15:06 来自手机 | 显示全部楼层 来自: 中国
回复 支持 反对

使用道具 举报

16

主题

253

回帖

1475

家园豆

您的身份
家属
就诊医院
北大人民医院
目前状态
康复0-1年
最后登录
2026-4-26
发表于 2026-3-25 23:06:28 来自手机 | 显示全部楼层 来自: 中国北京
CR了,值得庆祝
回复 支持 反对

使用道具 举报

本版积分规则



同样的经历 使我们与你感同深受!

这里是病友帮病友一起度过难关的精神家园!

工作室 媒体报道


© Copyright 2011-2021. 荷小朵(北京)健康管理有限公司 All Rights Reserved 京ICP备2020048145号-5
京卫[2015]第0359号 互联网药品信息服务资格证书:(京)-非经营性-2021-0110
返回顶部 返回列表

京公网安备11010502055174号