搜索
查看: 3168|回复: 8

霍奇金四线治疗准备移植,PET评分4分可以进仓吗?

[复制链接]

1

主题

7

回帖

73

家园豆

最后登录
2026-3-31
发表于 2026-3-21 14:32:45 | 显示全部楼层 |阅读模式 来自: 中国
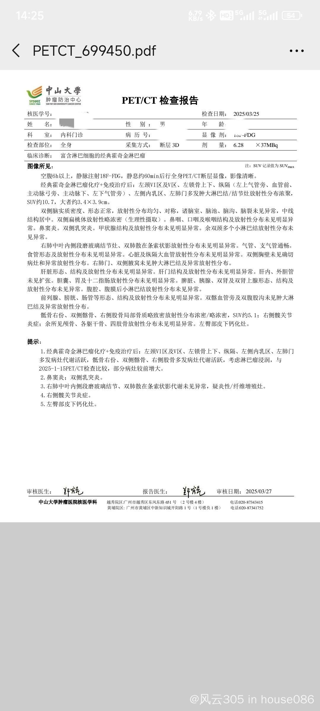
霍奇金淋巴瘤(富于淋巴细胞型 IIA期)治疗时间线

一、初诊阶段(2023.05)
病理确诊为经典型霍奇金淋巴瘤,PET-CT提示纵隔多发高代谢淋巴结(SUVmax 14.6),左颈部可触及1×1cm肿物。
二、一线治疗(2023.05–2023.09)
采用BV+AVD方案共8周期,2023.07.13复查PET-CT显示病灶缩小,SUVmax 5.0(Deauville 4分,PMR),2023.09复查仍为PMR。
后续转为PD-1(信迪利单抗)+GVD方案共6周期(2023.09–2024.01),两个周期后2023.11复查PET-CT达到进一步缓解(CR),咨询放疗科后未行局部放疗。
三、复发(2024.12–2025.01)
影像学提示疾病复发,2024.12 CT显示纵隔/颈部淋巴结进展(PD),2025.01 PET-CT发现纵隔+骨多发病灶(PD),伴随骨痛症状。
四、复发后多线治疗
1. 二线治疗(临床试验,2025.01–2025.04):入组口服CS23546临床试验,2025.03 PET-CT提示部分病灶增大(SD),未达理想缓解。穿刺病理依然是霍奇金。
2. 三线治疗(2025.04–2025.06):采用BV+苯达莫司汀方案1周期,左颈部肿块缩小;治疗后出现发热、全身皮疹、转氨酶升高,经激素+护肝治疗后好转。
3. 四线治疗(2025.06–2025.12):采用**西达苯胺+PD-1(信迪利单抗)**方案共7周期,2025.07 PET-CT达到CMR(Deauville 3分),2025.11复查锁骨位置有个小淋巴结0.7*0.5cm,摄取值3.9;西达苯胺剂量从30mg逐步减至20mg,期间骨痛反复,予营养神经+止痛治疗。
五、干细胞动员阶段(2025.12–2026.02)
12月20首次采用BV+西他滨+多美素+卡铂方案1程动员失败,1月20日行ICE方案(减量版)1程,最终成功采集足量干细胞。
六、移植前评估(2026.03)
复查PET-CT显示左锁骨上有个淋巴结0.8*0.5cm,摄取5.7。纵隔仍有微小高代谢灶摄取值4.2(Deauville 4分,CMR待确认),LDH及生化指标均正常
想咨询一下雨丝大神@橙色雨丝
1..以您的经验,帮我判断一下锁骨位置的淋巴结是否像复发。是否需要复查B超或者活检已明确病理?
2.现在PET是4分,非常担心移植后短期内复发。根据我现在的这种情况,是直接移植好,还是在移植前先做桥接治疗,争取PET转阴后再移植更好?
3。如果做桥接治疗,您建议有哪些方案可供选择?




679

主题

159

回帖

1万

家园豆

您的身份
病友
病理报告
淋巴瘤,未分类
目前状态
康复5-10年
最后登录
2026-4-20

一生平安

发表于 2026-3-21 15:42:54 来自手机 | 显示全部楼层 来自: 中国湖北襄阳
病理会诊:专家看切片
锁骨的淋巴结做个b超看看形态,进舱之前尽可能达到完全缓解
回复 支持 反对

使用道具 举报

1

主题

7

回帖

73

家园豆

最后登录
2026-3-31
 楼主| 发表于 2026-3-21 20:44:37 来自手机 | 显示全部楼层 来自: 中国广东韶关
之家服务中心 发表于 2026-03-21 15:42
锁骨的淋巴结做个b超看看形态,进舱之前尽可能达到完全缓解

谢谢,治疗的话有什么好的建议,或者合适的医生可以线上问诊
回复 支持 反对

使用道具 举报

679

主题

159

回帖

1万

家园豆

您的身份
病友
病理报告
淋巴瘤,未分类
目前状态
康复5-10年
最后登录
2026-4-20

一生平安

发表于 2026-3-22 08:34:54 来自手机 | 显示全部楼层 来自: 中国湖北襄阳
风云305 发表于 2026-03-21 20:44
谢谢,治疗的话有什么好的建议,或者合适的医生可以线上问诊

如果不太想移植可以找我们代问诊杨清明教授
回复 支持 反对

使用道具 举报

6

主题

34

回帖

251

家园豆

您的身份
病友
病理报告
经典型霍奇金
就诊医院
湖北省肿瘤医院
目前状态
治疗中
最后登录
2026-4-12
发表于 2026-3-23 16:59:45 来自手机 | 显示全部楼层 来自: 中国
回复 支持 反对

使用道具 举报

1

主题

7

回帖

73

家园豆

最后登录
2026-3-31
 楼主| 发表于 2026-3-23 20:37:03 来自手机 | 显示全部楼层 来自: 中国
回复 支持 反对

使用道具 举报

1

主题

7

回帖

73

家园豆

最后登录
2026-3-31
 楼主| 发表于 2026-3-23 20:55:20 来自手机 | 显示全部楼层 来自: 中国广东中山
@橙色雨丝 大神能帮忙看看吗
回复 支持 反对

使用道具 举报

399

主题

5万

回帖

8万

家园豆

您的身份
病友
病理报告
滤泡性淋巴瘤1-2级
就诊医院
北京协和
目前状态
康复10-20年
最后登录
2026-4-26

博学多才一生平安康复0-1年

发表于 2026-3-24 08:44:57 | 显示全部楼层 来自: 中国北京
已经没有什么方案了,要么现在就移植,然后放疗巩固,要么放疗后移植,至于说现在是不是完全缓解,既无法判断,也不重要,因为无论是什么,都没有其它更好办法。
回复 支持 反对

使用道具 举报

1

主题

7

回帖

73

家园豆

最后登录
2026-3-31
 楼主| 发表于 2026-3-24 12:04:49 来自手机 | 显示全部楼层 来自: 中国
橙色雨丝 发表于 2026-03-24 08:44
已经没有什么方案了,要么现在就移植,然后放疗巩固,要么放疗后移植,至于说现在是不是完全缓解,既无法判断,也不重要,因为无论是什么,都没有其它更好办法。

好的,谢谢!
回复 支持 反对

使用道具 举报

本版积分规则



同样的经历 使我们与你感同深受!

这里是病友帮病友一起度过难关的精神家园!

工作室 媒体报道


© Copyright 2011-2021. 荷小朵(北京)健康管理有限公司 All Rights Reserved 京ICP备2020048145号-5
京卫[2015]第0359号 互联网药品信息服务资格证书:(京)-非经营性-2021-0110
返回顶部 返回列表

京公网安备11010502055174号