搜索
查看: 3764|回复: 9

有霍奇金的家人用过bv联合gemox这个方案吗

[复制链接]

12

主题

203

回帖

5235

家园豆

最后登录
2026-4-26
发表于 2026-3-14 22:21:10 | 显示全部楼层 |阅读模式 来自: 中国广东深圳
因为初治pd-1+avd,2疗3分,4疗pet评估为5分,考虑换一个方案。

22

主题

933

回帖

1088

家园豆

您的身份
病友
最后登录
2026-4-26
发表于 2026-3-15 00:45:33 来自手机 | 显示全部楼层 来自: 中国
病理会诊:专家看切片
加群,这个方案一打一个不吱声
回复 支持 反对

使用道具 举报

12

主题

203

回帖

5235

家园豆

最后登录
2026-4-26
 楼主| 发表于 2026-3-15 00:46:27 来自手机 | 显示全部楼层 来自: 中国广东广州
晓寒先生 发表于 2026-03-15 00:45
加群,这个方案一打一个不吱声

在群啊,这不是刚跟你吹完水来着
回复 支持 反对

使用道具 举报

22

主题

933

回帖

1088

家园豆

您的身份
病友
最后登录
2026-4-26
发表于 2026-3-15 00:49:07 来自手机 | 显示全部楼层 来自: 中国
家人平安喜乐 发表于 2026-03-15 00:46
在群啊,这不是刚跟你吹完水来着

回复 支持 反对

使用道具 举报

22

主题

933

回帖

1088

家园豆

您的身份
病友
最后登录
2026-4-26
发表于 2026-3-15 00:59:45 来自手机 | 显示全部楼层 来自: 中国
@橙色雨丝 大神,他pd1+avd,2疗cr,4疗进展,换这个方案是不是后续还要衔接移植啊??
回复 支持 反对

使用道具 举报

399

主题

5万

回帖

8万

家园豆

您的身份
病友
病理报告
滤泡性淋巴瘤1-2级
就诊医院
北京协和
目前状态
康复10-20年
最后登录
2026-4-26

博学多才一生平安康复0-1年

发表于 2026-3-15 07:33:43 来自手机 | 显示全部楼层 来自: 中国北京
晓寒先生 发表于 2026-03-15 00:59
@橙色雨丝 大神,他pd1+avd,2疗cr,4疗进展,换这个方案是不是后续还要衔接移植啊??

需要结合分期来看,如果是局限期,还没有做过放疗,也许不需要移植。
回复 支持 反对

使用道具 举报

12

主题

203

回帖

5235

家园豆

最后登录
2026-4-26
 楼主| 发表于 2026-3-15 11:48:25 来自手机 | 显示全部楼层 来自: 中国广东东莞
橙色雨丝 发表于 2026-03-15 07:33
需要结合分期来看,如果是局限期,还没有做过放疗,也许不需要移植。

谢谢大神,如何判断是否局限期?看4疗的pet主要集中在颈部。但初治之前医生说是三期。
回复 支持 反对

使用道具 举报

12

主题

203

回帖

5235

家园豆

最后登录
2026-4-26
 楼主| 发表于 2026-3-15 11:53:48 来自手机 | 显示全部楼层 来自: 中国广东东莞
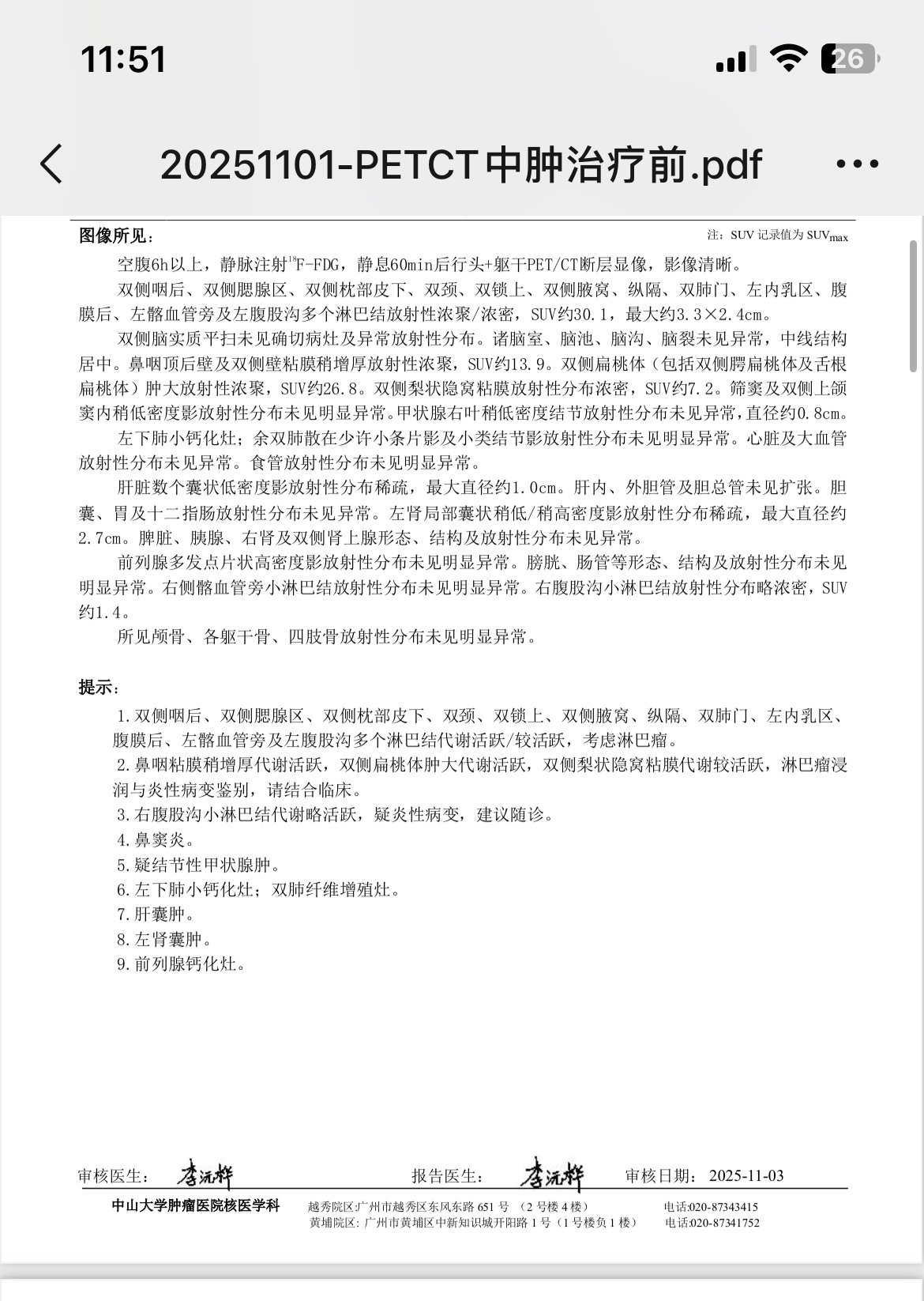
化疗前和4疗的pet



回复 支持 反对

使用道具 举报

12

主题

203

回帖

5235

家园豆

最后登录
2026-4-26
 楼主| 发表于 2026-3-15 11:56:07 来自手机 | 显示全部楼层 来自: 中国广东东莞
2疗后评估
回复 支持 反对

使用道具 举报

13

主题

130

回帖

653

家园豆

您的身份
家属
病理报告
介于霍奇金与弥漫大b之间未分类的淋巴瘤
就诊医院
克利夫兰诊所
目前状态
治疗中
最后登录
2026-4-2
发表于 2026-3-27 09:35:14 来自手机 | 显示全部楼层 来自: 美国
PET很灵敏 会不会是假阳性? 4疗后身体有淋巴瘤症状吗 体感如何
回复 支持 反对

使用道具 举报

本版积分规则



同样的经历 使我们与你感同深受!

这里是病友帮病友一起度过难关的精神家园!

工作室 媒体报道


© Copyright 2011-2021. 荷小朵(北京)健康管理有限公司 All Rights Reserved 京ICP备2020048145号-5
京卫[2015]第0359号 互联网药品信息服务资格证书:(京)-非经营性-2021-0110
返回顶部 返回列表

京公网安备11010502055174号