搜索
查看: 4465|回复: 11

霍奇金复发患者,二线治疗方案

[复制链接]

3

主题

39

回帖

253

家园豆

最后登录
2026-3-8
发表于 2026-3-1 11:43:01 | 显示全部楼层 |阅读模式 来自: 中国上海
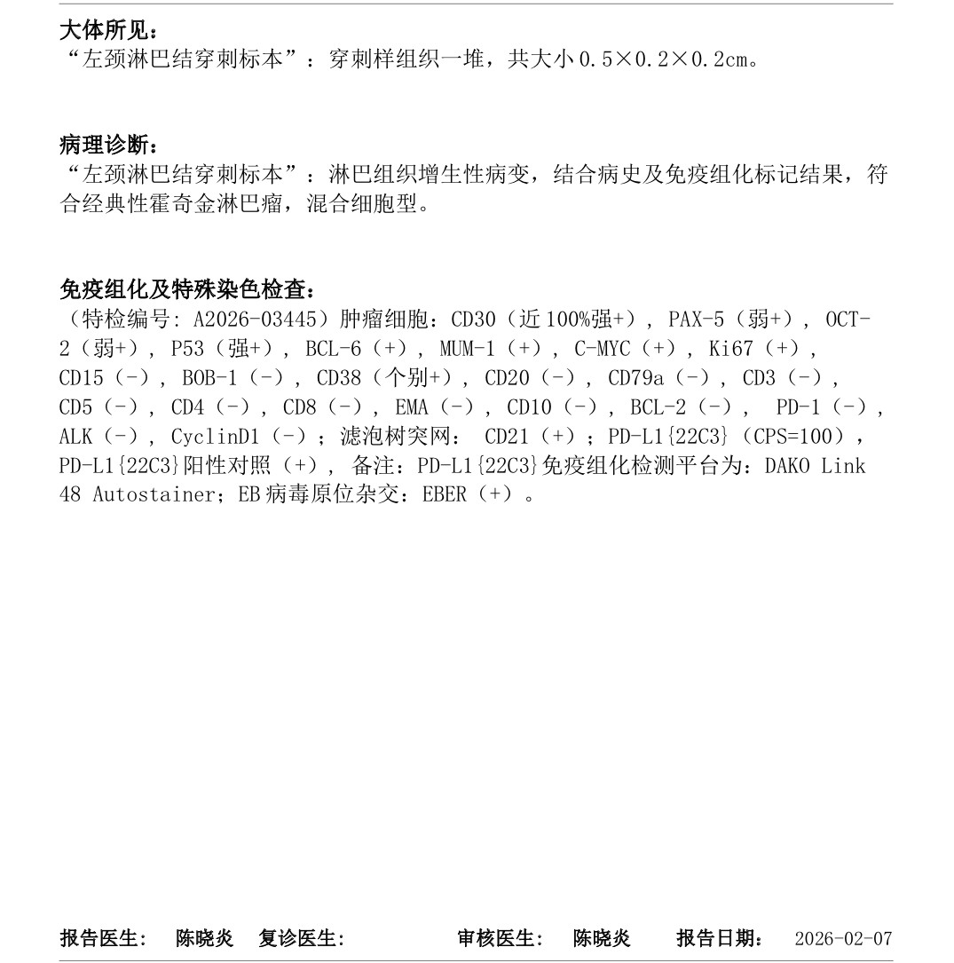
23年1月确诊霍奇金淋巴瘤混合细胞型,原发位在腹膜后,3B,用的BV-AVD方案6疗后,8月份结疗,之后的PETCT评分2分。
25年12月复查颈部淋巴结肿大,26年1月穿刺后显示复发,还是混合细胞型,病理报告见图片。pet显示颈部摄取值10,肝门区有1枚摄取值2.3。
我最近在咨询二线治疗方案,大部分医生都建议移植。
关于治疗方案,想咨询几个疑问:
1、我之前用过BV,二线再用效果怎么样。BV联合化疗或PD1联合化疗,在二线治疗中,哪个受益更大?
2、BV+苯达、BV+IGEV、PD1+IGEV、PD1+GVD的治疗方案,怎么来权衡对比?  

请大神帮忙看看!!!谢谢!! @橙色雨丝  @洪飞
   

病理报告

病理报告

123

主题

5215

回帖

4422

家园豆

您的身份
病友
病理报告
滤泡性淋巴瘤1-2级
就诊医院
上海市曙光医院
目前状态
康复10-20年
最后登录
2026-4-26
发表于 2026-3-1 18:44:23 来自手机 | 显示全部楼层 来自: 中国上海
病理会诊:专家看切片
ALEXGAO 发表于 2026-03-01 14:58
@小猪泡泡 麻烦帮忙看看嘛

PD1+GVD后自体移植是首选
生命不息,运动不止…
回复 支持 反对

使用道具 举报

3

主题

39

回帖

253

家园豆

最后登录
2026-3-8
 楼主| 发表于 2026-3-1 21:12:48 来自手机 | 显示全部楼层 来自: 中国上海
小猪泡泡 发表于 2026-03-01 18:44
PD1+GVD后自体移植是首选

谢谢哦,这种情况下, BV 还能用吗
回复 支持 反对

使用道具 举报

123

主题

5215

回帖

4422

家园豆

您的身份
病友
病理报告
滤泡性淋巴瘤1-2级
就诊医院
上海市曙光医院
目前状态
康复10-20年
最后登录
2026-4-26
发表于 2026-3-1 22:45:03 来自手机 | 显示全部楼层 来自: 中国上海
ALEXGAO 发表于 2026-03-01 21:12
谢谢哦,这种情况下, BV 还能用吗

理论上靶点还是阳还可以用,但是作用肯定没有第一次大了
生命不息,运动不止…
回复 支持 反对

使用道具 举报

3

主题

39

回帖

253

家园豆

最后登录
2026-3-8
 楼主| 发表于 2026-3-1 22:49:13 来自手机 | 显示全部楼层 来自: 中国上海
小猪泡泡 发表于 2026-03-01 22:45
理论上靶点还是阳还可以用,但是作用肯定没有第一次大了

明白了,感谢
回复 支持 反对

使用道具 举报

33

主题

400

回帖

3099

家园豆

您的身份
家属
病理报告
滤泡性淋巴瘤1-2级
就诊医院
西安交大一附院
目前状态
治疗中
最后登录
2026-4-25
发表于 2026-3-2 04:21:49 来自手机 | 显示全部楼层 来自: 中国陕西宝鸡
回复 支持 反对

使用道具 举报

14

主题

302

回帖

4783

家园豆

您的身份
病友
目前状态
治疗中
最后登录
2026-4-22
发表于 2026-3-2 19:57:00 来自手机 | 显示全部楼层 来自: 中国浙江温州
回复 支持 反对

使用道具 举报

14

主题

302

回帖

4783

家园豆

您的身份
病友
目前状态
治疗中
最后登录
2026-4-22
发表于 2026-3-2 19:57:57 来自手机 | 显示全部楼层 来自: 中国浙江温州
建议用含pd1的方案
回复 支持 反对

使用道具 举报

3

主题

39

回帖

253

家园豆

最后登录
2026-3-8
 楼主| 发表于 2026-3-2 20:36:32 来自手机 | 显示全部楼层 来自: 中国上海

感谢分享请问你二线用的什么方案啊
回复 支持 反对

使用道具 举报

14

主题

302

回帖

4783

家园豆

您的身份
病友
目前状态
治疗中
最后登录
2026-4-22
发表于 2026-3-2 21:46:59 来自手机 | 显示全部楼层 来自: 中国浙江温州
ALEXGAO 发表于 2026-03-02 20:36
感谢分享请问你二线用的什么方案啊

pd1+gvd
回复 支持 反对

使用道具 举报

3

主题

39

回帖

253

家园豆

最后登录
2026-3-8
 楼主| 发表于 2026-3-2 22:25:30 来自手机 | 显示全部楼层 来自: 中国上海

多谢啦,私信咨询您一个问题
回复 支持 反对

使用道具 举报

3

主题

39

回帖

253

家园豆

最后登录
2026-3-8
 楼主| 发表于 2026-3-4 10:07:03 来自手机 | 显示全部楼层 来自: 中国北京
大神帮忙看看嘛,感谢@橙色雨丝
回复 支持 反对

使用道具 举报

本版积分规则



同样的经历 使我们与你感同深受!

这里是病友帮病友一起度过难关的精神家园!

工作室 媒体报道


© Copyright 2011-2021. 荷小朵(北京)健康管理有限公司 All Rights Reserved 京ICP备2020048145号-5
京卫[2015]第0359号 互联网药品信息服务资格证书:(京)-非经营性-2021-0110
返回顶部 返回列表

京公网安备11010502055174号