搜索
查看: 229|回复: 6

高级别b细胞淋巴瘤伴11q异常,tp53突变。新人求助!

[复制链接]

参加活动:0

组织活动:0

1

主题

4

帖子

20

家园豆

您的身份
家属
最后登录
2026-1-27
发表于 2026-1-20 08:56:57 | 显示全部楼层 |阅读模式 来自: 中国四川成都
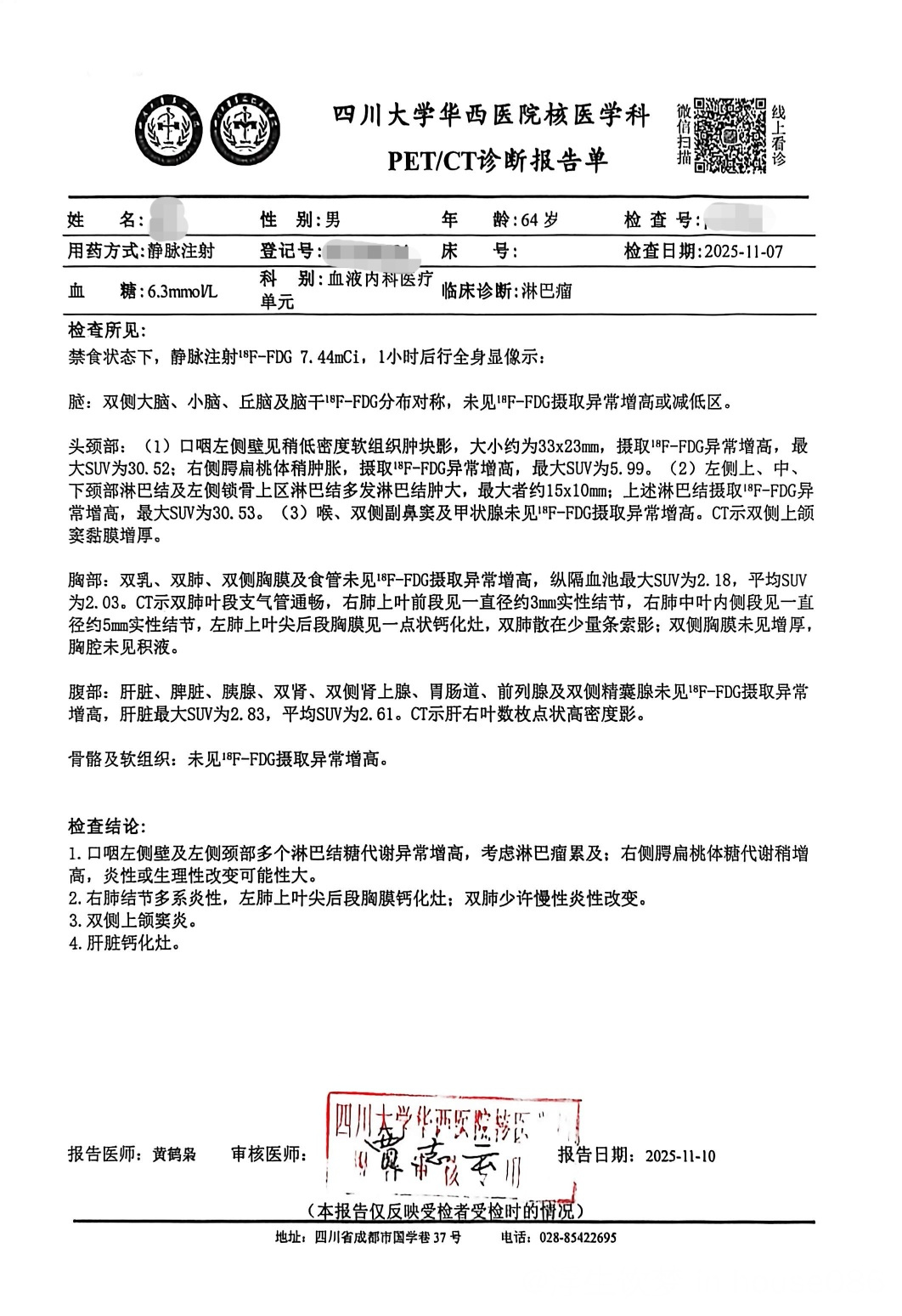
父亲今年64,2025年10月确诊,经fish检测确诊高级别b细胞淋巴瘤伴11q异常,后经基因二代测序确认tp53突变。现行pola-r-chp方案治疗,行中枢神经预防治疗,预计化疗6次,目前已经四疗结束。二疗后petct显示评分1分。现在跟医生沟通,医生建议四疗后采干后续做自体移植。求教各位大神:我翻阅了我们淋巴瘤之家的很多帖子,基本都表示tp53突变自体移植貌似对巩固治疗、预防复发作用不大,那自体移植还有没有必要做?作为家属,我们考虑父亲患糖尿病多年,岁数也比较大,很怕身体承受不住,而且自体移植大概要花费十几二十万元,本身淋巴瘤也是花费很大的疾病,我们就是普通家庭,如果自体移植获益不大,万一复发了,我们更想把钱用在car-t上,这毕竟是最后希望。请各位大神帮帮忙看看,给我一点建议,谢谢了!@橙色雨丝 @洪飞





参加活动:0

组织活动:0

395

主题

5万

帖子

8万

家园豆

您的身份
病友
病理报告
滤泡性淋巴瘤1-2级
就诊医院
北京协和
目前状态
康复10-20年
最后登录
2026-1-28

博学多才一生平安康复0-1年

发表于 2026-1-20 09:09:22 | 显示全部楼层 来自: 中国北京
病理会诊:专家看切片
伴11q异常的高级别大B,一般早期治疗参考大B,晚期治疗参考伯基特,一线治疗顺利缓解的不做自体造血干细胞移植巩固。
回复 支持 反对

使用道具 举报

参加活动:0

组织活动:0

1

主题

4

帖子

20

家园豆

您的身份
家属
最后登录
2026-1-27
 楼主| 发表于 2026-1-20 09:42:34 来自手机 | 显示全部楼层 来自: 中国四川成都
橙色雨丝 发表于 2026-01-20 09:09
伴11q异常的高级别大B,一般早期治疗参考大B,晚期治疗参考伯基特,一线治疗顺利缓解的不做自体造血干细胞移植巩固。

谢谢雨丝大神,像我爸爸这样tp53突变的,考不考虑直接做car-t作为巩固治疗呢?还是一线治疗顺利缓解后,定期复查,万一复发再做car-t?
回复 支持 反对

使用道具 举报

参加活动:0

组织活动:0

1

主题

801

帖子

7737

家园豆

您的身份
病友
病理报告
伯基特淋巴瘤
就诊医院
陆道培
目前状态
康复3-5年
最后登录
2026-1-28
发表于 2026-1-20 10:35:36 来自手机 | 显示全部楼层 来自: 中国湖南长沙
不移植不cart巩固,没什么意义,基本不会复发
回复 支持 反对

使用道具 举报

参加活动:0

组织活动:0

395

主题

5万

帖子

8万

家园豆

您的身份
病友
病理报告
滤泡性淋巴瘤1-2级
就诊医院
北京协和
目前状态
康复10-20年
最后登录
2026-1-28

博学多才一生平安康复0-1年

发表于 2026-1-20 10:40:51 | 显示全部楼层 来自: 中国北京
浮生饮梦 发表于 2026-1-20 09:42
谢谢雨丝大神,像我爸爸这样tp53突变的,考不考虑直接做car-t作为巩固治疗呢?还是一线治疗顺利缓解后, ...

目前CAR-T没有批准这种适应症,还需要更多的临床研究来确定是否有必要。
回复 支持 反对

使用道具 举报

参加活动:0

组织活动:0

1

主题

4

帖子

20

家园豆

您的身份
家属
最后登录
2026-1-27
 楼主| 发表于 2026-1-20 14:59:39 来自手机 | 显示全部楼层 来自: 中国四川成都
每天新的开始 发表于 2026-01-20 10:35
不移植不cart巩固,没什么意义,基本不会复发

好的,感谢大神
回复 支持 反对

使用道具 举报

参加活动:0

组织活动:0

1

主题

4

帖子

20

家园豆

您的身份
家属
最后登录
2026-1-27
 楼主| 发表于 2026-1-20 15:00:43 来自手机 | 显示全部楼层 来自: 中国四川成都
橙色雨丝 发表于 2026-01-20 10:40
目前CAR-T没有批准这种适应症,还需要更多的临床研究来确定是否有必要。

好的雨丝大神,那现在就这样治疗。暂时不考虑自体移植了。后续有疑惑的再请教您
回复 支持 反对

使用道具 举报

本版积分规则


关闭

站长推荐 上一条 /1 下一条

同样的经历 使我们与你感同深受!

这里是病友帮病友一起度过难关的精神家园!

工作室 媒体报道


© Copyright 2011-2021. 荷小朵(北京)健康管理有限公司 All Rights Reserved 京ICP备2020048145号-5
京卫[2015]第0359号 互联网药品信息服务资格证书:(京)-非经营性-2021-0110
返回顶部 返回列表

京公网安备11010502055174号