收藏本站
工作汇报
关于我们
媒体报道
新帖
论坛
APP
手机app应用
视频
新药
活动
资料
搜索
本版
帖子
用户
登陆
注册
每日签到
基础知识
护理随访
病友故事
雨丝专栏
病友说
专家说
大讲堂
淋巴瘤日宣传片
最新进展
十周年生日会
淋巴瘤创新论坛
手册下载
生存报告
»
论坛
›
病友互助
›
非霍奇金之家
›
二疗后petct是进展了吗
返回列表
查看:
345
|
回复:
1
二疗后petct是进展了吗
[复制链接]
奥特码
奥特码
当前在线
主题
2
窥视卡
雷达卡
参加活动:
0
次
组织活动:
0
次
2
主题
2
帖子
96
家园豆
, 积分 10, 距离下一级还需 10 积分
, 积分 10, 距离下一级还需 10 积分
最后登录
2026-1-17
发消息
发表于 2026-1-6 12:47:50
|
显示全部楼层
|
阅读模式
来自: 中国
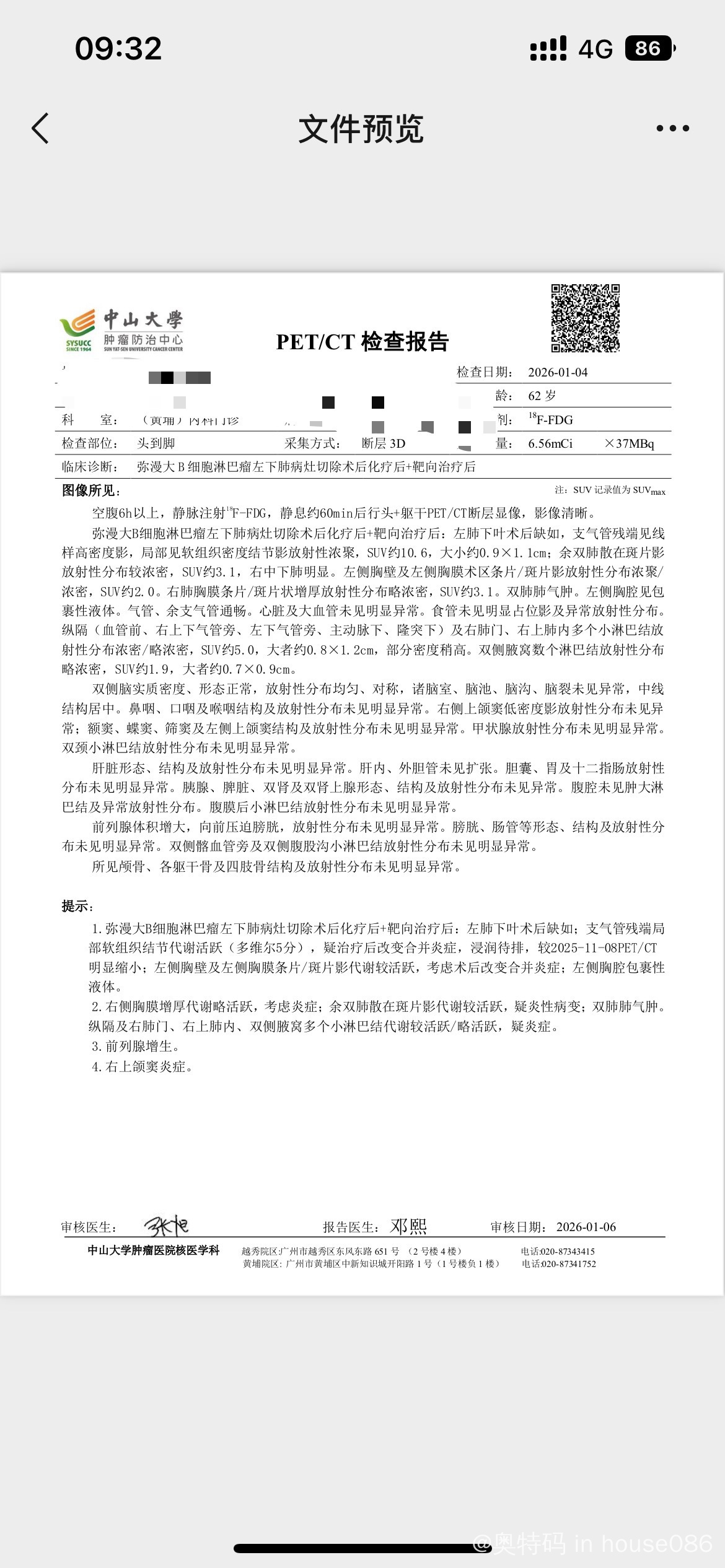
二疗后的petct,方案用的是,泽贝妥单抗➕奥布替尼➕来那度胺,评分5分是不是要换方案
来自苹果APP客户端
回复
使用道具
举报
提升卡
置顶卡
沉默卡
喧嚣卡
变色卡
抢沙发
显身卡
家人平安喜乐
家人平安喜乐
当前在线
主题
9
窥视卡
雷达卡
参加活动:
0
次
组织活动:
0
次
9
主题
133
帖子
3439
家园豆
, 积分 1479, 距离下一级还需 6021 积分
, 积分 1479, 距离下一级还需 6021 积分
最后登录
2026-1-17
发消息
发表于 2026-1-6 17:47:24
来自手机
|
显示全部楼层
来自: 中国广东深圳
对比看着有效果,也没有新发,不一定要换吧,这种得问主治确定下比较好。
来自苹果APP客户端
回复
支持
反对
使用道具
举报
显身卡
返回列表
高级模式
B
Color
Image
Link
Quote
Code
Smilies
您需要登录后才可以回帖
登录
|
注册(推荐下载APP)
本版积分规则
发表回复
回帖后跳转到最后一页
关闭
站长推荐
/1
帮助办理病理会诊 只需5个工作日
快递切片,我们就能帮你会诊专家
查看 »
返回顶部
返回列表
京公网安备11010502055174号