收藏本站
工作汇报
关于我们
媒体报道
新帖
论坛
APP
手机app应用
视频
新药
活动
资料
搜索
本版
帖子
用户
登陆
注册
每日签到
基础知识
护理随访
病友故事
雨丝专栏
病友说
专家说
大讲堂
淋巴瘤日宣传片
最新进展
十周年生日会
淋巴瘤创新论坛
手册下载
生存报告
»
论坛
›
病友互助
›
非霍奇金之家
›
家人们帮忙看看化疗第三期了!效果不是特别好!求帮助 ...
返回列表
查看:
403
|
回复:
1
家人们帮忙看看化疗第三期了!效果不是特别好!求帮助
[复制链接]
我是老实人
我是老实人
当前离线
主题
10
窥视卡
雷达卡
参加活动:
0
次
组织活动:
0
次
10
主题
12
帖子
182
家园豆
, 积分 252, 距离下一级还需 248 积分
, 积分 252, 距离下一级还需 248 积分
最后登录
2025-11-13
发消息
发表于 2025-10-31 23:47:37
|
显示全部楼层
|
阅读模式
来自: 中国
感觉效果还没有特别显著,很害怕,也很焦虑
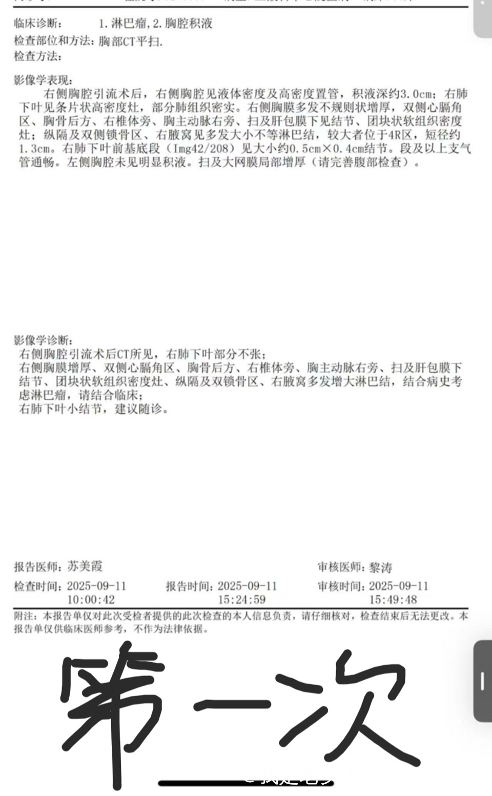
一、年龄:45岁
二、疾病诊断:滤泡性2级淋巴瘤(III期,腹腔大包块,累及全身淋巴结)
三、确诊时间:2025年9月8日
四、治疗方案:G-CDOP方案
奥妥珠单抗1000mg do,8,15 ivdrip、多柔比星脂质体40mg ivdr ipqd
五、治疗日期:
9月11日 第一期
10月4日 第二期
10月27日 第三期
来自苹果APP客户端
回复
使用道具
举报
提升卡
置顶卡
沉默卡
喧嚣卡
变色卡
抢沙发
显身卡
活到一百岁
活到一百岁
当前在线
主题
76
窥视卡
雷达卡
参加活动:
0
次
组织活动:
0
次
76
主题
953
帖子
7858
家园豆
, 积分 3317, 距离下一级还需 4183 积分
, 积分 3317, 距离下一级还需 4183 积分
最后登录
2026-2-5
发消息
发表于 2025-11-1 00:19:23
来自手机
|
显示全部楼层
来自: 中国
看摄取值
来自安卓APP客户端
回复
支持
反对
使用道具
举报
显身卡
返回列表
高级模式
B
Color
Image
Link
Quote
Code
Smilies
您需要登录后才可以回帖
登录
|
注册(推荐下载APP)
本版积分规则
发表回复
回帖后跳转到最后一页
关闭
站长推荐
/1
帮助办理病理会诊 只需5个工作日
快递切片,我们就能帮你会诊专家
查看 »
返回顶部
返回列表
京公网安备11010502055174号