搜索
查看: 443|回复: 3

会诊结果出来了,难以鉴别

[复制链接]

参加活动:0

组织活动:0

1

主题

7

帖子

1834

家园豆

最后登录
2026-1-29
发表于 2025-10-28 13:19:38 | 显示全部楼层 |阅读模式 来自: 中国黑龙江哈尔滨
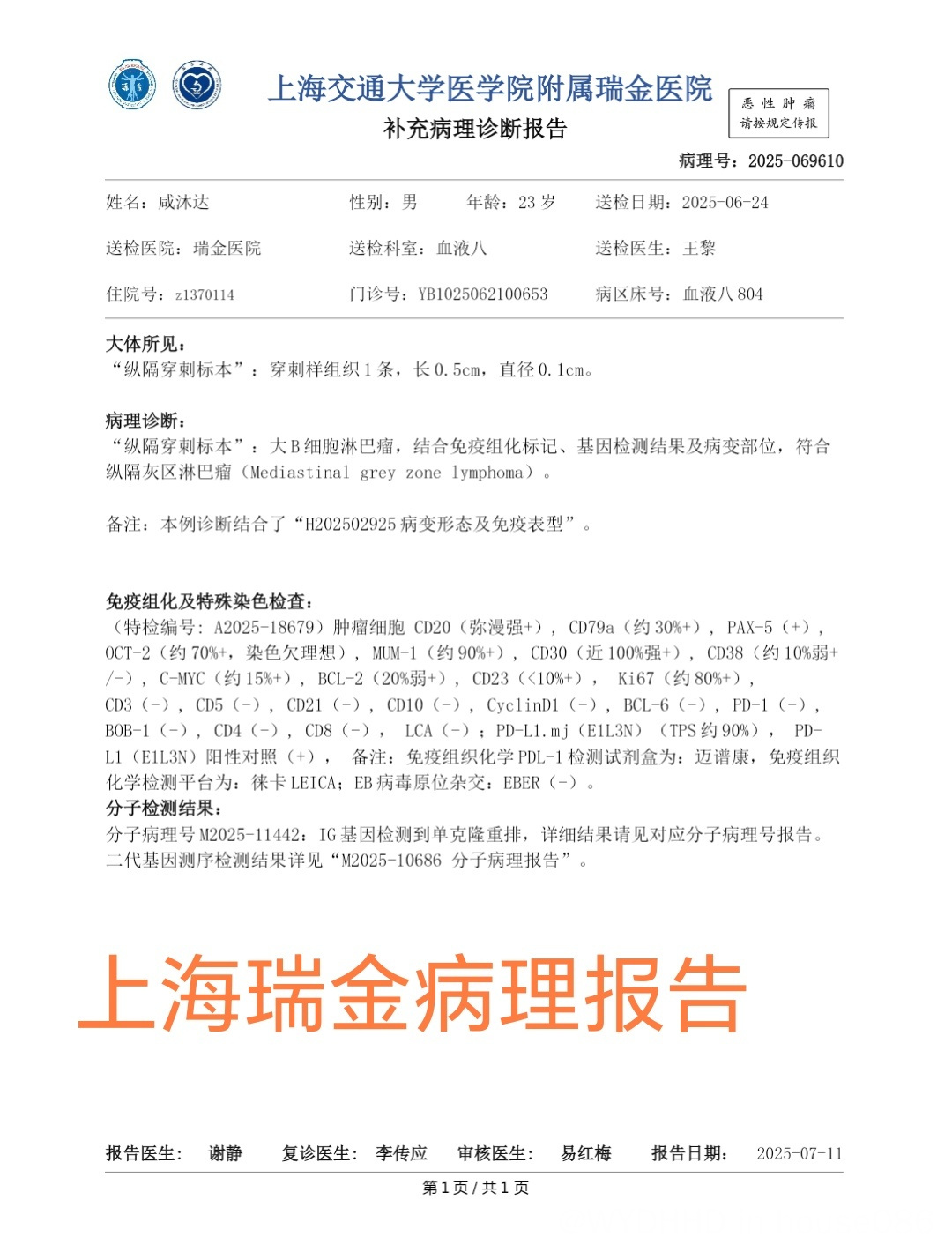
第一次在上海肺科医院穿刺,结果为纵隔灰区淋巴瘤。

从上海肺科医院借片到上海瑞金医院会诊,,结果也是灰区。

然后在瑞金又穿刺一次,结果仍然是灰区。

通过之家找周小鸽老师会诊,结论是穿刺组织太小,原发纵隔大B与灰区,难以鉴别。






参加活动:0

组织活动:0

20

主题

841

帖子

2425

家园豆

您的身份
病友
最后登录
2026-1-29
发表于 2025-10-28 13:26:21 来自手机 | 显示全部楼层 来自: 中国
病理会诊:专家看切片
灰区和弥漫大b方案不是一样么??
回复 支持 反对

使用道具 举报

参加活动:0

组织活动:0

1

主题

7

帖子

1834

家园豆

最后登录
2026-1-29
 楼主| 发表于 2025-10-28 13:38:36 来自手机 | 显示全部楼层 来自: 中国黑龙江哈尔滨
晓寒先生 发表于 2025-10-28 13:26
灰区和弥漫大b方案不是一样么??

是的
回复 支持 反对

使用道具 举报

参加活动:0

组织活动:0

16

主题

948

帖子

6348

家园豆

您的身份
家属
病理报告
经典型霍奇金
目前状态
治疗中
最后登录
2026-1-29
发表于 5 天前 来自手机 | 显示全部楼层 来自: 中国广东广州
Suvmax是多少?
回复 支持 反对

使用道具 举报

本版积分规则


关闭

站长推荐 上一条 /1 下一条

同样的经历 使我们与你感同深受!

这里是病友帮病友一起度过难关的精神家园!

工作室 媒体报道


© Copyright 2011-2021. 荷小朵(北京)健康管理有限公司 All Rights Reserved 京ICP备2020048145号-5
京卫[2015]第0359号 互联网药品信息服务资格证书:(京)-非经营性-2021-0110
返回顶部 返回列表

京公网安备11010502055174号