搜索
查看: 467|回复: 7

有懂得病友帮忙看看pet-ct的结果吗?

[复制链接]

参加活动:0

组织活动:0

3

主题

13

帖子

154

家园豆

最后登录
2025-12-22
发表于 2025-10-21 08:03:43 | 显示全部楼层 |阅读模式 来自: 中国江西
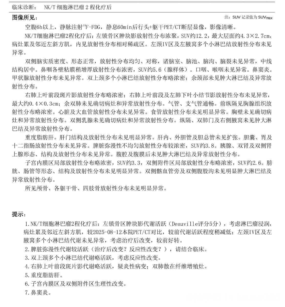
非鼻型nkt淋巴瘤,图一是确诊时做的ct,图二是两次化疗后。
疑问:
1.化疗的效果是不是不好?我感觉病情好像还加重了
2.图二说“右肺疑似炎性病变”什么意思,是被淋巴瘤浸润了吗?
3.从图二结果来看是不是晚期有多大的治愈率?



参加活动:0

组织活动:0

3

主题

171

帖子

139

家园豆

就诊医院
NKT,贵州医科大学治疗,自体移植后(2025.1.15出仓),康复中。
目前状态
康复0-1年
最后登录
2026-1-29
发表于 2025-10-21 19:12:53 来自手机 | 显示全部楼层 来自: 中国北京
病理会诊:专家看切片
再咨询不同医生团队看看。加油,
回复 支持 1 反对 0

使用道具 举报

参加活动:0

组织活动:0

684

主题

4707

帖子

3万

家园豆

您的身份
家属
病理报告
伯基特淋巴瘤
就诊医院
重庆市医科大学附属儿童医院
目前状态
康复1-3年
最后登录
2026-1-29
发表于 2025-10-21 10:57:52 来自手机 | 显示全部楼层 来自: 中国贵州六盘水
回复 支持 1 反对 0

使用道具 举报

参加活动:0

组织活动:0

6

主题

39

帖子

3019

家园豆

您的身份
病友
最后登录
2026-1-28
发表于 2025-10-21 09:51:37 来自手机 | 显示全部楼层 来自: 中国浙江温州
治疗中,进展。说明原有方案无效。你在中肿治疗的话,问下主治医生接下来换什么方案。再去问下黄慧强主任的意见
回复 支持 反对

使用道具 举报

参加活动:0

组织活动:0

3

主题

13

帖子

154

家园豆

最后登录
2025-12-22
 楼主| 发表于 2025-10-21 10:45:57 来自手机 | 显示全部楼层 来自: 中国江西
锋锋打怪超厉害 发表于 2025-10-21 09:51
治疗中,进展。说明原有方案无效。你在中肿治疗的话,问下主治医生接下来换什么方案。再去问下黄慧强主任的意见

好嘞,谢谢。我想问一下,如果我们之后想去黄慧强医生那里看,黄医生会不会收我们呢?毕竟我们之前在李志铭那边治疗,但是目前看下来治疗效果真的很不好
回复 支持 反对

使用道具 举报

参加活动:0

组织活动:0

11

主题

37

帖子

198

家园豆

最后登录
2026-1-29
发表于 2025-10-21 22:07:51 来自手机 | 显示全部楼层 来自: 中国
柚子叶 发表于 2025-10-21 10:45
好嘞,谢谢。我想问一下,如果我们之后想去黄慧强医生那里看,黄医生会不会收我们呢?毕竟我们之前在李志铭那边治疗,但是目前看下来治疗效果真的很不好

挂号问一下会收的,黄慧强在这方面是专业的,我遇见一个病友比你妹妹情况严重很多,他两次化疗28次放疗后发现转移到肝跟肺上,挂的黄慧强医生的号给的方案是免疫治疗+自体移植+免疫治疗
回复 支持 反对

使用道具 举报

参加活动:0

组织活动:0

3

主题

13

帖子

154

家园豆

最后登录
2025-12-22
 楼主| 发表于 2025-10-22 08:19:39 来自手机 | 显示全部楼层 来自: 中国江西
个性复合名 发表于 2025-10-21 22:07
挂号问一下会收的,黄慧强在这方面是专业的,我遇见一个病友比你妹妹情况严重很多,他两次化疗28次放疗后发现转移到肝跟肺上,挂的黄慧强医生的号给的方案是免疫治疗+自体移植+免疫治疗

好的,谢谢您
回复 支持 反对

使用道具 举报

参加活动:0

组织活动:0

3

主题

13

帖子

154

家园豆

最后登录
2025-12-22
 楼主| 发表于 2025-10-22 08:20:04 来自手机 | 显示全部楼层 来自: 中国江西
何煜 发表于 2025-10-21 19:12
再咨询不同医生团队看看。加油,

好的
回复 支持 反对

使用道具 举报

本版积分规则


关闭

站长推荐 上一条 /1 下一条

同样的经历 使我们与你感同深受!

这里是病友帮病友一起度过难关的精神家园!

工作室 媒体报道


© Copyright 2011-2021. 荷小朵(北京)健康管理有限公司 All Rights Reserved 京ICP备2020048145号-5
京卫[2015]第0359号 互联网药品信息服务资格证书:(京)-非经营性-2021-0110
返回顶部 返回列表

京公网安备11010502055174号