搜索
查看: 802|回复: 13

弥漫大B细胞淋巴瘤有必要放疗吗?

[复制链接]

参加活动:0

组织活动:0

3

主题

18

帖子

294

家园豆

最后登录
2025-12-11
发表于 2025-10-17 17:01:51 | 显示全部楼层 |阅读模式 来自: 中国湖北随州
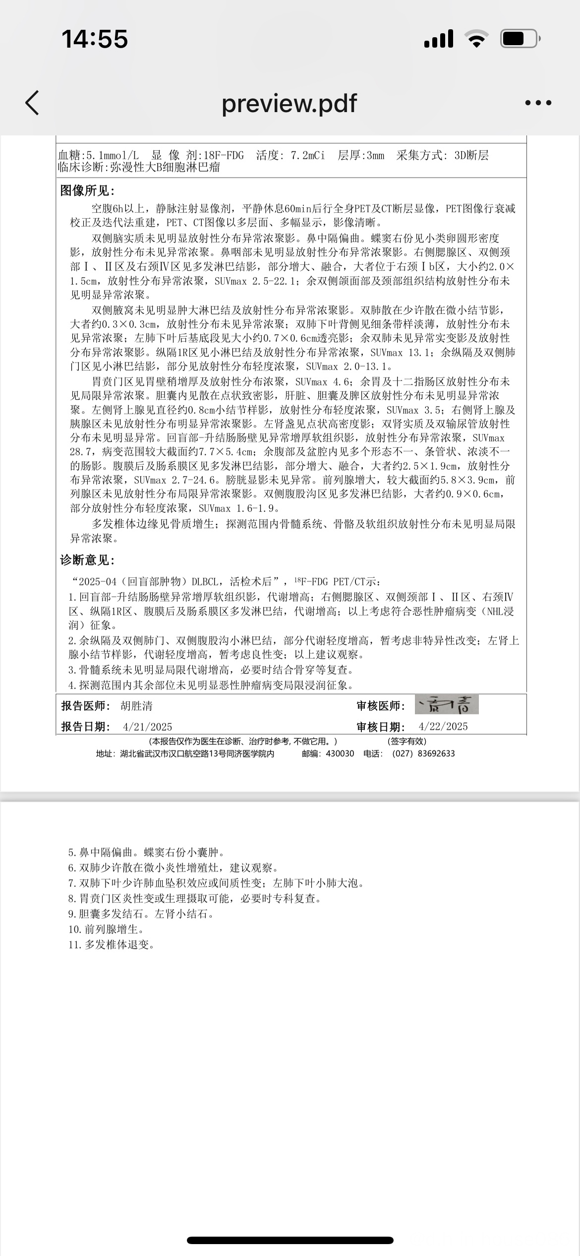
弥漫大b细胞淋巴瘤,方案为6次pola-r-chp+2次r(纯靶向药),这种情况有必要做放疗吗?请教大神指导一下。图二是中期评估



参加活动:0

组织活动:0

4

主题

133

帖子

1496

家园豆

最后登录
2025-12-30
发表于 2025-10-17 17:34:16 来自手机 | 显示全部楼层 来自: 中国江西
病理会诊:专家看切片
中期3分不错了,等结疗派特评估,这个部位不建议放疗,副作用也蛮大
回复 支持 反对

使用道具 举报

参加活动:0

组织活动:0

3

主题

18

帖子

294

家园豆

最后登录
2025-12-11
 楼主| 发表于 2025-10-17 18:05:01 来自手机 | 显示全部楼层 来自: 中国湖北随州
明月心 发表于 2025-10-17 17:34
中期3分不错了,等结疗派特评估,这个部位不建议放疗,副作用也蛮大

已经结疗了,这边做两次pet,首次和中期评估。结疗后就叫做放疗,医生说分两次做放疗,先是颈部,再就是盲部
回复 支持 反对

使用道具 举报

参加活动:0

组织活动:0

5

主题

26

帖子

88

家园豆

最后登录
2026-1-25
发表于 2025-10-17 18:19:43 来自手机 | 显示全部楼层 来自: 中国
我们的让下下次啥的做移植,我提过放疗她说也可以考虑,所以不知道接下来怎么考虑最好
回复 支持 反对

使用道具 举报

参加活动:0

组织活动:0

4

主题

133

帖子

1496

家园豆

最后登录
2025-12-30
发表于 2025-10-17 19:23:04 来自手机 | 显示全部楼层 来自: 中国江西
你最好做个结疗派特。在金银湖还是本部
回复 支持 反对

使用道具 举报

参加活动:0

组织活动:0

4

主题

133

帖子

1496

家园豆

最后登录
2025-12-30
发表于 2025-10-17 19:24:27 来自手机 | 显示全部楼层 来自: 中国江西
明月心 发表于 2025-10-17 19:23
你最好做个结疗派特。在金银湖还是本部

应该是结疗评估后如果有残留就放疗,自己要把握住
回复 支持 反对

使用道具 举报

参加活动:0

组织活动:0

4

主题

133

帖子

1496

家园豆

最后登录
2025-12-30
发表于 2025-10-17 19:28:10 来自手机 | 显示全部楼层 来自: 中国江西
明月心 发表于 2025-10-17 19:24
应该是结疗评估后如果有残留就放疗,自己要把握住

说句你不喜欢听的话,没有评估如果没有cr你去做放疗有什么意义,去问问张或者崔
回复 支持 反对

使用道具 举报

参加活动:0

组织活动:0

3

主题

18

帖子

294

家园豆

最后登录
2025-12-11
 楼主| 发表于 2025-10-17 21:04:47 来自手机 | 显示全部楼层 来自: 中国湖北随州
明月心 发表于 2025-10-17 19:28
说句你不喜欢听的话,没有评估如果没有cr你去做放疗有什么意义,去问问张或者崔

好的,谢谢,我也认为应该做派特,不懂为什么叫做肠镜了,我们的主治医生就是张,她说放疗要分两次做
回复 支持 反对

使用道具 举报

参加活动:0

组织活动:0

3

主题

18

帖子

294

家园豆

最后登录
2025-12-11
 楼主| 发表于 2025-10-17 21:12:06 来自手机 | 显示全部楼层 来自: 中国湖北随州
明月心 发表于 2025-10-17 19:28
说句你不喜欢听的话,没有评估如果没有cr你去做放疗有什么意义,去问问张或者崔

感觉他们组的病人几乎都要做放疗。。。有病友中期评估2分也一样做放疗。所以不知道是否过度治疗了
回复 支持 反对

使用道具 举报

参加活动:0

组织活动:0

3

主题

18

帖子

294

家园豆

最后登录
2025-12-11
 楼主| 发表于 2025-10-17 21:15:10 来自手机 | 显示全部楼层 来自: 中国湖北随州
长寿安康最可爱 发表于 2025-10-17 18:19
我们的让下下次啥的做移植,我提过放疗她说也可以考虑,所以不知道接下来怎么考虑最好

问问医生的建议,受益高一点
回复 支持 反对

使用道具 举报

参加活动:0

组织活动:0

4

主题

133

帖子

1496

家园豆

最后登录
2025-12-30
发表于 2025-10-17 21:18:16 来自手机 | 显示全部楼层 来自: 中国
d.h 发表于 2025-10-17 21:12
感觉他们组的病人几乎都要做放疗。。。有病友中期评估2分也一样做放疗。所以不知道是否过度治疗了

是张利玲吗?按理张利玲不会这么做的
回复 支持 反对

使用道具 举报

参加活动:0

组织活动:0

3

主题

18

帖子

294

家园豆

最后登录
2025-12-11
 楼主| 发表于 2025-10-17 21:24:00 来自手机 | 显示全部楼层 来自: 中国湖北随州
明月心 发表于 2025-10-17 21:18
是张利玲吗?按理张利玲不会这么做的

我也很奇怪,管床医生说的
回复 支持 反对

使用道具 举报

参加活动:0

组织活动:0

4

主题

133

帖子

1496

家园豆

最后登录
2025-12-30
发表于 2025-10-17 21:25:07 来自手机 | 显示全部楼层 来自: 中国
d.h 发表于 2025-10-17 21:24
我也很奇怪,管床医生说的

去和张利玲沟通
回复 支持 反对

使用道具 举报

参加活动:0

组织活动:0

18

主题

310

帖子

1874

家园豆

您的身份
家属
就诊医院
北京肿瘤医院内蒙古医院
目前状态
治疗中
最后登录
2026-1-25
发表于 2025-11-30 20:12:48 来自手机 | 显示全部楼层 来自: 中国内蒙古赤峰
楼主你们最后放疗了吗
回复 支持 反对

使用道具 举报

本版积分规则


关闭

站长推荐 上一条 /1 下一条

同样的经历 使我们与你感同深受!

这里是病友帮病友一起度过难关的精神家园!

工作室 媒体报道


© Copyright 2011-2021. 荷小朵(北京)健康管理有限公司 All Rights Reserved 京ICP备2020048145号-5
京卫[2015]第0359号 互联网药品信息服务资格证书:(京)-非经营性-2021-0110
返回顶部 返回列表

京公网安备11010502055174号