搜索
查看: 1895|回复: 10

妈妈弥漫大b淋巴瘤维持一年,复发了

[复制链接]

参加活动:0

组织活动:0

7

主题

28

帖子

151

家园豆

您的身份
家属
病理报告
原发乳腺弥漫大b细胞
目前状态
治疗中
最后登录
2025-11-26
发表于 2025-10-14 15:39:44 | 显示全部楼层 |阅读模式 来自: 中国广东湛江
图一是初治方案,图二三四是初治的病理和基因检测,图5是初治的petct。
2023年四疗前就基本cr,但是可能pd1合并新冠肺炎进了重症两个月,半年后再治疗后中枢预防后在2024年8月开始吃奥布替尼至今复发
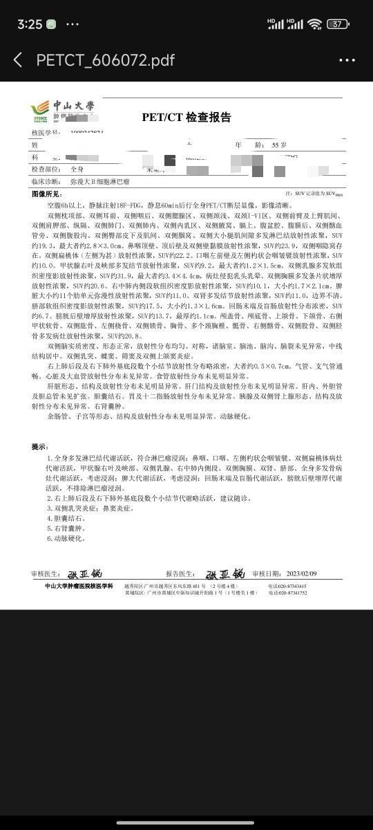
图6是复发的petct
求大神指示一下复发后主要需要检查,病理和基因检测是否需要重新检测,有什么需要注意的。另外在一疗用了卡瑞利珠后发生肺炎后是不是二次化疗要避免免疫性方案,最后就是这样看来,奥布是不是对我妈病情其实用处不大呢?还是存在耐药呢?
方案有病友同情况推荐cart 但是现在还在检查中,医生还没有给出方案。谢谢
@橙色雨丝











参加活动:0

组织活动:0

5

主题

1872

帖子

3310

家园豆

您的身份
家属
最后登录
2025-12-19
发表于 2025-10-14 16:14:12 来自手机 | 显示全部楼层 来自: 中国广东东莞
病理会诊:专家看切片
重新穿刺做病理。
回复 支持 反对

使用道具 举报

参加活动:0

组织活动:0

395

主题

5万

帖子

8万

家园豆

您的身份
病友
病理报告
滤泡性淋巴瘤1-2级
就诊医院
北京协和
目前状态
康复10-20年
最后登录
2025-12-20

博学多才一生平安康复0-1年

发表于 2025-10-14 16:17:43 | 显示全部楼层 来自: 中国北京
BTK抑制剂即使有用,总有耐药的时候,现在再想这个没有什么意义,复发大B要么移植(如果化疗敏感),要么CAR-T(如果化疗不敏感),其它都不重要。
回复 支持 反对

使用道具 举报

参加活动:0

组织活动:0

7

主题

28

帖子

151

家园豆

您的身份
家属
病理报告
原发乳腺弥漫大b细胞
目前状态
治疗中
最后登录
2025-11-26
 楼主| 发表于 2025-10-14 16:22:21 来自手机 | 显示全部楼层 来自: 中国广东湛江
橙色雨丝 发表于 2025-10-14 16:17
BTK抑制剂即使有用,总有耐药的时候,现在再想这个没有什么意义,复发大B要么移植(如果化疗敏感),要么CAR-T(如果化疗不敏感),其它都不重要。

好的,雨丝老师
回复 支持 反对

使用道具 举报

参加活动:0

组织活动:0

7

主题

28

帖子

151

家园豆

您的身份
家属
病理报告
原发乳腺弥漫大b细胞
目前状态
治疗中
最后登录
2025-11-26
 楼主| 发表于 2025-10-14 16:22:36 来自手机 | 显示全部楼层 来自: 中国广东湛江
anl 发表于 2025-10-14 16:14
重新穿刺做病理。

嗯嗯,肯定的了
回复 支持 反对

使用道具 举报

参加活动:0

组织活动:0

6

主题

120

帖子

794

家园豆

您的身份
病友
病理报告
疑似淋巴瘤
就诊医院
河南肿瘤医院
目前状态
待确诊
最后登录
2025-11-27
发表于 2025-10-14 20:26:25 来自手机 | 显示全部楼层 来自: 中国河南南阳
回复 支持 反对

使用道具 举报

参加活动:0

组织活动:0

7

主题

28

帖子

151

家园豆

您的身份
家属
病理报告
原发乳腺弥漫大b细胞
目前状态
治疗中
最后登录
2025-11-26
 楼主| 发表于 2025-10-14 20:41:37 来自手机 | 显示全部楼层 来自: 中国广东湛江
回复 支持 反对

使用道具 举报

参加活动:0

组织活动:0

6

主题

108

帖子

2万

家园豆

最后登录
2025-12-20
发表于 2025-10-14 21:39:19 来自手机 | 显示全部楼层 来自: 中国广东肇庆
pd1有超进展的风险,概率比较低,据说负荷越大越容易出现。
回复 支持 反对

使用道具 举报

参加活动:0

组织活动:0

217

主题

8872

帖子

3876

家园豆

您的身份
病友
病理报告
滤泡性淋巴瘤1-2级
目前状态
治疗中
最后登录
2025-12-20
发表于 2025-10-15 03:22:37 来自手机 | 显示全部楼层 来自: 中国江苏南京
短期复发的优先建议cart, 没有商保的,可联系洪飞同情cart
回复 支持 反对

使用道具 举报

参加活动:0

组织活动:0

0

主题

13

帖子

26

家园豆

最后登录
2025-11-16
发表于 2025-11-9 21:06:10 来自手机 | 显示全部楼层 来自: 中国广东
常春藤2027 发表于 2025-10-15 03:22
短期复发的优先建议cart, 没有商保的,可联系洪飞同情cart

请问同情cart需要多少费用?在哪个地方做?
回复 支持 反对

使用道具 举报

参加活动:0

组织活动:0

217

主题

8872

帖子

3876

家园豆

您的身份
病友
病理报告
滤泡性淋巴瘤1-2级
目前状态
治疗中
最后登录
2025-12-20
发表于 2025-11-11 00:14:36 来自手机 | 显示全部楼层 来自: 中国江苏南京
Lemonade33 发表于 2025-11-09 21:06
请问同情cart需要多少费用?在哪个地方做?

15万够了
回复 支持 反对

使用道具 举报

本版积分规则


关闭

站长推荐 上一条 /1 下一条

同样的经历 使我们与你感同深受!

这里是病友帮病友一起度过难关的精神家园!

工作室 媒体报道


© Copyright 2011-2021. 荷小朵(北京)健康管理有限公司 All Rights Reserved 京ICP备2020048145号-5
京卫[2015]第0359号 互联网药品信息服务资格证书:(京)-非经营性-2021-0110
返回顶部 返回列表

京公网安备11010502055174号