收藏本站
工作汇报
关于我们
媒体报道
新帖
论坛
APP
手机app应用
视频
新药
活动
资料
搜索
本版
帖子
用户
登陆
注册
每日签到
基础知识
护理随访
病友故事
雨丝专栏
病友说
专家说
大讲堂
淋巴瘤日宣传片
最新进展
十周年生日会
淋巴瘤创新论坛
手册下载
生存报告
»
论坛
›
病友互助
›
非霍奇金之家
›
求大神解答一下,两次靶向+免疫治疗后的petct对比 ...
返回列表
查看:
353
|
回复:
0
求大神解答一下,两次靶向+免疫治疗后的petct对比
[复制链接]
如愿随心所想
如愿随心所想
当前离线
主题
26
窥视卡
雷达卡
参加活动:
0
次
组织活动:
0
次
26
主题
115
帖子
408
家园豆
, 积分 229, 距离下一级还需 271 积分
, 积分 229, 距离下一级还需 271 积分
最后登录
2025-12-9
发消息
发表于 2025-9-25 20:47:44
|
显示全部楼层
|
阅读模式
来自: 中国广东
@橙色雨丝
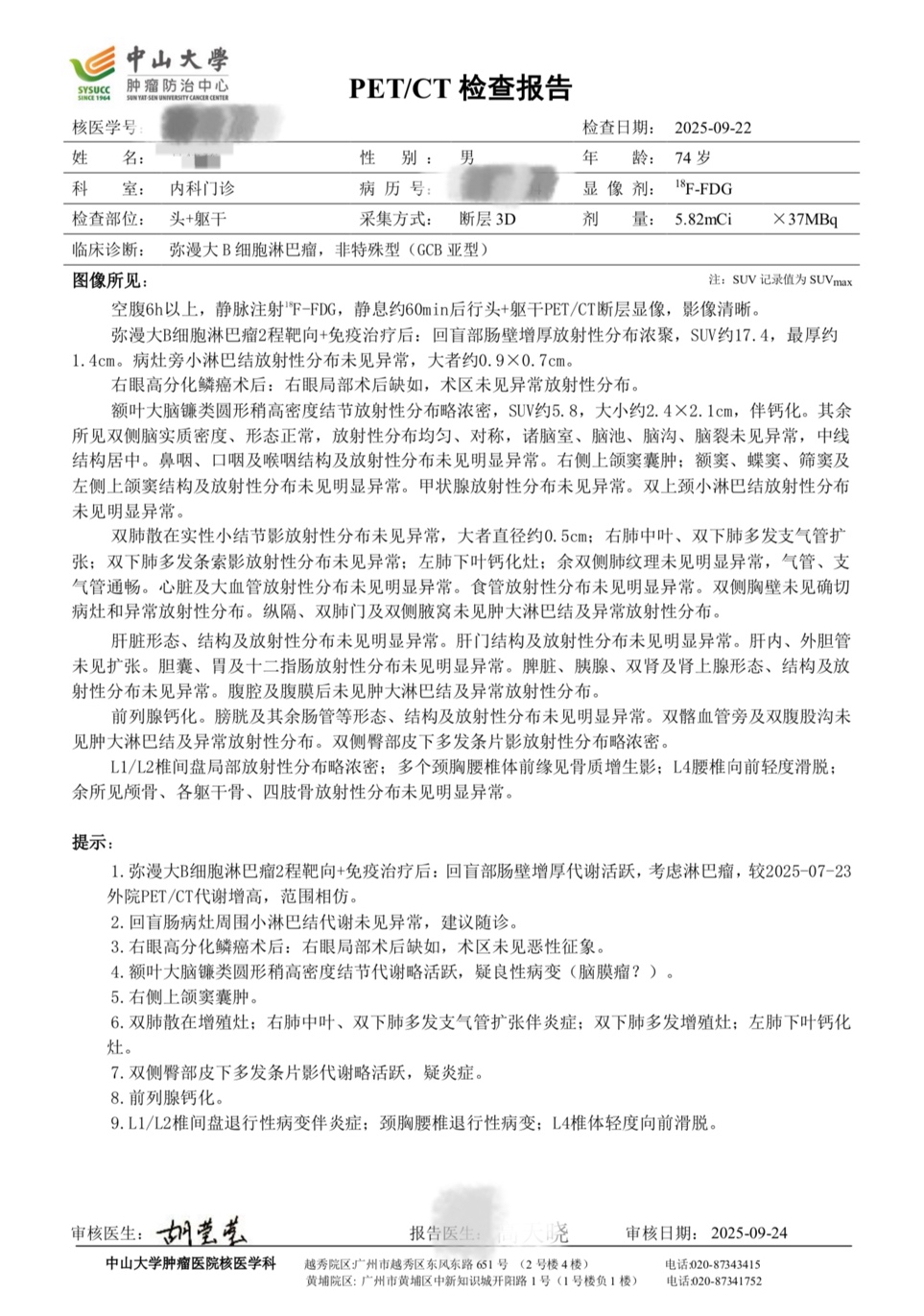
求帮我看下两次治疗后的petct结果对比,原本22号要进行第三次治疗,但由于肝功能指标升高,中肿黄教授开了护肝的药回家一周后再去复检,当时教授说这是治疗后正常现象。但我把报告上传问deep seek,说治疗没有效果。该怎么办?
来自苹果APP客户端
回复
使用道具
举报
提升卡
置顶卡
沉默卡
喧嚣卡
变色卡
抢沙发
显身卡
返回列表
高级模式
B
Color
Image
Link
Quote
Code
Smilies
您需要登录后才可以回帖
登录
|
注册(推荐下载APP)
本版积分规则
发表回复
回帖后跳转到最后一页
浏览过的版块
学点知识
关闭
站长推荐
/1
帮助办理病理会诊 只需5个工作日
快递切片,我们就能帮你会诊专家
查看 »
返回顶部
返回列表
京公网安备11010502055174号