搜索
查看: 1344|回复: 10

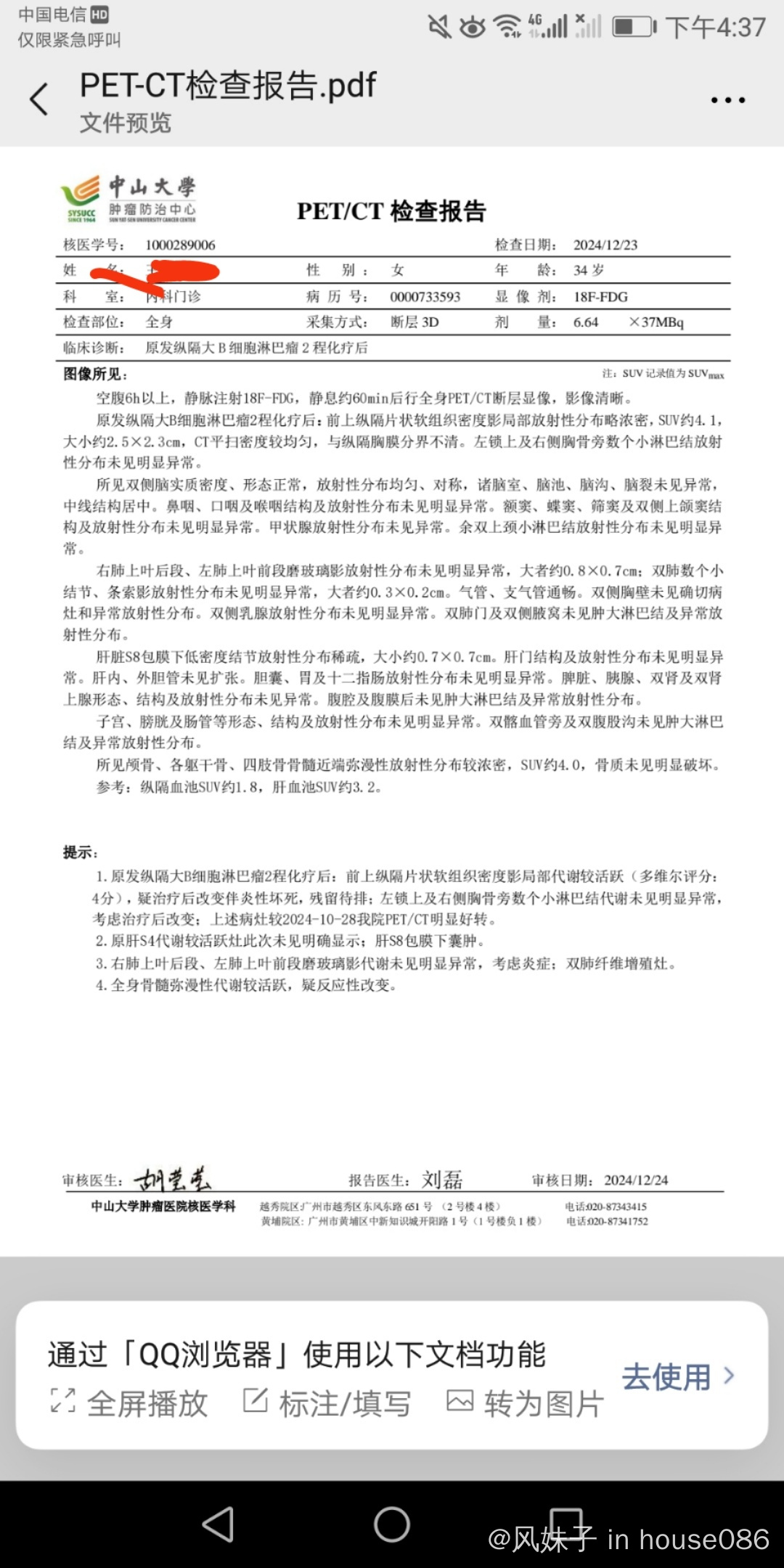
各位大神,原发纵隔大B二疗,多维尔评分4分,效果算不算好?

[复制链接]

参加活动:0

组织活动:0

17

主题

110

帖子

405

家园豆

最后登录
2025-11-9
发表于 2024-12-24 21:37:10 | 显示全部楼层 |阅读模式 来自: 中国广东
肺上的磨玻璃类结节是肺炎吗?有点咳嗽有点痰


参加活动:0

组织活动:0

50

主题

1984

帖子

1万

家园豆

您的身份
病友
病理报告
滤泡性淋巴瘤3B级
目前状态
治疗中
最后登录
2025-11-10
发表于 2024-12-24 21:40:42 来自手机 | 显示全部楼层 来自: 中国湖南益阳
病理会诊:专家看切片
二疗就做pet?
回复 支持 反对

使用道具 举报

参加活动:0

组织活动:0

17

主题

110

帖子

405

家园豆

最后登录
2025-11-9
 楼主| 发表于 2024-12-24 21:44:23 来自手机 | 显示全部楼层 来自: 中国广东

是的,每两疗做一次
回复 支持 反对

使用道具 举报

参加活动:0

组织活动:0

53

主题

1279

帖子

6850

家园豆

您的身份
病友
病理报告
原发纵膈弥漫大b细胞
就诊医院
北京大学肿瘤医院
目前状态
康复0-1年
最后登录
2025-10-28
发表于 2024-12-24 21:49:27 来自手机 | 显示全部楼层 来自: 中国
目前效果很好
回复 支持 反对

使用道具 举报

参加活动:0

组织活动:0

0

主题

28

帖子

5372

家园豆

最后登录
2025-11-2
发表于 2024-12-24 21:53:38 来自手机 | 显示全部楼层 来自: 中国河北廊坊
得和治疗之前的pet对比,才能知道疗效
回复 支持 反对

使用道具 举报

参加活动:0

组织活动:0

2

主题

2480

帖子

3938

家园豆

您的身份
家属
病理报告
疑似淋巴瘤
目前状态
待确诊
最后登录
2025-11-10
发表于 2024-12-24 22:42:38 来自手机 | 显示全部楼层 来自: 中国浙江杭州
效果还不错,继续原方案
回复 支持 反对

使用道具 举报

参加活动:0

组织活动:0

17

主题

110

帖子

405

家园豆

最后登录
2025-11-9
 楼主| 发表于 2024-12-24 22:52:29 来自手机 | 显示全部楼层 来自: 中国广东
笨笨99086 发表于 2024-12-24 21:53
得和治疗之前的pet对比,才能知道疗效

已上传化疗前PETCT
回复 支持 反对

使用道具 举报

参加活动:0

组织活动:0

25

主题

205

帖子

469

家园豆

最后登录
2025-7-7
发表于 2024-12-25 06:37:52 来自手机 | 显示全部楼层 来自: 中国
可以算一下SUV最大值的降低比例,目前看两疗程>80%,很不错啦
回复 支持 反对

使用道具 举报

参加活动:0

组织活动:0

25

主题

205

帖子

469

家园豆

最后登录
2025-7-7
发表于 2024-12-25 06:39:38 来自手机 | 显示全部楼层 来自: 中国
风妹子 发表于 2024-12-24 21:44
是的,每两疗做一次

四疗后还得做一次吗?
回复 支持 反对

使用道具 举报

参加活动:0

组织活动:0

0

主题

28

帖子

5372

家园豆

最后登录
2025-11-2
发表于 2024-12-25 09:23:24 来自手机 | 显示全部楼层 来自: 中国河北廊坊
风妹子 发表于 2024-12-24 22:52
已上传化疗前PETCT

SUV值明显下降,肿块明显减小,治疗效果显著,不过每两个疗做一次pet属实有点多
回复 支持 反对

使用道具 举报

参加活动:0

组织活动:0

25

主题

205

帖子

469

家园豆

最后登录
2025-7-7
发表于 2024-12-28 08:32:59 来自手机 | 显示全部楼层 来自: 中国
笨笨99086 发表于 2024-12-25 09:23
SUV值明显下降,肿块明显减小,治疗效果显著,不过每两个疗做一次pet属实有点多

中肿好像都是二疗评估一次
回复 支持 反对

使用道具 举报

本版积分规则


关闭

站长推荐 上一条 /1 下一条

同样的经历 使我们与你感同深受!

这里是病友帮病友一起度过难关的精神家园!

工作室 媒体报道


© Copyright 2011-2021. 荷小朵(北京)健康管理有限公司 All Rights Reserved 京ICP备2020048145号-5
京卫[2015]第0359号 互联网药品信息服务资格证书:(京)-非经营性-2021-0110
返回顶部 返回列表

京公网安备11010502055174号