搜索
查看: 1511|回复: 15

弥漫大b淋巴瘤,好纠结,不知道该听肿瘤科医生的还是血液科医生的?

[复制链接]

参加活动:0

组织活动:0

2

主题

7

帖子

81

家园豆

最后登录
2025-1-17
发表于 2024-10-22 17:10:55 | 显示全部楼层 |阅读模式 来自: 中国
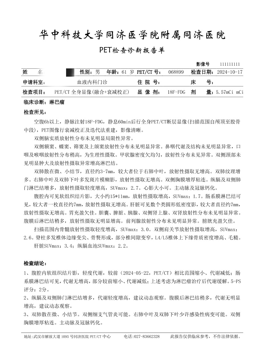
腹部大包块经穿刺活检确诊弥漫大B淋巴瘤生发中心表型,骨穿结果无异常,pet结果显示:肿瘤89*78*91mm,SUVmax:28.3
在肿瘤科经过六次的r-chop方案后,缩小到15×11mm,SUVmax:1.7
现在挂血液科的专家,说是根据pet结果,第7次与8次只需要用rchop方面里面的r就行(只用利妥昔单抗)
但是原来肿瘤科的医生说还要做两次完整的化疗,然后还要做20次的放疗(放射治疗)
1.请问跟据现有派特结果,是听肿瘤科医生的再做两次完整的rchop化疗巩固+20次的放疗?
2.还是听血液科医生的,说不用放疗,只做rchop里面的r?
现在好纠结,不知道该听哪边的,恳请给个建议,3.放疗之后是不是能明显减少复发概率?








参加活动:0

组织活动:0

8

主题

195

帖子

1123

家园豆

您的身份
家属
病理报告
系统性间变大细胞
目前状态
治疗中
最后登录
2025-10-4
发表于 2024-10-23 22:34:51 来自手机 | 显示全部楼层 来自: 中国湖北武汉
病理会诊:专家看切片
可以挂个号问问武汉协和肿瘤中心张利玲
回复 支持 1 反对 0

使用道具 举报

参加活动:3

组织活动:0

117

主题

4954

帖子

2006

家园豆

您的身份
病友
病理报告
滤泡性淋巴瘤1-2级
就诊医院
上海市曙光医院
目前状态
康复10-20年
最后登录
2025-10-2
发表于 2024-10-22 22:06:00 来自手机 | 显示全部楼层 来自: 中国上海
其实局部大包块放疗巩固是可行的,不过你治疗效果非常好6➕2其实也没啥问题的。这种6➕2很多知名医院血液科用的比较多,少点化疗也是降低二次肿瘤风险。放疗也是可以巩固➕彻底根治,但是腹部放疗也会有一点副作用,或多或少对器官总归有点伤害。所以呢这是各个医院习惯风格问,谁都不好说谁一定最正确的,或者再找好点放疗科专家再会诊一下
生命不息,运动不止…
回复 支持 1 反对 0

使用道具 举报

参加活动:0

组织活动:0

26

主题

1574

帖子

1万

家园豆

您的身份
病友
病理报告
弥漫大b细胞(生发中心起源)
就诊医院
江苏省肿瘤医院
目前状态
康复1-3年
最后登录
2025-10-4
发表于 2024-10-22 21:22:26 来自手机 | 显示全部楼层 来自: 中国江苏南京
回复 支持 1 反对 0

使用道具 举报

参加活动:0

组织活动:0

18

主题

628

帖子

5804

家园豆

您的身份
病友
病理报告
弥漫大b细胞(生发中心起源)
就诊医院
华西医院本院
目前状态
治疗中
最后登录
2025-10-3
发表于 2024-10-22 19:41:58 来自手机 | 显示全部楼层 来自: 中国四川成都
血液病找血液科专家会诊,多听取意见
回复 支持 1 反对 0

使用道具 举报

参加活动:0

组织活动:0

96

主题

5377

帖子

3万

家园豆

您的身份
病友
病理报告
胃部malt淋巴瘤
就诊医院
医科院肿瘤医院
目前状态
康复5-10年
最后登录
2025-10-4
发表于 2024-10-22 18:33:33 来自手机 | 显示全部楼层 来自: 中国北京
看了病历建议:
1,到协和医院肿瘤科淋巴瘤专家会诊一下,协和医院淋巴瘤排位比同济医院淋巴瘤治疗排位靠前,条件要好很多。
2,腹部淋巴瘤化疗后部分好转缓解,肿瘤科治疗方案更好些,8次化疗方案更好,再加20GY局部放疗缓解期更长,复发率更低。和肿瘤科淋巴瘤专家请教后再看放疗科意见。以肿瘤科淋巴瘤专家意见为主。
释怀
回复 支持 1 反对 0

使用道具 举报

参加活动:0

组织活动:0

41

主题

1792

帖子

3864

家园豆

您的身份
友人
病理报告
疑似淋巴瘤
目前状态
选择
最后登录
2024-11-2
发表于 2024-10-22 18:14:37 来自手机 | 显示全部楼层 来自: 中国
提示: 作者被禁止或删除 内容自动屏蔽
回复 支持 1 反对 0

使用道具 举报

参加活动:0

组织活动:0

2

主题

7

帖子

81

家园豆

最后登录
2025-1-17
 楼主| 发表于 2024-10-22 17:11:45 来自手机 | 显示全部楼层 来自: 中国
五月份的pet结果
回复 支持 反对

使用道具 举报

参加活动:0

组织活动:0

2

主题

7

帖子

81

家园豆

最后登录
2025-1-17
 楼主| 发表于 2024-10-22 17:12:57 来自手机 | 显示全部楼层 来自: 中国
目前最近的pet结果
回复 支持 反对

使用道具 举报

参加活动:0

组织活动:0

2

主题

264

帖子

1179

家园豆

您的身份
家属
病理报告
经典型霍奇金
就诊医院
301
目前状态
治疗中
最后登录
2025-10-3
发表于 2024-10-22 17:16:19 来自手机 | 显示全部楼层 来自: 中国北京
再找第三个医生问问
回复 支持 反对

使用道具 举报

参加活动:0

组织活动:0

26

主题

1574

帖子

1万

家园豆

您的身份
病友
病理报告
弥漫大b细胞(生发中心起源)
就诊医院
江苏省肿瘤医院
目前状态
康复1-3年
最后登录
2025-10-4
发表于 2024-10-22 17:35:15 来自手机 | 显示全部楼层 来自: 中国江苏南京
听血液科专家的。腹部放疗风险大。
回复 支持 反对

使用道具 举报

参加活动:0

组织活动:0

2

主题

7

帖子

81

家园豆

最后登录
2025-1-17
 楼主| 发表于 2024-10-22 17:44:20 来自手机 | 显示全部楼层 来自: 中国
高大拿 发表于 2024-10-22 17:35
听血液科专家的。腹部放疗风险大。

你当时化疗之后有去放疗没?
回复 支持 反对

使用道具 举报

参加活动:0

组织活动:0

5

主题

26

帖子

1536

家园豆

最后登录
2025-7-17
发表于 2024-10-22 20:31:45 来自手机 | 显示全部楼层 来自: 中国上海
之家里面看到不少人提过腹膜后放疗有第二癌症的风险
回复 支持 反对

使用道具 举报

参加活动:0

组织活动:0

26

主题

1574

帖子

1万

家园豆

您的身份
病友
病理报告
弥漫大b细胞(生发中心起源)
就诊医院
江苏省肿瘤医院
目前状态
康复1-3年
最后登录
2025-10-4
发表于 2024-10-22 21:21:54 来自手机 | 显示全部楼层 来自: 中国江苏南京
大B细胞淋巴瘤@ 发表于 2024-10-22 17:44
你当时化疗之后有去放疗没?

没有
回复 支持 反对

使用道具 举报

参加活动:0

组织活动:0

393

主题

5万

帖子

8万

家园豆

您的身份
病友
病理报告
滤泡性淋巴瘤1-2级
就诊医院
北京协和
目前状态
康复10-20年
最后登录
2025-10-1

博学多才一生平安康复0-1年

发表于 2024-10-23 08:49:45 | 显示全部楼层 来自: 中国北京
这个免疫组化做的太简单了,连最基本的c-Myc和Bcl-2都没有,不知道是否双表达,甚至双重打击,无法判断复发风险,所以,是否应该做更多的治疗不好说。
回复 支持 反对

使用道具 举报

参加活动:0

组织活动:0

0

主题

97

帖子

129

家园豆

您的身份
家属
最后登录
2025-2-3
发表于 2024-10-23 10:18:35 来自手机 | 显示全部楼层 来自: 中国
提示: 作者被禁止或删除 内容自动屏蔽
回复 支持 反对

使用道具 举报

本版积分规则


关闭

站长推荐 上一条 /1 下一条

同样的经历 使我们与你感同深受!

这里是病友帮病友一起度过难关的精神家园!

工作室 媒体报道


© Copyright 2011-2021. 荷小朵(北京)健康管理有限公司 All Rights Reserved 京ICP备2020048145号-5
京卫[2015]第0359号 互联网药品信息服务资格证书:(京)-非经营性-2021-0110
返回顶部 返回列表

京公网安备11010502055174号