搜索
查看: 964|回复: 4

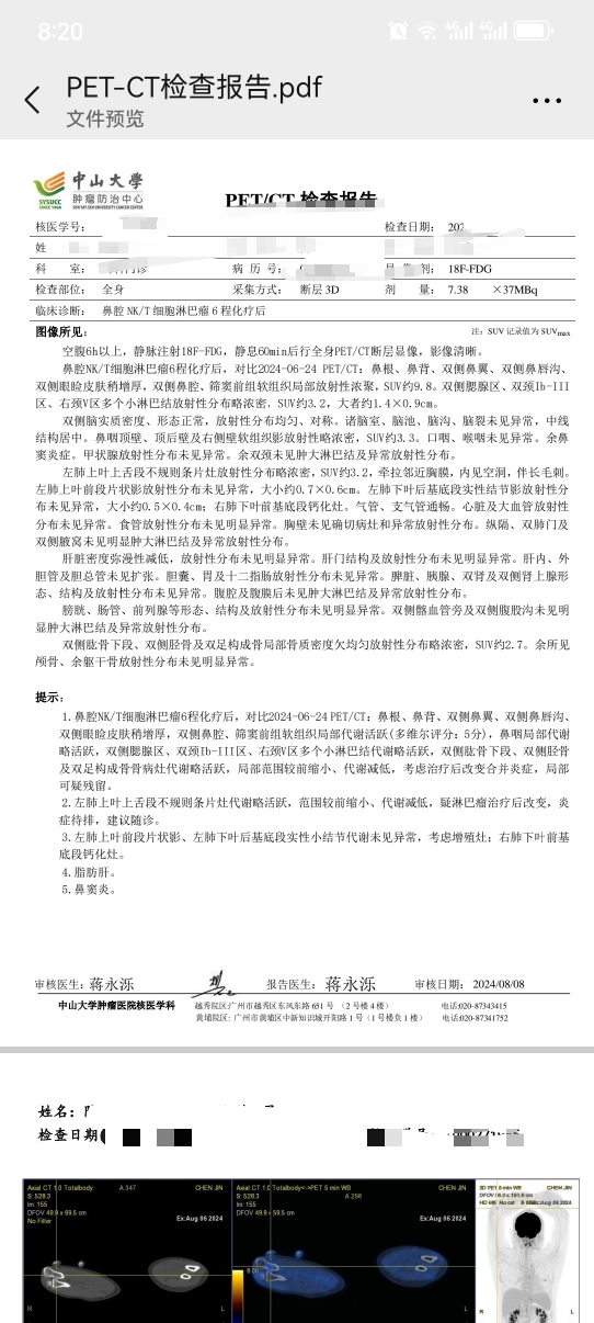
nkt6疗后PETct结果已出,大神帮忙看看谢谢

[复制链接]

参加活动:0

组织活动:0

4

主题

31

帖子

121

家园豆

最后登录
2025-5-29
发表于 2024-8-8 08:35:41 | 显示全部楼层 |阅读模式 来自: 中国广东广州

参加活动:0

组织活动:0

0

主题

2

帖子

10

家园豆

最后登录
2024-9-11
发表于 2024-8-8 12:39:42 来自手机 | 显示全部楼层 来自: 中国广东广州
病理会诊:专家看切片
你评分还是5分,还需要化疗吗?
回复 支持 反对

使用道具 举报

参加活动:0

组织活动:0

5

主题

1998

帖子

4564

家园豆

您的身份
家属
病理报告
NK/T细胞淋巴瘤
就诊医院
上海新华医院,上海市一院
目前状态
康复3-5年
最后登录
2026-2-21
发表于 2024-8-8 13:51:37 来自手机 | 显示全部楼层 来自: 中国海南海口
这个要换方案了
回复 支持 反对

使用道具 举报

参加活动:0

组织活动:0

4

主题

31

帖子

121

家园豆

最后登录
2025-5-29
 楼主| 发表于 2024-8-8 14:09:08 来自手机 | 显示全部楼层 来自: 中国广东佛山
alk阳性间变 发表于 2024-08-08 12:39
你评分还是5分,还需要化疗吗?

医生说下次用pdl1,我们脂肪酶高,一直还没降下来
回复 支持 反对

使用道具 举报

参加活动:0

组织活动:0

4

主题

31

帖子

121

家园豆

最后登录
2025-5-29
 楼主| 发表于 2024-8-8 14:10:24 来自手机 | 显示全部楼层 来自: 中国广东佛山

医生说看派特已经好了很多,只是不完美,还要接着做,我们脂肪酶高,让休息一段时间接着治疗
回复 支持 反对

使用道具 举报

本版积分规则


关闭

站长推荐 上一条 /1 下一条

同样的经历 使我们与你感同深受!

这里是病友帮病友一起度过难关的精神家园!

工作室 媒体报道


© Copyright 2011-2021. 荷小朵(北京)健康管理有限公司 All Rights Reserved 京ICP备2020048145号-5
京卫[2015]第0359号 互联网药品信息服务资格证书:(京)-非经营性-2021-0110
返回顶部 返回列表

京公网安备11010502055174号