搜索
查看: 1933|回复: 5

四疗评分3分,后面2疗能单靶向治疗吗?

[复制链接]

参加活动:0

组织活动:0

7

主题

21

帖子

202

家园豆

您的身份
家属
病理报告
弥漫大b细胞
目前状态
治疗中
最后登录
2025-7-1
发表于 2023-8-17 13:47:22 | 显示全部楼层 |阅读模式 来自: 中国广东湛江
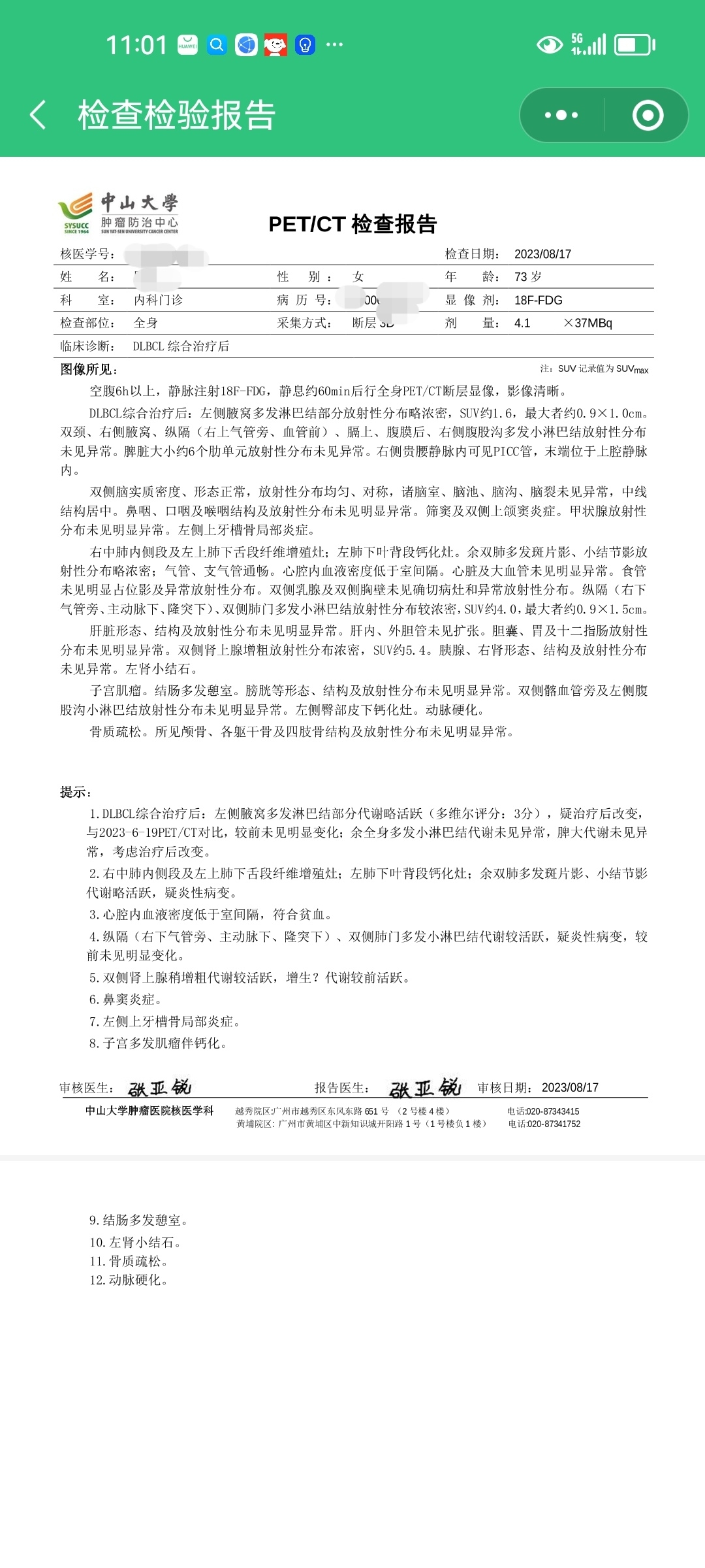
@橙色雨丝 下图是四疗后PET评分3分,但是病人年纪大,身体承受力差,四疗第八天白细胞掉到0.23,打了4天升白针才慢慢升上来,之后发烧肺炎,又折腾了一星期才治好。虽然多美素只有20ml,但是病人前四疗休养的时间基本都是在睡觉,精神都不太好。请问5疗和6疗能否单用靶向治疗,不上化疗药?

参加活动:0

组织活动:0

5

主题

178

帖子

394

家园豆

就诊医院
浙一
最后登录
2024-11-29
发表于 2023-8-17 13:53:21 来自手机 | 显示全部楼层 来自: 中国江苏南京
提示: 作者被禁止或删除 内容自动屏蔽
回复 支持 反对

使用道具 举报

参加活动:0

组织活动:0

0

主题

362

帖子

8615

家园豆

最后登录
2025-12-21
发表于 2023-8-17 14:41:54 来自手机 | 显示全部楼层 来自: 中国江苏无锡
我家也是71岁,化疗到第五疗的时候明显身体吃有点累,但是还是坚持按照指南完成六疗和两次单美罗华
回复 支持 反对

使用道具 举报

参加活动:0

组织活动:0

0

主题

362

帖子

8615

家园豆

最后登录
2025-12-21
发表于 2023-8-17 14:43:12 来自手机 | 显示全部楼层 来自: 中国江苏无锡
第四疗以后的派克CT是3分
回复 支持 反对

使用道具 举报

参加活动:0

组织活动:0

395

主题

5万

帖子

8万

家园豆

您的身份
病友
病理报告
滤泡性淋巴瘤1-2级
就诊医院
北京协和
目前状态
康复10-20年
最后登录
2025-12-21

博学多才一生平安康复0-1年

发表于 2023-8-17 15:51:17 | 显示全部楼层 来自: 中国北京
再坚持一下吧。
回复 支持 反对

使用道具 举报

参加活动:0

组织活动:0

69

主题

2208

帖子

1万

家园豆

您的身份
家属
病理报告
系统性间变大细胞
就诊医院
中日友好
目前状态
康复0-1年
最后登录
2025-12-22
发表于 2023-8-17 23:49:18 来自手机 | 显示全部楼层 来自: 中国北京
不行的 还是要规范治疗
回复 支持 反对

使用道具 举报

本版积分规则


关闭

站长推荐 上一条 /1 下一条

同样的经历 使我们与你感同深受!

这里是病友帮病友一起度过难关的精神家园!

工作室 媒体报道


© Copyright 2011-2021. 荷小朵(北京)健康管理有限公司 All Rights Reserved 京ICP备2020048145号-5
京卫[2015]第0359号 互联网药品信息服务资格证书:(京)-非经营性-2021-0110
返回顶部 返回列表

京公网安备11010502055174号