搜索
查看: 489|回复: 4

伯基特咨询雨丝大神

  [复制链接]

参加活动:0

组织活动:0

2

主题

13

帖子

2028

家园豆

您的身份
家属
目前状态
治疗中
最后登录
2026-1-28
发表于 2025-11-15 10:15:39 | 显示全部楼层 |阅读模式 来自: 中国广西贺州
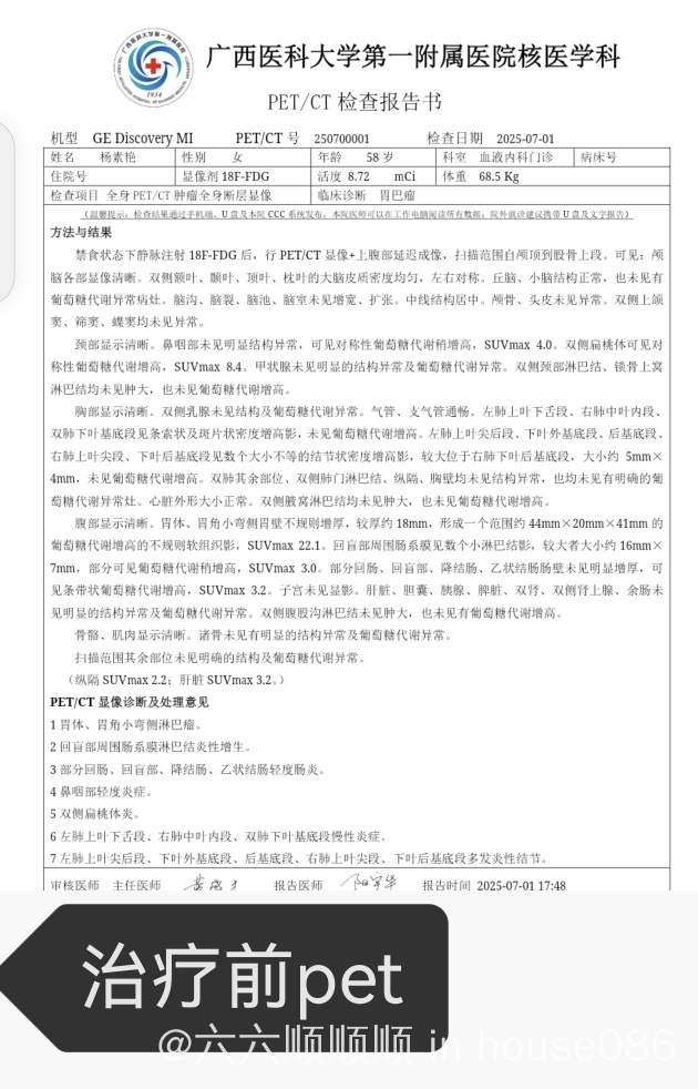
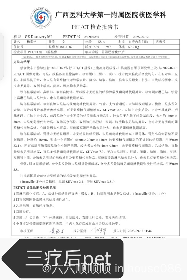
病人58岁,女,伯基特一期中风险组,只有胃部一个地方有,骨髓,中枢神经都没侵犯,治疗前LDH值为262,无大包块,r-da-epoch方案化疗,每个疗程都进行了腰穿鞘注,三疗后petCT评估1分,目前刚入院,准备六疗,这边医生说建议移植,不移植就打8疗,想咨询雨丝大神,有必要移植或者打8疗吗?六疗结疗可行吗?@橙色雨丝



参加活动:0

组织活动:0

395

主题

5万

帖子

8万

家园豆

您的身份
病友
病理报告
滤泡性淋巴瘤1-2级
就诊医院
北京协和
目前状态
康复10-20年
最后登录
2026-1-29

博学多才一生平安康复0-1年

发表于 2025-11-15 13:03:59 来自手机 | 显示全部楼层 来自: 中国北京
病理会诊:专家看切片
不需要移植,是否完成八个疗程,要看剂量是否用足。
回复 支持 1 反对 0

使用道具 举报

参加活动:0

组织活动:0

2

主题

13

帖子

2028

家园豆

您的身份
家属
目前状态
治疗中
最后登录
2026-1-28
 楼主| 发表于 2025-11-15 13:18:44 来自手机 | 显示全部楼层 来自: 中国
橙色雨丝 发表于 2025-11-15 13:03
不需要移植,是否完成八个疗程,要看剂量是否用足。

雨丝老师,怎么确定剂量是否用足?
回复 支持 反对

使用道具 举报

参加活动:0

组织活动:0

395

主题

5万

帖子

8万

家园豆

您的身份
病友
病理报告
滤泡性淋巴瘤1-2级
就诊医院
北京协和
目前状态
康复10-20年
最后登录
2026-1-29

博学多才一生平安康复0-1年

发表于 2025-11-16 13:07:36 来自手机 | 显示全部楼层 来自: 中国北京
六六顺顺顺 发表于 2025-11-15 13:18
雨丝老师,怎么确定剂量是否用足?

每次剂量根据中性粒的情况进行调整。
回复 支持 反对

使用道具 举报

参加活动:0

组织活动:0

5

主题

18

帖子

604

家园豆

最后登录
2026-1-26
发表于 2025-11-16 16:19:10 来自手机 | 显示全部楼层 来自: 中国宁夏银川
回复 支持 反对

使用道具 举报

本版积分规则


关闭

站长推荐 上一条 /1 下一条

同样的经历 使我们与你感同深受!

这里是病友帮病友一起度过难关的精神家园!

工作室 媒体报道


© Copyright 2011-2021. 荷小朵(北京)健康管理有限公司 All Rights Reserved 京ICP备2020048145号-5
京卫[2015]第0359号 互联网药品信息服务资格证书:(京)-非经营性-2021-0110
返回顶部 返回列表

京公网安备11010502055174号