搜索
查看: 362|回复: 2

T淋母4年半复查结果

  [复制链接]

参加活动:0

组织活动:0

46

主题

396

帖子

1495

家园豆

您的身份
家属
病理报告
T-淋巴母细胞性淋巴瘤
就诊医院
中山大学附属肿瘤医院
目前状态
康复1-3年
最后登录
2026-1-12
发表于 昨天 12:15 | 显示全部楼层 |阅读模式 来自: 中国广东东莞
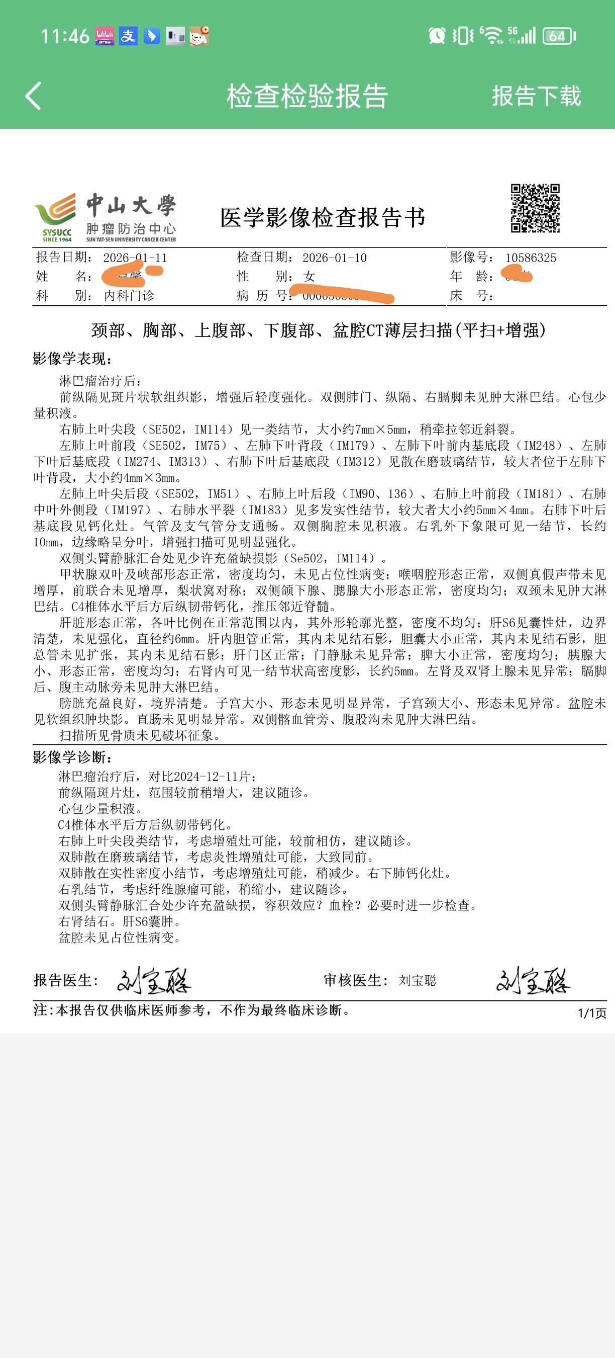
麻烦雨丝老师帮忙看看23年3月份24年1月增强ct都显示原前纵隔肿物未见显示,挺开心的。
24年12的增强ct显示前纵隔斑片灶组织影,增强后轻度强化,范围较前稍缩小我们也没太在意。
昨天26年1月的增强ct显示前纵隔斑片状组织影,增强后轻度强化,但范围较前稍增大,建议随诊
我们随诊三个月后复查ct还需要做啥准备呢?感谢雨丝老师百忙中抽空答疑解惑@橙色雨丝




参加活动:0

组织活动:0

395

主题

5万

帖子

8万

家园豆

您的身份
病友
病理报告
滤泡性淋巴瘤1-2级
就诊医院
北京协和
目前状态
康复10-20年
最后登录
2026-1-12

博学多才一生平安康复0-1年

发表于 昨天 13:12 来自手机 | 显示全部楼层 来自: 中国北京
病理会诊:专家看切片
复发的概率小,不过乳腺的问题最好请乳腺外科专家看看。
回复 支持 1 反对 0

使用道具 举报

参加活动:0

组织活动:0

46

主题

396

帖子

1495

家园豆

您的身份
家属
病理报告
T-淋巴母细胞性淋巴瘤
就诊医院
中山大学附属肿瘤医院
目前状态
康复1-3年
最后登录
2026-1-12
 楼主| 发表于 昨天 13:16 来自手机 | 显示全部楼层 来自: 中国广东东莞
橙色雨丝 发表于 2026-01-11 13:12
复发的概率小,不过乳腺的问题最好请乳腺外科专家看看。

明白,感谢答复
回复 支持 反对

使用道具 举报

本版积分规则


关闭

站长推荐 上一条 /1 下一条

同样的经历 使我们与你感同深受!

这里是病友帮病友一起度过难关的精神家园!

工作室 媒体报道


© Copyright 2011-2021. 荷小朵(北京)健康管理有限公司 All Rights Reserved 京ICP备2020048145号-5
京卫[2015]第0359号 互联网药品信息服务资格证书:(京)-非经营性-2021-0110
返回顶部 返回列表

京公网安备11010502055174号