搜索
查看: 128|回复: 2

求助

[复制链接]

参加活动:0

组织活动:0

1

主题

2

帖子

7

家园豆

最后登录
2025-11-3
发表于 昨天 19:45 | 显示全部楼层 |阅读模式 来自: 中国浙江温州
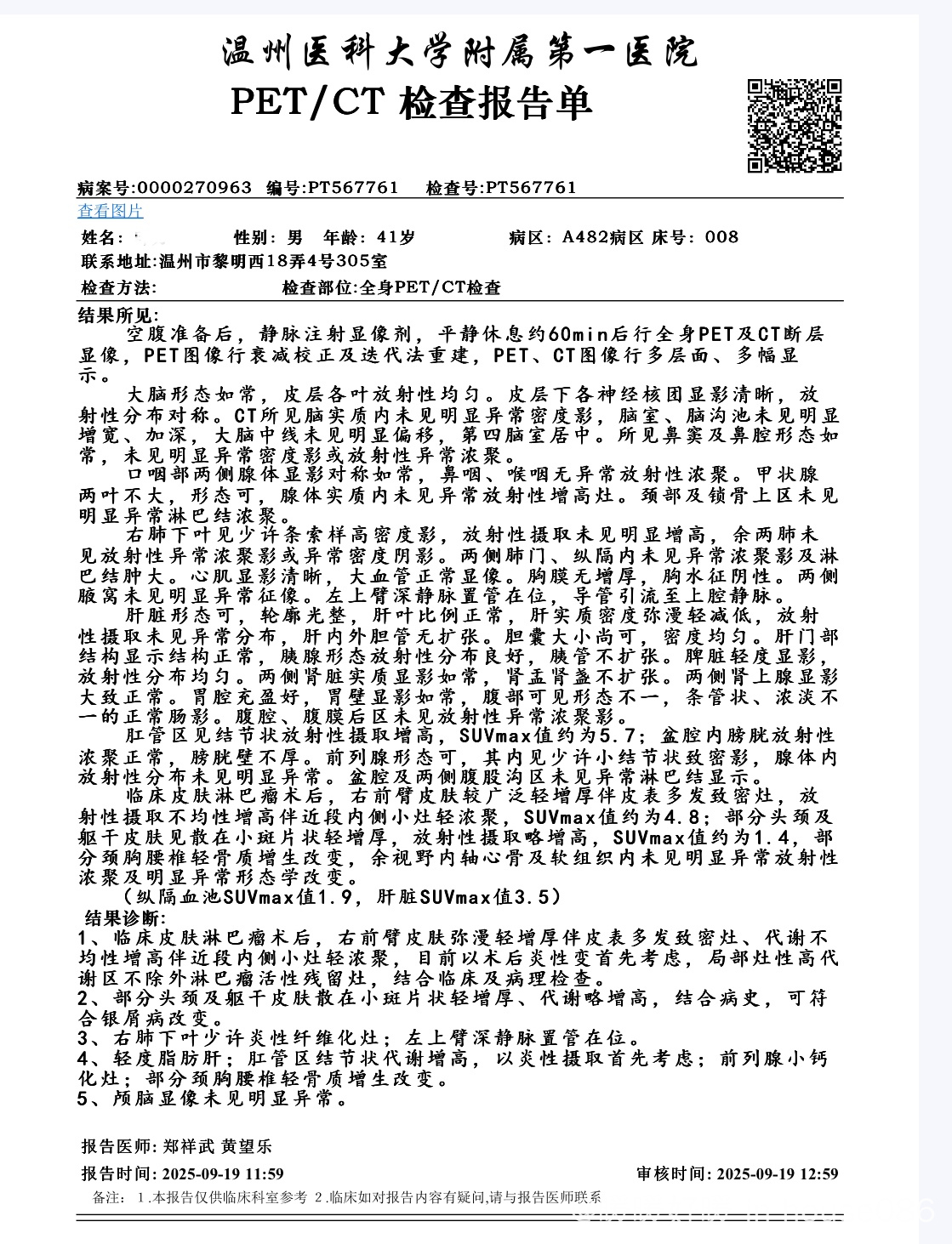
爱人银屑病多年,右手臂出现结痂、溃疡,9月坏死性筋膜炎清创手术取病理外周t淋巴瘤nos,瑞金病理会诊考虑为皮肤γδT淋巴瘤,复旦会诊外周t淋巴瘤具有细胞毒性表现。目前petct没有转移、外周血、骨髓穿刺都是良性,ki67(80)清创处面积较大,已经植皮愈合中,跪求病理诊断到底是哪种分型以及治疗方案。感谢大神!@橙色雨丝







参加活动:0

组织活动:0

42

主题

4030

帖子

2万

家园豆

您的身份
病友
就诊医院
湖南省肿瘤医院
最后登录
2025-11-3
发表于 昨天 23:03 来自手机 | 显示全部楼层 来自: 中国
病理会诊:专家看切片
请问如果是皮肤的淋巴瘤 pet能做出来吗?我也有银屑病
回复 支持 反对

使用道具 举报

参加活动:0

组织活动:0

1

主题

2

帖子

7

家园豆

最后登录
2025-11-3
 楼主| 发表于 昨天 23:04 来自手机 | 显示全部楼层 来自: 中国浙江温州
茶香一叶 发表于 2025-11-03 23:03
请问如果是皮肤的淋巴瘤 pet能做出来吗?我也有银屑病

我们是术中病理做出来的
回复 支持 反对

使用道具 举报

本版积分规则


关闭

站长推荐 上一条 /1 下一条

同样的经历 使我们与你感同深受!

这里是病友帮病友一起度过难关的精神家园!

工作室 媒体报道


© Copyright 2011-2021. 荷小朵(北京)健康管理有限公司 All Rights Reserved 京ICP备2020048145号-5
京卫[2015]第0359号 互联网药品信息服务资格证书:(京)-非经营性-2021-0110
返回顶部 返回列表

京公网安备11010502055174号