收藏本站
工作汇报
关于我们
媒体报道
新帖
论坛
APP
手机app应用
视频
新药
活动
资料
搜索
本版
帖子
用户
登陆
注册
每日签到
基础知识
护理随访
病友故事
雨丝专栏
病友说
专家说
大讲堂
淋巴瘤日宣传片
最新进展
十周年生日会
淋巴瘤创新论坛
手册下载
生存报告
»
论坛
›
病友互助
›
非霍奇金之家
›
四疗后petct结果 这是有进一步好转吗还是没效果呀? ...
返回列表
查看:
105
|
回复:
0
四疗后petct结果 这是有进一步好转吗还是没效果呀?
[复制链接]
小小小妖妖怪
小小小妖妖怪
当前在线
主题
4
窥视卡
雷达卡
参加活动:
0
次
组织活动:
0
次
4
主题
11
帖子
137
家园豆
, 积分 27, 距离下一级还需 73 积分
, 积分 27, 距离下一级还需 73 积分
最后登录
2025-11-3
发消息
发表于
7 小时前
|
显示全部楼层
|
阅读模式
来自: 中国
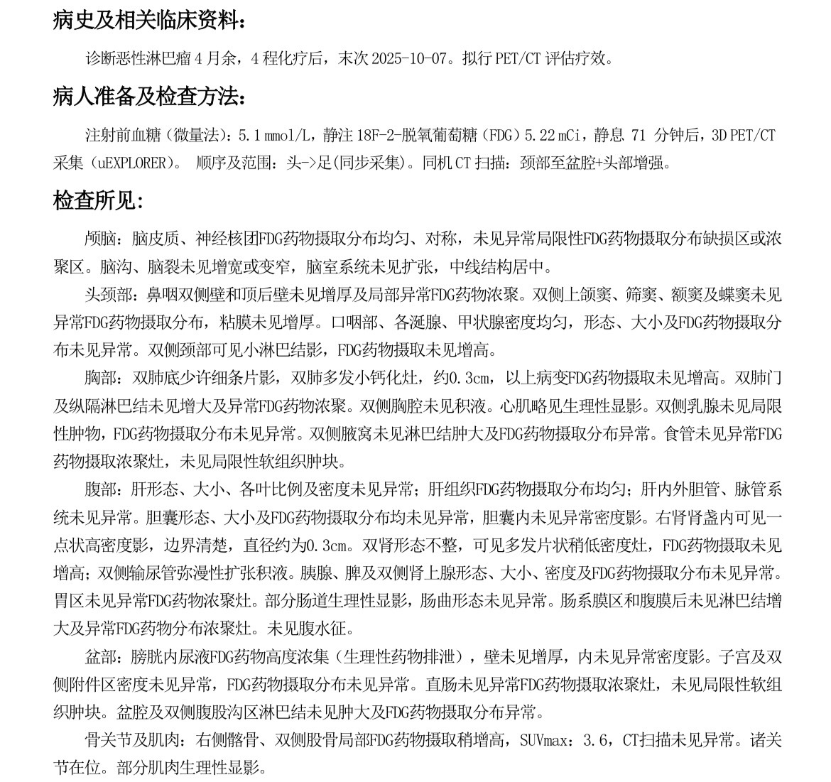
四疗后骨多发那里糖代谢比二疗后高了一点,这是三疗四疗没效果了还是就是正常的数据波动?求大神帮忙看看
来自苹果APP客户端
回复
使用道具
举报
提升卡
置顶卡
沉默卡
喧嚣卡
变色卡
抢沙发
显身卡
返回列表
高级模式
B
Color
Image
Link
Quote
Code
Smilies
您需要登录后才可以回帖
登录
|
注册(推荐下载APP)
本版积分规则
发表回复
回帖后跳转到最后一页
浏览过的版块
治疗日记
霍奇金之家
我们爱自拍
关闭
站长推荐
/1
帮助办理病理会诊 只需5个工作日
快递切片,我们就能帮你会诊专家
查看 »
返回顶部
返回列表
京公网安备11010502055174号