搜索
查看: 1446|回复: 13

求助|23岁疑似伯基特淋巴瘤或其他高级别b淋巴瘤,治愈率跟大概的花费是多少?

  [复制链接]

1

主题

1

回帖

17

家园豆

最后登录
2026-4-19
发表于 2026-3-29 09:44:09 | 显示全部楼层 |阅读模式 来自: 中国上海
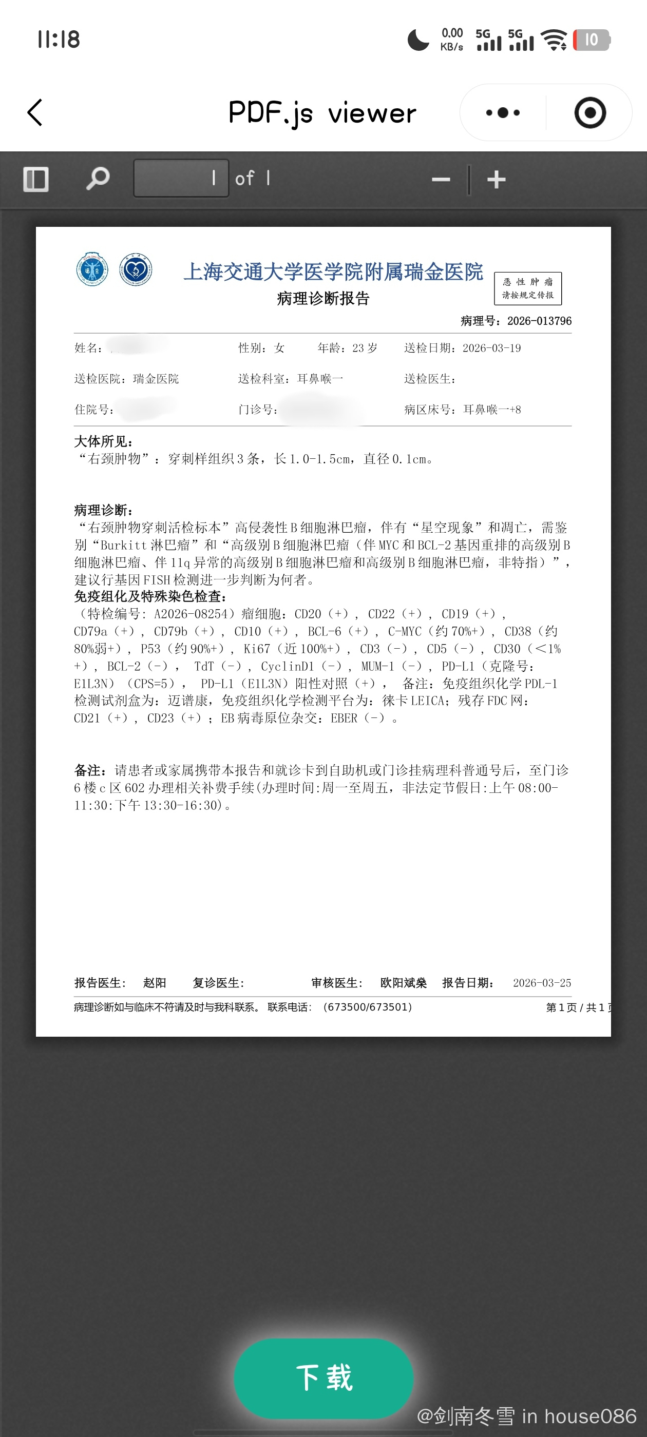
1.求助上海瑞金血液科哪位意思比较擅长这个亚型,3.27号加做的基因fish检测,等结果要7个工作日,之前一直在耳鼻喉科,还没有挂上血液科的专家号,现在3.30号早上准备去加号找王黎问问情况。

2.病情发生很快,从第一次发现脖子上肿块是在过完年后,大概三月初腰疼,到现在每天都被病痛折磨,基本上全身都在疼,也拍了pet,全身多处转移,想知道病友在等结果的这段时间有没有缓解疼痛的方式。

3.上网看了挺多帖子的,想问下这个病真实的治愈率怎么样,在上海治疗大概需要花费多少钱。

12

主题

204

回帖

5258

家园豆

最后登录
2026-4-30
发表于 2026-3-29 13:23:00 来自手机 | 显示全部楼层 来自: 中国广东深圳
病理会诊:专家看切片
不是缓解疼痛也不是考虑钱的时候了,如果是伯基特,进展快,治愈率高,尽快上化疗不然压不住啥都白搭了。
回复 支持 1 反对 0

使用道具 举报

3

主题

13

回帖

82

家园豆

您的身份
家属
病理报告
伯基特淋巴瘤
就诊医院
南阳中心医院
目前状态
治疗中
最后登录
2026-3-29
发表于 2026-3-29 10:28:25 来自手机 | 显示全部楼层 来自: 中国江苏苏州
洪飞说的对,不管伯基特还是高级别所用方案都可以r-da epoch,我们在18年也是伯基特,也是用的这个方案痊愈的,这个病治愈率高,但病情进展快最怕耽误,要尽快上药,能压住进展就有机会
回复 支持 1 反对 0

使用道具 举报

1191

主题

2万

回帖

3万

家园豆

资深病友

就诊医院
复旦肿瘤医院
目前状态
康复10-20年
最后登录
2026-4-30

一生平安康复3-5年

发表于 2026-3-29 10:13:21 来自手机 | 显示全部楼层 来自: 中国上海
剑南冬雪 发表于 2026-03-29 10:09
为什么呢,是因为星空现象吗,那这样是不是比其他高级别淋巴瘤更好治,因为更常见一点

全部指标指向了伯基特,CD10+,BCL-2-,MYC高…
伯基特和高级别都是比较有挑战的类型。无论哪一种,都可以启动R-DA-EPOCH方案治疗了,而不是再去到处跑了。
我只是个康复病友,不是专业医生,所有意见仅供参考,不作为诊断和治疗依据。想加病友群请安装淋巴瘤之家手机客户端
回复 支持 1 反对 0

使用道具 举报

8

主题

55

回帖

246

家园豆

您的身份
病友
就诊医院
山东大学齐鲁医院
最后登录
2026-4-30
发表于 2026-3-29 10:10:55 来自手机 | 显示全部楼层 来自: 中国
进伯基特群,里面都是病友,我就是伯基特淋巴瘤
回复 支持 1 反对 0

使用道具 举报

1191

主题

2万

回帖

3万

家园豆

资深病友

就诊医院
复旦肿瘤医院
目前状态
康复10-20年
最后登录
2026-4-30

一生平安康复3-5年

发表于 2026-3-29 10:02:50 来自手机 | 显示全部楼层 来自: 中国上海
这个极大极大概率是伯基特淋巴瘤。
我只是个康复病友,不是专业医生,所有意见仅供参考,不作为诊断和治疗依据。想加病友群请安装淋巴瘤之家手机客户端
回复 支持 反对

使用道具 举报

1

主题

1

回帖

17

家园豆

最后登录
2026-4-19
 楼主| 发表于 2026-3-29 10:09:07 来自手机 | 显示全部楼层 来自: 中国上海
洪飞 发表于 2026-03-29 10:02
这个极大极大概率是伯基特淋巴瘤。

为什么呢,是因为星空现象吗,那这样是不是比其他高级别淋巴瘤更好治,因为更常见一点
回复 支持 反对

使用道具 举报

0

主题

2

回帖

8

家园豆

最后登录
2026-4-7
发表于 2026-3-29 10:20:05 来自手机 | 显示全部楼层 来自: 中国上海
赶紧挂病理科易红梅主任的号,让她看片,再不行就找北京周小鸽确诊。同时,冻卵,并找王黎先
回复 支持 反对

使用道具 举报

0

主题

2

回帖

8

家园豆

最后登录
2026-4-7
发表于 2026-3-29 10:32:02 来自手机 | 显示全部楼层 来自: 中国上海
跟我孩子情况很像,要快
回复 支持 反对

使用道具 举报

9

主题

75

回帖

258

家园豆

最后登录
2026-4-30
发表于 2026-3-29 12:25:55 来自手机 | 显示全部楼层 来自: 中国上海
赶紧用药,不能再拖了
回复 支持 反对

使用道具 举报

3

主题

5

回帖

73

家园豆

最后登录
2026-4-3
发表于 2026-3-29 17:25:40 来自手机 | 显示全部楼层 来自: 中国湖南岳阳
赶紧先按伯基特的方案上化疗吧
回复 支持 反对

使用道具 举报

123

主题

5224

回帖

4438

家园豆

您的身份
病友
病理报告
滤泡性淋巴瘤1-2级
就诊医院
上海市曙光医院
目前状态
康复10-20年
最后登录
2026-4-30
发表于 2026-3-29 21:18:23 来自手机 | 显示全部楼层 来自: 中国上海
方案是猛的,需要做好心理准备,好在年轻,恢复会比较快,规范治疗,伯基特治愈率也是可以期待的
生命不息,运动不止…
回复 支持 反对

使用道具 举报

0

主题

1

回帖

59

家园豆

最后登录
2026-4-9
发表于 2026-4-2 23:32:58 来自手机 | 显示全部楼层 来自: 中国江苏
建议抓紧化疗,腰穿骨穿都要上了 没有位子可以选择联合体化疗,。我是24岁时候伯基特,结疗一年了 职工医保异地就医报销百分之72 用的da-r-epoch 还有甲氨蝶呤预防侵犯中枢,六次化疗大概12w因为刚入院情况严重配合其他治理费用所有加起来大概花费15-20w左右 祝好运
回复 支持 反对

使用道具 举报

0

主题

1

回帖

23

家园豆

最后登录
2026-4-21
发表于 2026-4-15 15:38:50 来自手机 | 显示全部楼层 来自: 中国
白给 发表于 2026-04-02 23:32
建议抓紧化疗,腰穿骨穿都要上了 没有位子可以选择联合体化疗,。我是24岁时候伯基特,结疗一年了 职工医保异地就医报销百分之72 用的da-r-epoch 还有甲氨蝶呤预防侵犯中枢,六次化疗大概12w因为刚入院情况严重配合其他治理费用所有加起来大概花费15-20w左右 祝好运

请问12w是自费支付的开销嘛?还是说整个治疗的花费(包括了医保报销)。我爸伯基特刚开始接受化疗,不太了解…谢谢
回复 支持 反对

使用道具 举报

本版积分规则



同样的经历 使我们与你感同深受!

这里是病友帮病友一起度过难关的精神家园!

工作室 媒体报道


© Copyright 2011-2021. 荷小朵(北京)健康管理有限公司 All Rights Reserved 京ICP备2020048145号-5
京卫[2015]第0359号 互联网药品信息服务资格证书:(京)-非经营性-2021-0110
返回顶部 返回列表

京公网安备11010502055174号