搜索
查看: 320|回复: 6

期望得到橙色雨丝老师的指导与建议

[复制链接]

参加活动:0

组织活动:0

3

主题

26

帖子

1614

家园豆

病理报告
黏膜相关边缘带B细胞淋巴瘤/malt淋巴瘤
最后登录
2026-1-7
发表于 前天 23:44 | 显示全部楼层 |阅读模式 来自: 中国广东广州
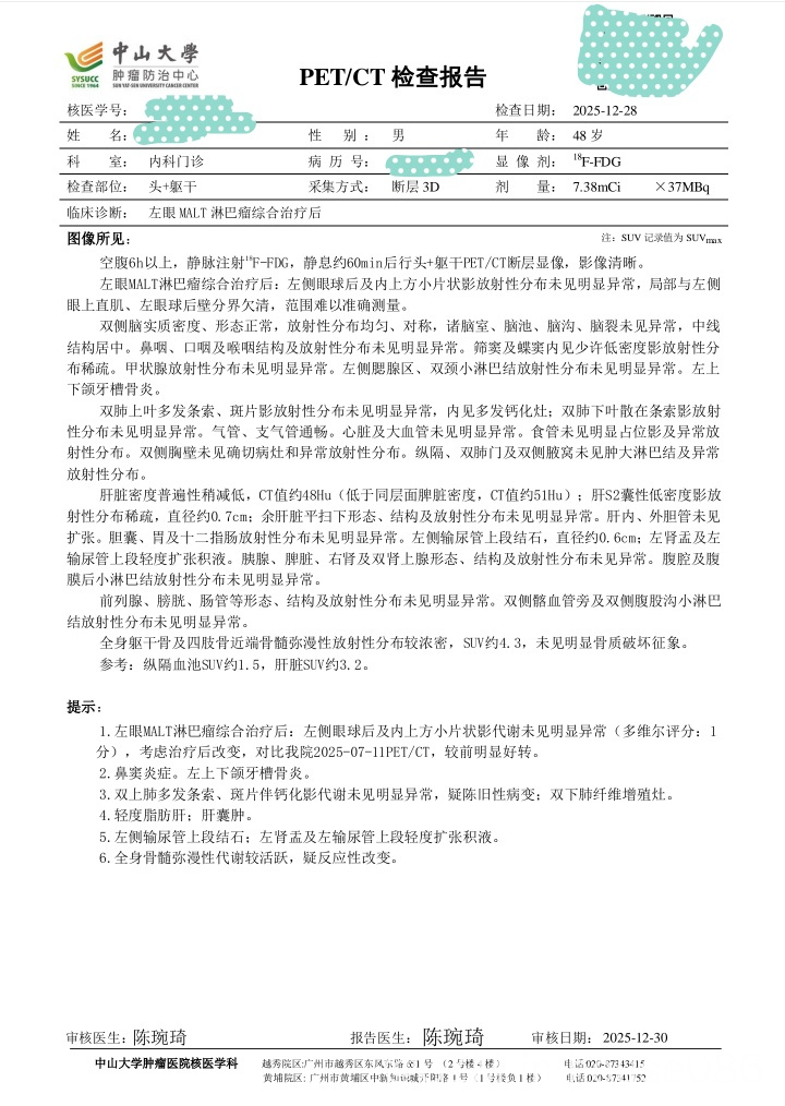
@橙色雨丝 2025年6月27日行左眼眶肿物切除,术后病理诊断为:惰性B细胞性非霍奇金淋巴瘤,粘膜相关淋巴组织结外边缘区淋巴瘤。2025年7月11日做PET -CT检查,7月14日行骨髓穿刺检查,结果见下图。疾病分期为IEA期,治疗方案:利妥昔+来那度胺,结合放疗。具体为:8月12日,9月9日,10月15日,11月13日进行4次利妥昔静滴,每次静滴利妥昔后第二天开始口服20mg来那度胺,连服21天,停7天,总共4个疗程。2025年8月26日-9月15日进行放疗,放疗16次,总剂量25Gy。2025年12月28日行治疗后的PET-CT检查,检查结果如下。有几个问题请教雨丝老师:1.为何PET-CT显示原肿块位置还有小片状影?这个阴影会消失吗?2.肝脏密度普遍降低是因为脂肪肝的原因吗?3.全身躯干骨及四肢骨近端骨髓弥漫性放射性分布较浓密,SUV约4.3,请问是否还需要做骨髓相关检查?4.后续治疗建议
以上期盼@橙色雨丝 的指导与建议,万分感谢!






参加活动:0

组织活动:0

0

主题

1

帖子

3

家园豆

最后登录
2026-1-7
发表于 昨天 01:01 | 显示全部楼层 来自: 法国
病理会诊:专家看切片
1.12月28日的PET报告中提到多维尔为1,说明这里没有活跃的癌细胞,大概率是治疗后的结构性改变(如瘢痕或纤维化),而非肿瘤残留,它可能会变淡,但未必会完全消失,只要它不增大、代谢不升高,就不需要过多担心
2.是的,考虑为轻度脂肪肝,正常的肝脏CT值应该高于脾脏。你的肝脏CT值约48Hu,脾脏为51Hu,肝脏密度低于脾脏
3.大概率不需要,你在7月份治疗前做过骨髓穿刺,结果是正常的,MALT淋巴瘤(尤其是眼眶原发的)侵犯骨髓的概率相对较低,报告中明确写了:“疑反应性改变”,虽然SUV 4.3比正常骨髓高,但在骨髓反应性增生的情况下,这个数值并不算特别高
4.对于局限期MALT淋巴瘤,放疗本身就是根治性手段目前的方案(R2方案+放疗)强度已经足够了,观察等待, 建议每3-4个月复查一次, 不一定每次都做PET-CT。可以交替进行眼眶磁共振(MRI)平扫+增强,或者颈胸腹CT,如果没有任何症状,PET-CT可以一年做一次就可
注意留意左眼是否有视力下降、复视、红肿等新发症状
回复 支持 3 反对 0

使用道具 举报

参加活动:0

组织活动:0

395

主题

5万

帖子

8万

家园豆

您的身份
病友
病理报告
滤泡性淋巴瘤1-2级
就诊医院
北京协和
目前状态
康复10-20年
最后登录
2026-1-7

博学多才一生平安康复0-1年

发表于 昨天 13:43 | 显示全部楼层 来自: 中国北京
GZM 发表于 2026-1-6 12:26
雨丝老师,对于后续治疗您有什么建议?谢谢!

观察随访。
回复 支持 1 反对 0

使用道具 举报

参加活动:0

组织活动:0

395

主题

5万

帖子

8万

家园豆

您的身份
病友
病理报告
滤泡性淋巴瘤1-2级
就诊医院
北京协和
目前状态
康复10-20年
最后登录
2026-1-7

博学多才一生平安康复0-1年

发表于 昨天 08:46 | 显示全部楼层 来自: 中国北京
局限期眼附属器MALT淋巴瘤的首选治疗方案是放疗,靶向药组合是否有治愈潜力目前尚缺乏充分证据。骨髓的问题不用管,应该是与淋巴瘤无关。
回复 支持 1 反对 0

使用道具 举报

参加活动:0

组织活动:0

3

主题

26

帖子

1614

家园豆

病理报告
黏膜相关边缘带B细胞淋巴瘤/malt淋巴瘤
最后登录
2026-1-7
 楼主| 发表于 昨天 12:13 来自手机 | 显示全部楼层 来自: 中国
cccc开 发表于 2026-01-06 01:01
1.12月28日的PET报告中提到多维尔为1,说明这里没有活跃的癌细胞,大概率是治疗后的结构性改变(如瘢痕或纤维化),而非肿瘤残留,它可能会变淡,但未必会完全消失,只要它不增大、代谢不升高,就不需要过多担心
2.是的,考虑为轻度脂肪肝,正常的肝脏CT值应该高于脾脏。你的肝脏CT值约48Hu,脾脏为51Hu,肝脏密度低于脾脏
3.大概率不需要,你在7月份治疗前做过骨髓穿刺,结果是正常的,MALT淋巴瘤(尤其是眼眶原发的)侵犯骨髓的概率相对较低,报告中明确写了:“疑反应性改变”,虽然SUV 4.3比正常骨髓高,但在骨髓反应性增生的情况下,这个数值并不算特别高
4.对于局限期MALT淋巴瘤,放疗本身就是根治性手段目前的方案(R2方案+放疗)强度已经足够了,观察等待, 建议每3-4个月复查一次, 不一定每次都做PET-CT。可以交替进行眼眶磁共振(MRI)平扫+增强,或者颈胸腹CT,如果没有任何症状,PET-CT可以一年做一次就可
注意留意左眼是否有视力下降、复视、红肿等新发症状

谢谢您专业的解答
回复 支持 反对

使用道具 举报

参加活动:0

组织活动:0

3

主题

26

帖子

1614

家园豆

病理报告
黏膜相关边缘带B细胞淋巴瘤/malt淋巴瘤
最后登录
2026-1-7
 楼主| 发表于 昨天 12:26 来自手机 | 显示全部楼层 来自: 中国
橙色雨丝 发表于 2026-01-06 08:46
局限期眼附属器MALT淋巴瘤的首选治疗方案是放疗,靶向药组合是否有治愈潜力目前尚缺乏充分证据。骨髓的问题不用管,应该是与淋巴瘤无关。

雨丝老师,对于后续治疗您有什么建议?谢谢!
回复 支持 反对

使用道具 举报

参加活动:0

组织活动:0

3

主题

26

帖子

1614

家园豆

病理报告
黏膜相关边缘带B细胞淋巴瘤/malt淋巴瘤
最后登录
2026-1-7
 楼主| 发表于 昨天 14:01 来自手机 | 显示全部楼层 来自: 中国

谢谢雨丝老师耐心回复。
回复 支持 反对

使用道具 举报

本版积分规则


关闭

站长推荐 上一条 /1 下一条

同样的经历 使我们与你感同深受!

这里是病友帮病友一起度过难关的精神家园!

工作室 媒体报道


© Copyright 2011-2021. 荷小朵(北京)健康管理有限公司 All Rights Reserved 京ICP备2020048145号-5
京卫[2015]第0359号 互联网药品信息服务资格证书:(京)-非经营性-2021-0110
返回顶部 返回列表

京公网安备11010502055174号