搜索
查看: 547|回复: 5

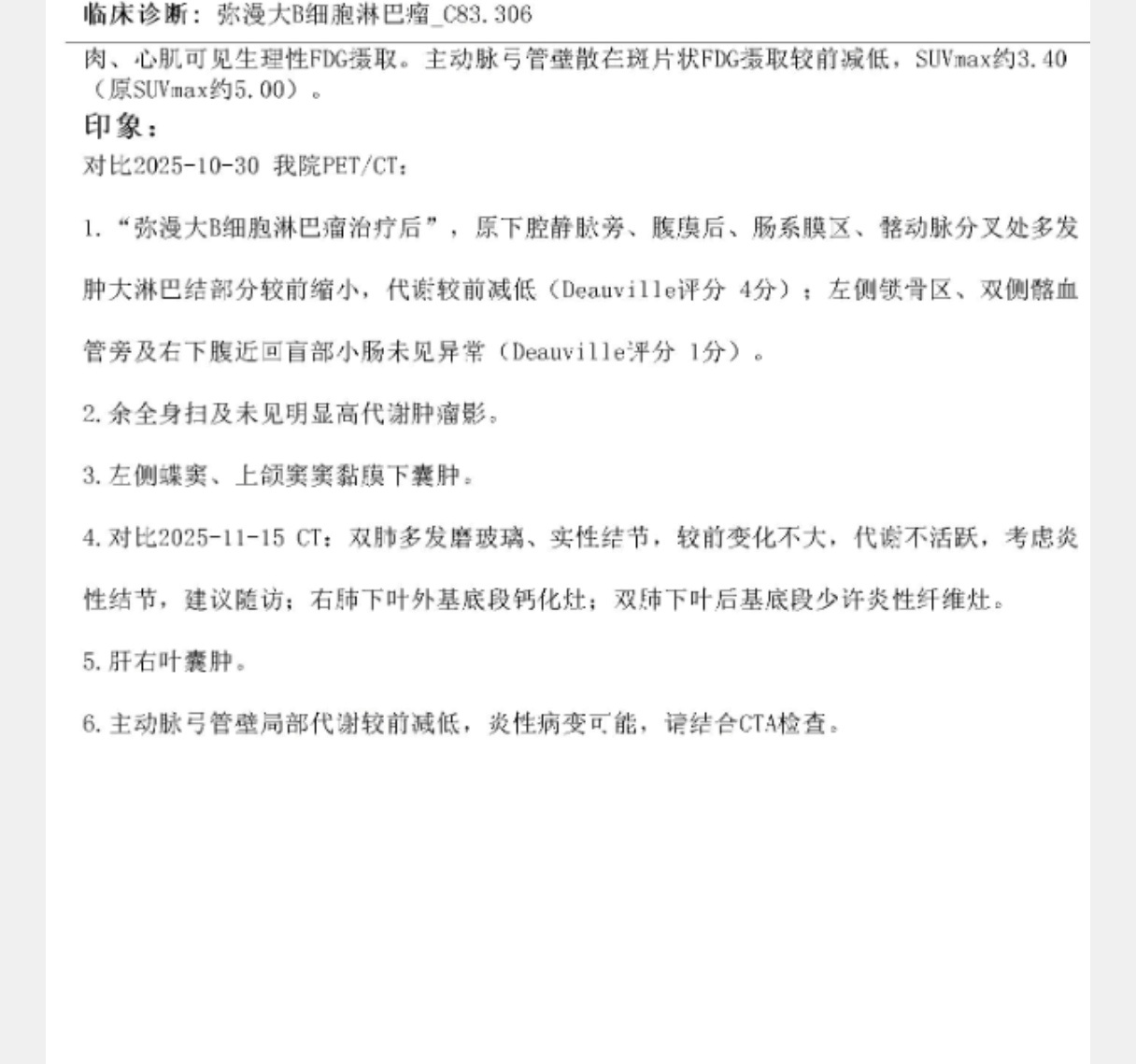
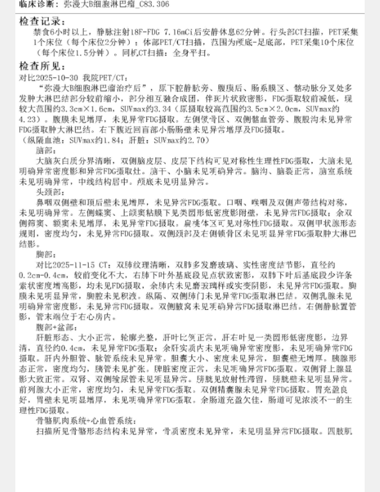
cart T奕凯达后一个月petct4分,原肿瘤和活性都有缩小和降低下一步怎么做

  [复制链接]

参加活动:0

组织活动:0

1

主题

3

帖子

43

家园豆

您的身份
家属
病理报告
弥漫大b细胞(非生发中心起源)
就诊医院
江门中心医院
最后登录
2026-2-4
发表于 2025-12-15 22:09:27 | 显示全部楼层 |阅读模式 来自: 中国
cart T奕凯达后一个月petct4分,原肿瘤和活性都有缩小和降低,评分4分,桥接化疗后LDH正常,然后到清淋,回输后LDH慢慢长高,每周50左右的幅度涨高,CTDNA做了3次都是阴性,没有不适,现在医生说是PR,大概率要做第二次回输,我老公该怎么办





参加活动:0

组织活动:0

0

主题

1888

帖子

8001

家园豆

您的身份
家属
病理报告
滤泡性淋巴瘤1-2级
就诊医院
武汉协和医院
目前状态
治疗中
最后登录
2026-2-4
发表于 2025-12-15 23:42:08 来自手机 | 显示全部楼层 来自: 中国湖北武汉
病理会诊:专家看切片
越来越好!
回复 支持 反对

使用道具 举报

参加活动:0

组织活动:0

4

主题

1608

帖子

802

家园豆

您的身份
病友
病理报告
弥漫大b细胞(生发中心起源)
就诊医院
湖南省湘雅医院
目前状态
康复0-1年
最后登录
2026-2-5
发表于 2025-12-16 07:10:35 来自手机 | 显示全部楼层 来自: 中国湖南长沙
回复 支持 反对

使用道具 举报

参加活动:0

组织活动:0

10

主题

314

帖子

2332

家园豆

您的身份
家属
最后登录
2026-2-4
发表于 2025-12-16 08:33:40 来自手机 | 显示全部楼层 来自: 中国
回复 支持 反对

使用道具 举报

参加活动:0

组织活动:0

16

主题

134

帖子

3110

家园豆

最后登录
2026-2-5
发表于 2025-12-16 10:36:07 来自手机 | 显示全部楼层 来自: 中国河北石家庄
我们回输完一个月也是pr,你们现在用什么方案呢
回复 支持 反对

使用道具 举报

参加活动:0

组织活动:0

30

主题

1831

帖子

8237

家园豆

您的身份
病友
就诊医院
中山大学附属肿瘤医院
目前状态
康复1-3年
最后登录
2026-2-5
发表于 2025-12-16 14:16:17 来自手机 | 显示全部楼层 来自: 中国广东河源
回复 支持 反对

使用道具 举报

本版积分规则


关闭

站长推荐 上一条 /1 下一条

同样的经历 使我们与你感同深受!

这里是病友帮病友一起度过难关的精神家园!

工作室 媒体报道


© Copyright 2011-2021. 荷小朵(北京)健康管理有限公司 All Rights Reserved 京ICP备2020048145号-5
京卫[2015]第0359号 互联网药品信息服务资格证书:(京)-非经营性-2021-0110
返回顶部 返回列表

京公网安备11010502055174号