搜索
查看: 409|回复: 6

b淋母必须做异体移植吗?

[复制链接]

参加活动:0

组织活动:0

6

主题

33

帖子

212

家园豆

最后登录
2026-1-19
发表于 2025-10-30 14:06:45 | 显示全部楼层 |阅读模式 来自: 中国
有没有推荐的医院,我想再多问问。我妈今年56,今年4月份查出小肠有占位,手术切除后病理确诊b淋母,然后在协和化疗3次,方案是hyper-CVAD,第四次因为肺部感染严重没有做,只打了单抗。前几天拍Pet CT评分1分,今天去医院给医生看报告,医生说不做移植百分百活不了,感觉移植风险太高了,有没有推荐的医院和专家,我想在多咨询几个专家。



参加活动:0

组织活动:0

395

主题

5万

帖子

8万

家园豆

您的身份
病友
病理报告
滤泡性淋巴瘤1-2级
就诊医院
北京协和
目前状态
康复10-20年
最后登录
2026-1-29

博学多才一生平安康复0-1年

发表于 2025-10-30 14:24:37 | 显示全部楼层 来自: 中国北京
病理会诊:专家看切片
我之前说过,骨髓中那一点表型异常的B细胞考虑是伴发的小B,不是B淋母,所以,用骨髓流式做MRD检查是不够的,最好再做二代测序,特别注意费城染色体的情况。
回复 支持 1 反对 0

使用道具 举报

参加活动:0

组织活动:0

6

主题

33

帖子

212

家园豆

最后登录
2026-1-19
 楼主| 发表于 2025-10-30 14:08:29 来自手机 | 显示全部楼层 来自: 中国
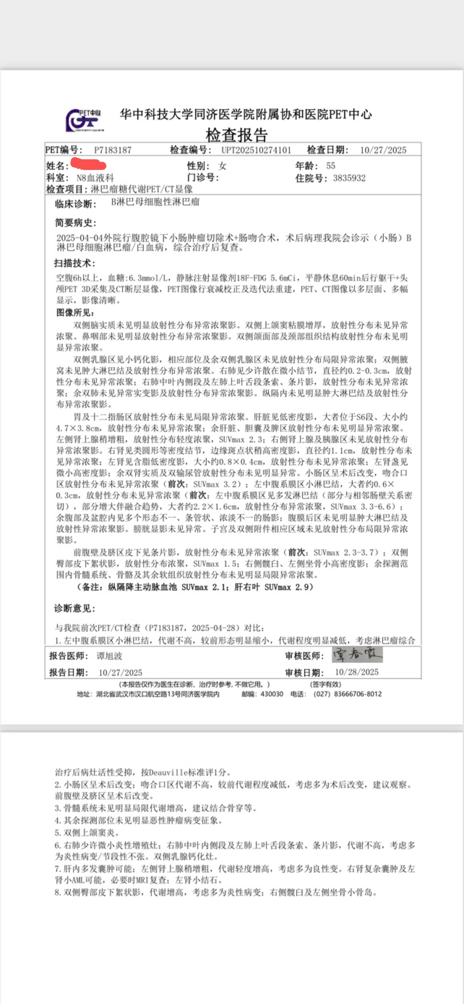
@橙色雨丝 大神能帮忙看看这个算骨髓侵犯了吗?检查出异常细胞那个之前4月份是刚入院做的骨穿,协和说这个算骨髓受累,然后我问了另外两家医院,一家说没有,一家说有
回复 支持 反对

使用道具 举报

参加活动:0

组织活动:0

6

主题

33

帖子

212

家园豆

最后登录
2026-1-19
 楼主| 发表于 2025-10-30 14:10:44 来自手机 | 显示全部楼层 来自: 中国
这是另外两个检查

回复 支持 反对

使用道具 举报

参加活动:0

组织活动:0

6

主题

33

帖子

212

家园豆

最后登录
2026-1-19
 楼主| 发表于 2025-10-30 14:31:23 来自手机 | 显示全部楼层 来自: 中国
橙色雨丝 发表于 2025-10-30 14:24
我之前说过,骨髓中那一点表型异常的B细胞考虑是伴发的小B,不是B淋母,所以,用骨髓流式做MRD检查是不够的,最好再做二代测序,特别注意费城染色体的情况。

第一次化疗后查了一次费城染色体  麻烦您看看是这个吗
回复 支持 反对

使用道具 举报

参加活动:0

组织活动:0

395

主题

5万

帖子

8万

家园豆

您的身份
病友
病理报告
滤泡性淋巴瘤1-2级
就诊医院
北京协和
目前状态
康复10-20年
最后登录
2026-1-29

博学多才一生平安康复0-1年

发表于 2025-10-31 08:40:28 | 显示全部楼层 来自: 中国北京
家人健康.... 发表于 2025-10-30 14:31
第一次化疗后查了一次费城染色体  麻烦您看看是这个吗

是,但是二代测序更敏感一些。
回复 支持 反对

使用道具 举报

参加活动:0

组织活动:0

6

主题

33

帖子

212

家园豆

最后登录
2026-1-19
 楼主| 发表于 2025-11-1 20:15:24 来自手机 | 显示全部楼层 来自: 中国湖北
橙色雨丝 发表于 2025-10-31 08:40
是,但是二代测序更敏感一些。

所以  现在是需要去让医生再开一个二代测序的检查是嘛?大哥  这次评估没有检查费城染色体
回复 支持 反对

使用道具 举报

本版积分规则


关闭

站长推荐 上一条 /1 下一条

同样的经历 使我们与你感同深受!

这里是病友帮病友一起度过难关的精神家园!

工作室 媒体报道


© Copyright 2011-2021. 荷小朵(北京)健康管理有限公司 All Rights Reserved 京ICP备2020048145号-5
京卫[2015]第0359号 互联网药品信息服务资格证书:(京)-非经营性-2021-0110
返回顶部 返回列表

京公网安备11010502055174号