搜索
查看: 7140|回复: 11

霍奇金ABVD方案四疗后效果不好,请问后续该怎么办?

[复制链接]

参加活动:0

组织活动:0

2

主题

8

帖子

476

家园豆

您的身份
病友
病理报告
霍混合细胞型
目前状态
治疗中
最后登录
2025-11-29
发表于 2025-10-1 18:00:22 | 显示全部楼层 |阅读模式 来自: 中国广东广州
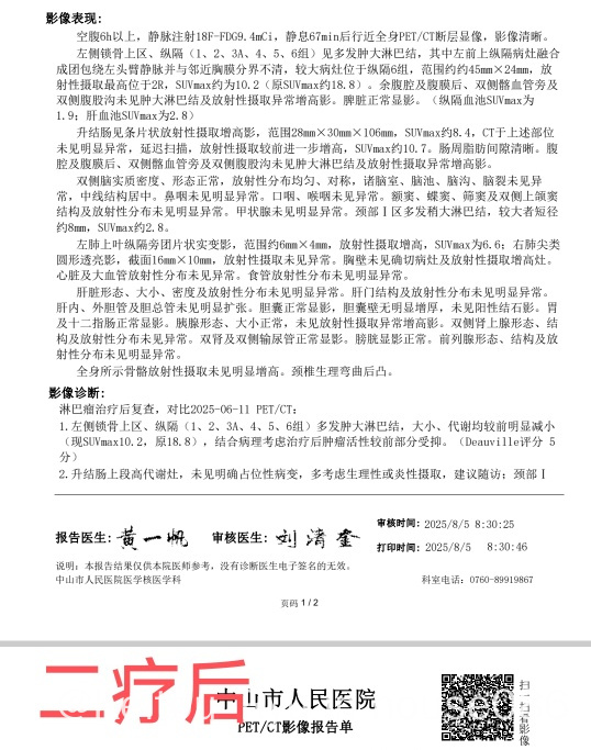
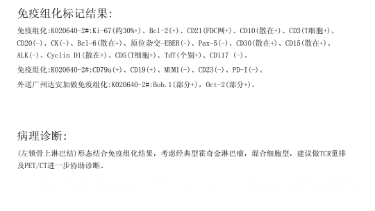
本人今年六月确诊霍奇金淋巴瘤混合细胞型,医生说分期是ⅡB。治疗前suv18.8,ABVD方案二疗后肿瘤缩小了一些,suv值也降到了10左右,评分5分,医生说效果一般。接着再做了两个疗程后复查发现肿瘤没有缩小,suv值也没有降低,这会不会是难治型霍奇金淋巴瘤?预后是不是很差?请问后续用什么方案更好?求各位大神解答!




参加活动:0

组织活动:0

24

主题

472

帖子

8472

家园豆

您的身份
病友
病理报告
霍结节硬化型
就诊医院
上海瑞金医院
目前状态
康复1-3年
最后登录
2025-11-29
发表于 2025-10-1 19:54:26 来自手机 | 显示全部楼层 来自: 中国上海
病理会诊:专家看切片
应该要改方案,用上BV或PD1了
回复 支持 反对

使用道具 举报

参加活动:0

组织活动:0

2

主题

263

帖子

1120

家园豆

您的身份
家属
病理报告
霍混合细胞型
就诊医院
北京大学第三医院
目前状态
治疗中
最后登录
2025-11-28
发表于 2025-10-1 22:59:00 来自手机 | 显示全部楼层 来自: 中国重庆
病理报告写的考虑霍奇金,没去会诊过吗?
回复 支持 反对

使用道具 举报

参加活动:0

组织活动:0

2

主题

8

帖子

476

家园豆

您的身份
病友
病理报告
霍混合细胞型
目前状态
治疗中
最后登录
2025-11-29
 楼主| 发表于 2025-10-1 23:26:41 来自手机 | 显示全部楼层 来自: 中国广东广州
一叶知秋深 发表于 2025-10-01 22:59
病理报告写的考虑霍奇金,没去会诊过吗?

当时想得没那么全面,也有点着急,就没有会诊,直接开始治疗了。现在我也在考虑是否需要重新活检确认一下肿瘤性质
回复 支持 反对

使用道具 举报

参加活动:0

组织活动:0

2

主题

8

帖子

476

家园豆

您的身份
病友
病理报告
霍混合细胞型
目前状态
治疗中
最后登录
2025-11-29
 楼主| 发表于 2025-10-1 23:42:02 来自手机 | 显示全部楼层 来自: 中国广东广州
CloudHan 发表于 2025-10-01 19:54
应该要改方案,用上BV或PD1了

我也听说bv或pd1挺好的,但是主治医生建议后续做放疗,不知道做放疗效果怎么样
回复 支持 反对

使用道具 举报

参加活动:0

组织活动:0

2

主题

263

帖子

1120

家园豆

您的身份
家属
病理报告
霍混合细胞型
就诊医院
北京大学第三医院
目前状态
治疗中
最后登录
2025-11-28
发表于 2025-10-2 06:52:22 来自手机 | 显示全部楼层 来自: 中国重庆
Keitou_Ryu 发表于 2025-10-01 23:26
当时想得没那么全面,也有点着急,就没有会诊,直接开始治疗了。现在我也在考虑是否需要重新活检确认一下肿瘤性质

很有必要
回复 支持 反对

使用道具 举报

参加活动:0

组织活动:0

13

主题

403

帖子

957

家园豆

您的身份
疑似患者
就诊医院
郑大一附院
最后登录
2025-11-29
发表于 2025-10-2 15:04:16 来自手机 | 显示全部楼层 来自: 中国河南
霍奇金好治的,换医生吧,大医院找专家会诊吧
回复 支持 反对

使用道具 举报

参加活动:0

组织活动:0

8

主题

171

帖子

771

家园豆

您的身份
病友
病理报告
系统性间变大细胞
就诊医院
中山大学肿瘤医院
目前状态
治疗中
最后登录
2025-11-20
发表于 2025-10-3 07:55:55 来自手机 | 显示全部楼层 来自: 中国广东广州
之前的病理会诊
回复 支持 反对

使用道具 举报

参加活动:0

组织活动:0

1

主题

160

帖子

3107

家园豆

您的身份
病友
病理报告
原发中枢弥漫大b细胞
就诊医院
北京协和医院
目前状态
治疗中
最后登录
2025-11-28
发表于 2025-10-3 20:57:37 来自手机 | 显示全部楼层 来自: 中国
Keitou_Ryu 发表于 2025-10-01 23:42
我也听说bv或pd1挺好的,但是主治医生建议后续做放疗,不知道做放疗效果怎么样

放疗也要等cr了才能放,所以你这估计得先换方案,cr后再放疗了
回复 支持 反对

使用道具 举报

参加活动:0

组织活动:0

2

主题

8

帖子

476

家园豆

您的身份
病友
病理报告
霍混合细胞型
目前状态
治疗中
最后登录
2025-11-29
 楼主| 发表于 2025-10-3 22:35:33 来自手机 | 显示全部楼层 来自: 中国广东广州
Leia 发表于 2025-10-03 20:57
放疗也要等cr了才能放,所以你这估计得先换方案,cr后再放疗了

好的,谢谢解答!
回复 支持 反对

使用道具 举报

参加活动:0

组织活动:0

0

主题

1

帖子

39

家园豆

最后登录
2025-11-28
发表于 2025-10-9 07:16:11 来自手机 | 显示全部楼层 来自: 中国北京
病理会诊一定要有。找淋巴瘤之家,安排周小鸽主任病理会诊。
回复 支持 反对

使用道具 举报

参加活动:0

组织活动:0

2

主题

8

帖子

476

家园豆

您的身份
病友
病理报告
霍混合细胞型
目前状态
治疗中
最后登录
2025-11-29
 楼主| 发表于 2025-10-9 13:50:32 来自手机 | 显示全部楼层 来自: 中国广东珠海
小怪 发表于 2025-10-09 07:16
病理会诊一定要有。找淋巴瘤之家,安排周小鸽主任病理会诊。

好的,谢谢!
回复 支持 反对

使用道具 举报

本版积分规则


关闭

站长推荐 上一条 /1 下一条

同样的经历 使我们与你感同深受!

这里是病友帮病友一起度过难关的精神家园!

工作室 媒体报道


© Copyright 2011-2021. 荷小朵(北京)健康管理有限公司 All Rights Reserved 京ICP备2020048145号-5
京卫[2015]第0359号 互联网药品信息服务资格证书:(京)-非经营性-2021-0110
返回顶部 返回列表

京公网安备11010502055174号