搜索
查看: 488|回复: 6

中期pet评估报告,有懂的哥姐帮忙看看嘛

[复制链接]

参加活动:0

组织活动:0

3

主题

21

帖子

79

家园豆

最后登录
2025-4-4
发表于 2025-3-3 19:13:10 | 显示全部楼层 |阅读模式 来自: 中国浙江
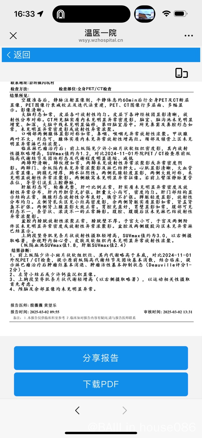
经典霍奇金,从1月份到2月底化疗4次了,今天刚出的报告,帮忙看看结果怎么样,还需要做几次化疗,还是12次得打完呢。图1是11月底的,图二是2.28的pet。感谢


参加活动:0

组织活动:0

24

主题

470

帖子

8004

家园豆

您的身份
病友
病理报告
霍结节硬化型
就诊医院
上海瑞金医院
目前状态
康复1-3年
最后登录
2025-11-10
发表于 2025-3-3 21:34:53 来自手机 | 显示全部楼层 来自: 中国上海
病理会诊:专家看切片
效果很不错。按照这个样子,其实四疗八次也应该够了。
回复 支持 反对

使用道具 举报

参加活动:0

组织活动:0

1

主题

12

帖子

74

家园豆

最后登录
2025-9-7
发表于 2025-3-3 23:00:50 来自手机 | 显示全部楼层 来自: 中国湖南长沙
请问你是几期,用的什么方案呀
回复 支持 反对

使用道具 举报

参加活动:0

组织活动:0

3

主题

21

帖子

79

家园豆

最后登录
2025-4-4
 楼主| 发表于 2025-3-4 05:41:26 来自手机 | 显示全部楼层 来自: 中国浙江
bbbbb715 发表于 2025-03-03 23:00
请问你是几期,用的什么方案呀

1期abvd
回复 支持 反对

使用道具 举报

参加活动:0

组织活动:0

0

主题

233

帖子

2074

家园豆

您的身份
病友
病理报告
原发纵膈弥漫大b细胞
就诊医院
北京大学人民医院
目前状态
康复10-20年
最后登录
2025-11-6
发表于 2025-3-4 14:40:26 | 显示全部楼层 来自: 中国北京
非常棒的中期评估,基本上是CR了,恭喜恭喜
梦想永远CR
回复 支持 反对

使用道具 举报

参加活动:0

组织活动:0

3

主题

21

帖子

79

家园豆

最后登录
2025-4-4
 楼主| 发表于 2025-3-5 17:43:07 来自手机 | 显示全部楼层 来自: 中国浙江
petrofox 发表于 2025-03-04 14:40
非常棒的中期评估,基本上是CR了,恭喜恭喜

谢谢,我的医生说再打4次➕放疗,不知道是否还需要放疗
回复 支持 反对

使用道具 举报

参加活动:0

组织活动:0

3

主题

21

帖子

79

家园豆

最后登录
2025-4-4
 楼主| 发表于 2025-3-5 17:43:20 来自手机 | 显示全部楼层 来自: 中国浙江
CloudHan 发表于 2025-03-03 21:34
效果很不错。按照这个样子,其实四疗八次也应该够了。

好谢谢
回复 支持 反对

使用道具 举报

本版积分规则


关闭

站长推荐 上一条 /1 下一条

同样的经历 使我们与你感同深受!

这里是病友帮病友一起度过难关的精神家园!

工作室 媒体报道


© Copyright 2011-2021. 荷小朵(北京)健康管理有限公司 All Rights Reserved 京ICP备2020048145号-5
京卫[2015]第0359号 互联网药品信息服务资格证书:(京)-非经营性-2021-0110
返回顶部 返回列表

京公网安备11010502055174号