搜索
查看: 972|回复: 8

到底是伯基特还是高级别淋巴瘤,弥漫大B淋巴瘤

  [复制链接]

参加活动:0

组织活动:0

1

主题

5

帖子

2100

家园豆

最后登录
2025-11-10
发表于 2025-2-16 18:03:45 | 显示全部楼层 |阅读模式 来自: 中国广东揭阳
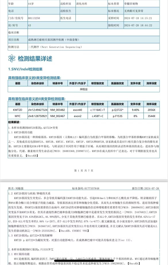
去年7月份确诊淋巴瘤,本地医院考虑伯基特,后面转广州医院刚开始考虑高级别淋巴瘤,后面又说是弥漫大B,按照pola-r-chp方案治疗了,效果还不错,就想问问各位大神,如果是伯基特按照这个方案会不会强度不够,所以一直很担心。






参加活动:0

组织活动:0

394

主题

5万

帖子

8万

家园豆

您的身份
病友
病理报告
滤泡性淋巴瘤1-2级
就诊医院
北京协和
目前状态
康复10-20年
最后登录
2025-11-10

博学多才一生平安康复0-1年

发表于 2025-2-17 10:59:39 | 显示全部楼层 来自: 中国北京
病理会诊:专家看切片
happy!f 发表于 2025-2-17 10:48
版主,那考不考虑双打击呢?

只看见一个FISH结果,不知道。
回复 支持 1 反对 0

使用道具 举报

参加活动:0

组织活动:0

1

主题

5

帖子

2100

家园豆

最后登录
2025-11-10
 楼主| 发表于 2025-2-17 10:48:36 来自手机 | 显示全部楼层 来自: 中国广东揭阳
橙色雨丝 发表于 2025-02-17 09:11
Bcl-2高表达,不考虑伯基特。

版主,那考不考虑双打击呢?
回复 支持 1 反对 0

使用道具 举报

参加活动:0

组织活动:0

394

主题

5万

帖子

8万

家园豆

您的身份
病友
病理报告
滤泡性淋巴瘤1-2级
就诊医院
北京协和
目前状态
康复10-20年
最后登录
2025-11-10

博学多才一生平安康复0-1年

发表于 2025-2-17 09:11:35 | 显示全部楼层 来自: 中国北京
Bcl-2高表达,不考虑伯基特。
回复 支持 1 反对 0

使用道具 举报

参加活动:0

组织活动:0

4

主题

131

帖子

1478

家园豆

最后登录
2025-11-10
发表于 2025-2-16 21:29:58 来自手机 | 显示全部楼层 来自: 中国
治疗应该结束了,纠结这些也无意义,再说的骨髓做的病理,当初取不到组织么
回复 支持 1 反对 0

使用道具 举报

参加活动:0

组织活动:0

6

主题

89

帖子

502

家园豆

您的身份
病友
病理报告
弥漫大b细胞(非生发中心起源)
就诊医院
复旦大学附属肿瘤医院
目前状态
康复1-3年
最后登录
2025-11-8
发表于 2025-2-16 18:24:42 来自手机 | 显示全部楼层 来自: 中国江苏苏州
这种事情,只能听医生的说法……
回复 支持 反对

使用道具 举报

参加活动:0

组织活动:0

2

主题

2480

帖子

3937

家园豆

您的身份
家属
病理报告
疑似淋巴瘤
目前状态
待确诊
最后登录
2025-11-9
发表于 2025-2-16 20:20:37 来自手机 | 显示全部楼层 来自: 中国浙江宁波
病理的重要性。若是前二种一种,这方案确实弱了
回复 支持 反对

使用道具 举报

参加活动:0

组织活动:0

1

主题

5

帖子

2100

家园豆

最后登录
2025-11-10
 楼主| 发表于 2025-2-16 20:34:51 来自手机 | 显示全部楼层 来自: 中国广东揭阳
向前看别回头 发表于 2025-02-16 20:20
病理的重要性。若是前二种一种,这方案确实弱了

谢谢!
回复 支持 反对

使用道具 举报

参加活动:0

组织活动:0

1

主题

5

帖子

2100

家园豆

最后登录
2025-11-10
 楼主| 发表于 2025-2-16 20:35:03 来自手机 | 显示全部楼层 来自: 中国广东揭阳
人间平安 发表于 2025-02-16 18:24
这种事情,只能听医生的说法……

谢谢!
回复 支持 反对

使用道具 举报

本版积分规则


关闭

站长推荐 上一条 /1 下一条

同样的经历 使我们与你感同深受!

这里是病友帮病友一起度过难关的精神家园!

工作室 媒体报道


© Copyright 2011-2021. 荷小朵(北京)健康管理有限公司 All Rights Reserved 京ICP备2020048145号-5
京卫[2015]第0359号 互联网药品信息服务资格证书:(京)-非经营性-2021-0110
返回顶部 返回列表

京公网安备11010502055174号