搜索
查看: 1021|回复: 14

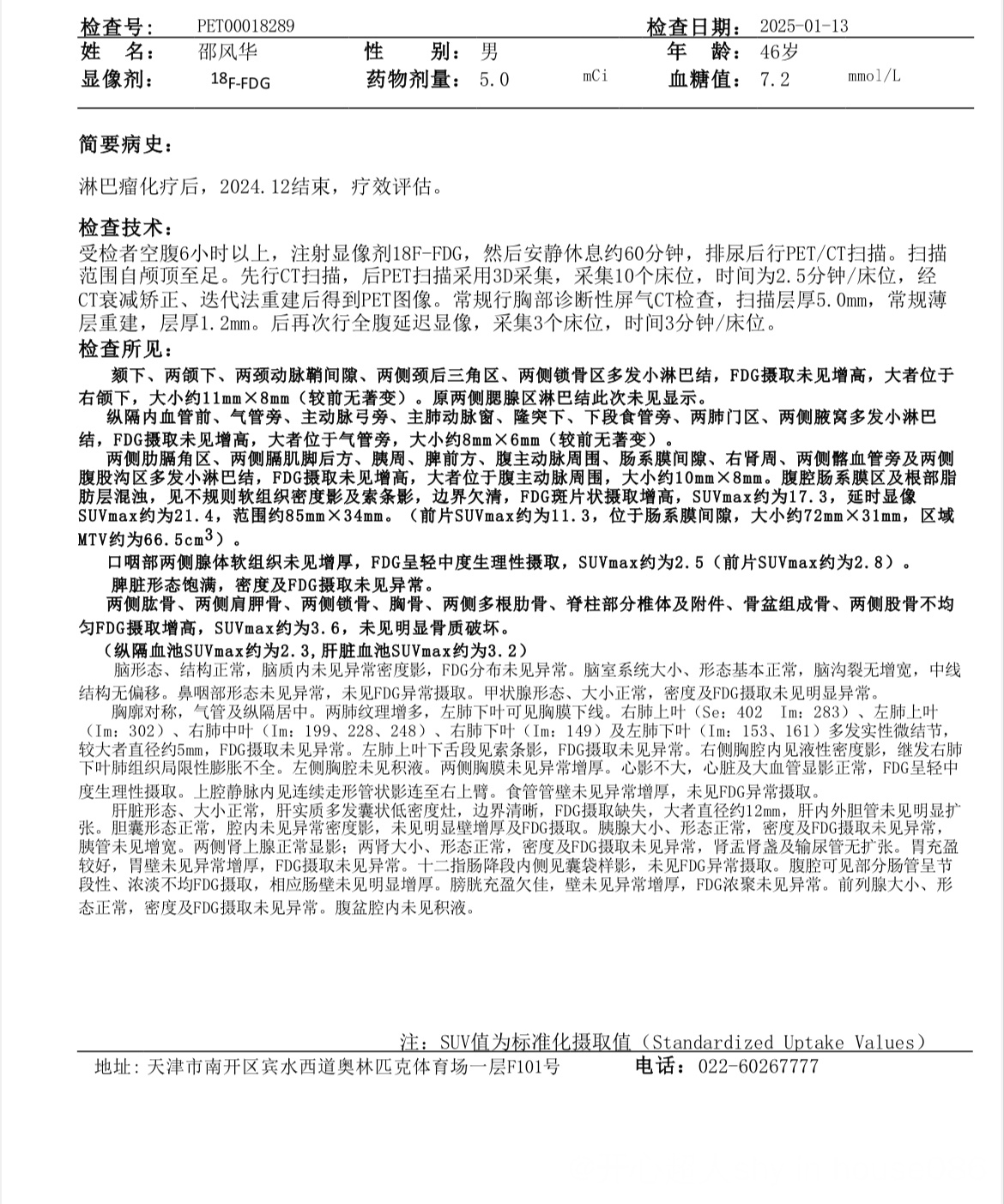
肠系膜间有脂肪坏死因此活性高但之前一直没发现 按照肿瘤的活性治疗的 算误诊吗

[复制链接]

参加活动:0

组织活动:0

1

主题

7

帖子

56

家园豆

最后登录
2025-5-29
发表于 2025-2-7 23:00:31 | 显示全部楼层 |阅读模式 来自: 中国山东滨州
滤泡转弥漫大B rchop六疗后因为活性还是较高就换了方案,治疗两次后做pet医生说活性高可能是脂肪坏死,做了造影确认是脂肪坏死,所以现在1分。现在的情况和两个月前做pet时几乎一样(这次pet结果决定的换方案),如果之前也是脂肪坏死的话 是不是说明其实没有必要 属于过度治疗了?



参加活动:0

组织活动:0

395

主题

5万

帖子

8万

家园豆

您的身份
病友
病理报告
滤泡性淋巴瘤1-2级
就诊医院
北京协和
目前状态
康复10-20年
最后登录
2026-1-30

博学多才一生平安康复0-1年

发表于 2025-2-8 09:22:28 | 显示全部楼层 来自: 中国北京
病理会诊:专家看切片
造影也不可靠,甚至穿刺活检都不是百分之百可靠,因为穿刺的地方也许恰好没有肿瘤细胞。所以,不要想多了,不存在什么误诊的问题。
回复 支持 2 反对 0

使用道具 举报

参加活动:0

组织活动:0

1

主题

7

帖子

56

家园豆

最后登录
2025-5-29
 楼主| 发表于 2025-2-8 09:45:03 来自手机 | 显示全部楼层 来自: 中国山东滨州
橙色雨丝 发表于 2025-02-08 09:22
造影也不可靠,甚至穿刺活检都不是百分之百可靠,因为穿刺的地方也许恰好没有肿瘤细胞。所以,不要想多了,不存在什么误诊的问题。

请问现在的评论1分 完全缓解的结果可靠吗?只需要后续维持了吗
回复 支持 反对

使用道具 举报

参加活动:0

组织活动:0

395

主题

5万

帖子

8万

家园豆

您的身份
病友
病理报告
滤泡性淋巴瘤1-2级
就诊医院
北京协和
目前状态
康复10-20年
最后登录
2026-1-30

博学多才一生平安康复0-1年

发表于 2025-2-8 09:53:32 | 显示全部楼层 来自: 中国北京
开心超人shy 发表于 2025-2-8 09:45
请问现在的评论1分 完全缓解的结果可靠吗?只需要后续维持了吗

不能说100%可靠,但是临床上1分就是定义为完全缓解。
回复 支持 反对

使用道具 举报

参加活动:0

组织活动:0

1

主题

7

帖子

56

家园豆

最后登录
2025-5-29
 楼主| 发表于 2025-2-8 09:57:31 来自手机 | 显示全部楼层 来自: 中国山东滨州
橙色雨丝 发表于 2025-02-08 09:53
不能说100%可靠,但是临床上1分就是定义为完全缓解。

谢谢您这样的结果实在是让人有点迷茫
回复 支持 反对

使用道具 举报

参加活动:0

组织活动:0

1

主题

7

帖子

56

家园豆

最后登录
2025-5-29
 楼主| 发表于 2025-2-8 09:58:32 来自手机 | 显示全部楼层 来自: 中国山东滨州
橙色雨丝 发表于 2025-02-08 09:53
不能说100%可靠,但是临床上1分就是定义为完全缓解。

还想问一下您这样的情况需要自体移植吗?
回复 支持 反对

使用道具 举报

参加活动:0

组织活动:0

395

主题

5万

帖子

8万

家园豆

您的身份
病友
病理报告
滤泡性淋巴瘤1-2级
就诊医院
北京协和
目前状态
康复10-20年
最后登录
2026-1-30

博学多才一生平安康复0-1年

发表于 2025-2-8 11:19:28 | 显示全部楼层 来自: 中国北京
开心超人shy 发表于 2025-2-8 09:58
还想问一下您这样的情况需要自体移植吗?

可以考虑,但需要结合基线情况决定。
回复 支持 反对

使用道具 举报

参加活动:0

组织活动:0

4

主题

186

帖子

1364

家园豆

您的身份
病友
病理报告
滤泡性淋巴瘤1-2级
就诊医院
浙一
目前状态
康复0-1年
最后登录
2025-11-17
发表于 2025-2-8 13:38:47 来自手机 | 显示全部楼层 来自: 中国浙江杭州
请问做了造影是什么检查?怎么做的检查。我是滤泡也有类似问题。
永生逐梦。
回复 支持 反对

使用道具 举报

参加活动:0

组织活动:0

7

主题

65

帖子

286

家园豆

最后登录
2025-12-21
发表于 2025-2-8 18:39:09 来自手机 | 显示全部楼层 来自: 中国山东青岛
脂肪坏死是什么意思?也会导致活性高吗?我爸扁桃体弥漫大,四疗后派特显示肿瘤缩小,但是活性没降低,后天又要活检做病理了,心里很是忐忑
回复 支持 反对

使用道具 举报

参加活动:0

组织活动:0

1

主题

7

帖子

56

家园豆

最后登录
2025-5-29
 楼主| 发表于 2025-2-8 19:42:29 来自手机 | 显示全部楼层 来自: 中国山东滨州
嗯啊= 发表于 2025-02-08 18:39
脂肪坏死是什么意思?也会导致活性高吗?我爸扁桃体弥漫大,四疗后派特显示肿瘤缩小,但是活性没降低,后天又要活检做病理了,心里很是忐忑

不知道脂肪坏死啥意思之前一直以为活性高才换方案 但现在医生说活性高是因为脂肪坏死 不是肿瘤的事
回复 支持 反对

使用道具 举报

参加活动:0

组织活动:0

7

主题

65

帖子

286

家园豆

最后登录
2025-12-21
发表于 2025-2-9 12:07:28 来自手机 | 显示全部楼层 来自: 中国山东
开心超人shy 发表于 2025-02-08 19:42
不知道脂肪坏死啥意思之前一直以为活性高才换方案 但现在医生说活性高是因为脂肪坏死 不是肿瘤的事

你们是怎么测的脂肪坏死的
回复 支持 反对

使用道具 举报

参加活动:0

组织活动:0

13

主题

409

帖子

977

家园豆

您的身份
疑似患者
就诊医院
郑大一附院
最后登录
2026-1-25
发表于 2025-2-9 20:19:00 来自手机 | 显示全部楼层 来自: 中国河南
颈部穿刺也是淋巴瘤啊,穿刺都确诊了,整个活检应该也没跑,腹部的有可能医生参照了颈部结果给的结论,看来活检真需要多跑两个医院
回复 支持 反对

使用道具 举报

参加活动:0

组织活动:0

1

主题

7

帖子

56

家园豆

最后登录
2025-5-29
 楼主| 发表于 2025-2-9 20:20:12 来自手机 | 显示全部楼层 来自: 中国山东滨州
嗯啊= 发表于 2025-02-09 12:07
你们是怎么测的脂肪坏死的

做的造影
回复 支持 反对

使用道具 举报

参加活动:0

组织活动:0

1

主题

7

帖子

56

家园豆

最后登录
2025-5-29
 楼主| 发表于 2025-2-9 20:21:36 来自手机 | 显示全部楼层 来自: 中国山东滨州
大意了 发表于 2025-02-09 20:19
颈部穿刺也是淋巴瘤啊,穿刺都确诊了,整个活检应该也没跑,腹部的有可能医生参照了颈部结果给的结论,看来活检真需要多跑两个医院

第一次腹部穿刺出血了比较危险就勉强检验了 说腹部是弥漫大B 之后腹部的一直没再穿刺活检啥的
回复 支持 反对

使用道具 举报

参加活动:0

组织活动:0

13

主题

409

帖子

977

家园豆

您的身份
疑似患者
就诊医院
郑大一附院
最后登录
2026-1-25
发表于 2025-2-9 20:23:53 来自手机 | 显示全部楼层 来自: 中国河南
开心超人shy 发表于 2025-02-09 20:21
第一次腹部穿刺出血了比较危险就勉强检验了 说腹部是弥漫大B 之后腹部的一直没再穿刺活检啥的

不放心,脖子上取个完整的,找病理大咖看
回复 支持 反对

使用道具 举报

本版积分规则


关闭

站长推荐 上一条 /1 下一条

同样的经历 使我们与你感同深受!

这里是病友帮病友一起度过难关的精神家园!

工作室 媒体报道


© Copyright 2011-2021. 荷小朵(北京)健康管理有限公司 All Rights Reserved 京ICP备2020048145号-5
京卫[2015]第0359号 互联网药品信息服务资格证书:(京)-非经营性-2021-0110
返回顶部 返回列表

京公网安备11010502055174号