搜索
查看: 1043|回复: 3

双表达大B四个疗程后PET-CT评分为4分,后续的治疗选择?

[复制链接]

参加活动:0

组织活动:0

9

主题

12

帖子

804

家园豆

您的身份
家属
病理报告
弥漫大b细胞(非生发中心起源)
目前状态
已确诊,未治疗,等待治疗
最后登录
2026-2-28
发表于 2024-12-1 19:09:16 | 显示全部楼层 |阅读模式 来自: 中国广东
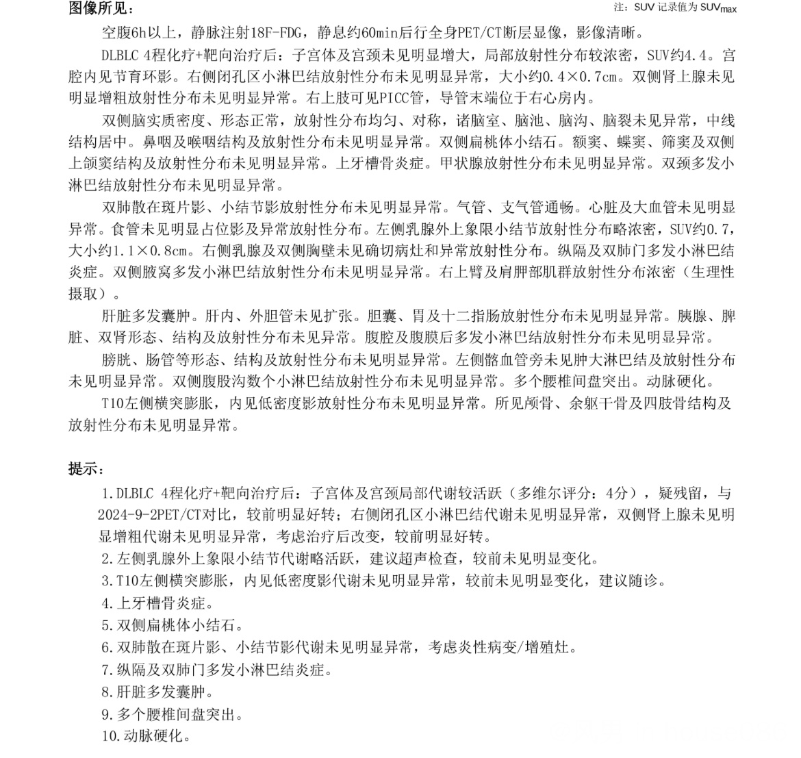
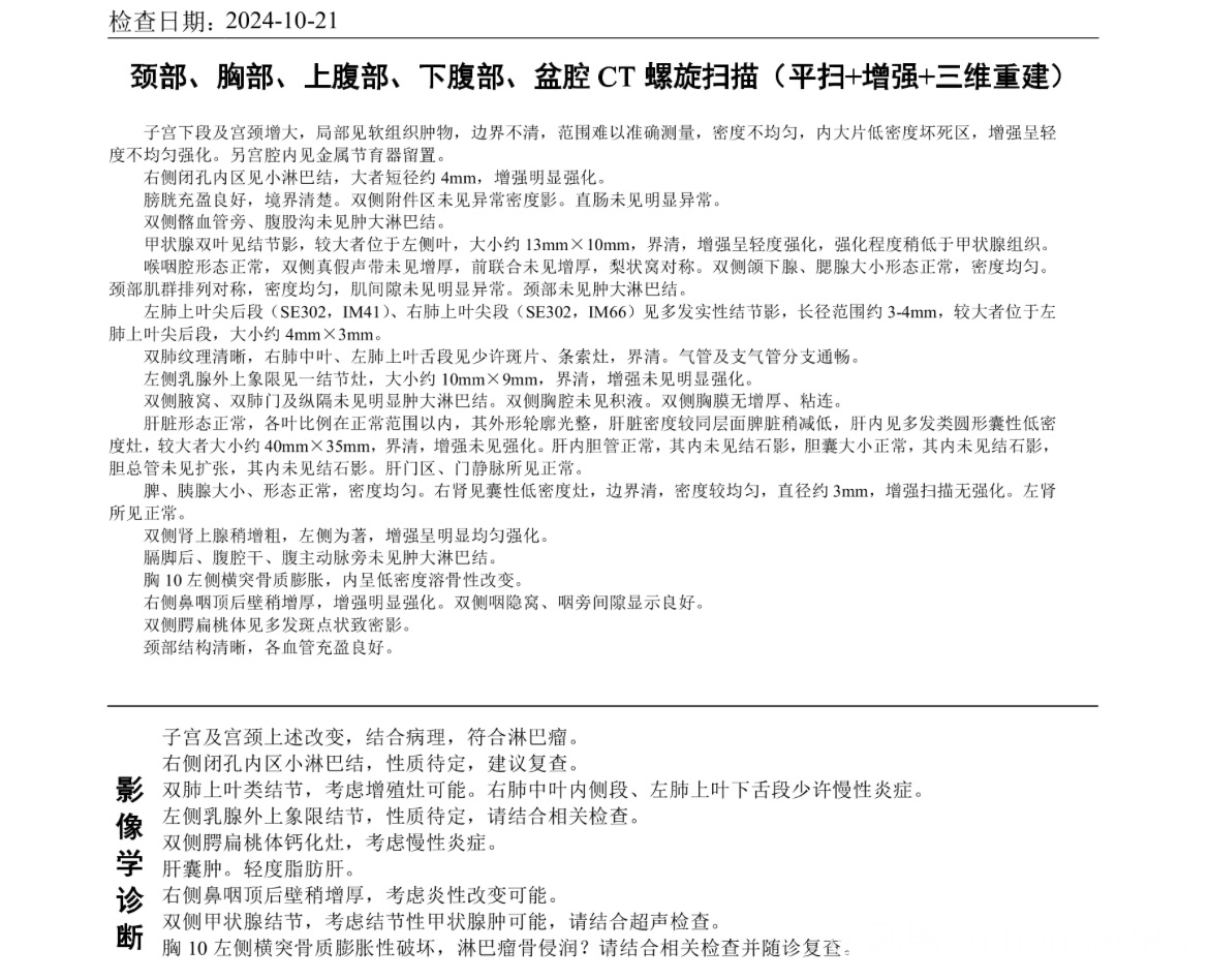
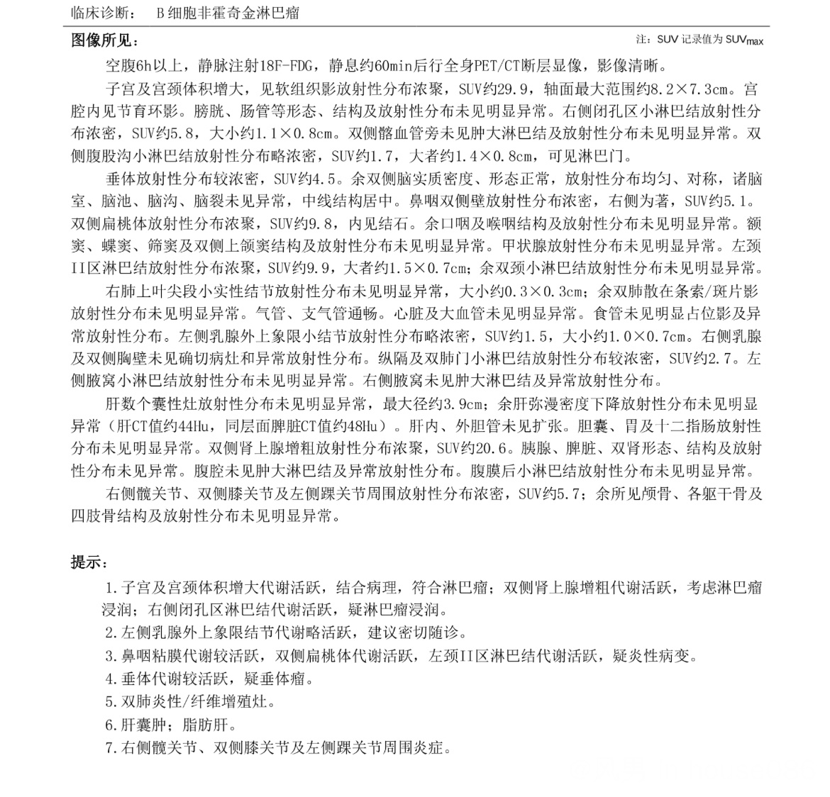
图1是治疗前的PET-CT报告,图2是两个疗程后的增强CT,图3是四个疗程后的PET-CT。患者62岁,非生发中心型双表达四期大B细胞淋巴瘤,治疗方案为R-CHOP+泽布替尼。完成四个疗程后PET-CT评分为4分,这属于PR吗?主治医生说继续完成原定计划的6次化疗和两次单抗治疗,然后进行局部放疗。

疗效是否符合预期,后续治疗有希望cr吗?是否需要考虑更换方案。求教老师们@橙色雨丝



参加活动:0

组织活动:0

5

主题

2103

帖子

3744

家园豆

您的身份
家属
最后登录
2026-2-28
发表于 2024-12-2 05:20:51 来自手机 | 显示全部楼层 来自: 马来西亚
病理会诊:专家看切片
我认为可以继续原方案治疗。因为侵犯肾上腺,建议做大剂量甲氨蝶玲中枢预防
回复 支持 反对

使用道具 举报

参加活动:0

组织活动:0

395

主题

5万

帖子

8万

家园豆

您的身份
病友
病理报告
滤泡性淋巴瘤1-2级
就诊医院
北京协和
目前状态
康复10-20年
最后登录
2026-2-28

博学多才一生平安康复0-1年

发表于 2024-12-2 08:57:45 | 显示全部楼层 来自: 中国北京
继续治疗,考虑一线自体移植巩固,放疗的意义不大。
回复 支持 反对

使用道具 举报

参加活动:0

组织活动:0

1

主题

6

帖子

219

家园豆

您的身份
病友
病理报告
弥漫大b细胞
就诊医院
复旦大学附属肿瘤医院
目前状态
康复0-1年
最后登录
2025-10-3
发表于 2024-12-2 12:14:24 来自手机 | 显示全部楼层 来自: 中国上海
自体移植需要多长时间呀?
回复 支持 反对

使用道具 举报

本版积分规则


关闭

站长推荐 上一条 /1 下一条

同样的经历 使我们与你感同深受!

这里是病友帮病友一起度过难关的精神家园!

工作室 媒体报道


© Copyright 2011-2021. 荷小朵(北京)健康管理有限公司 All Rights Reserved 京ICP备2020048145号-5
京卫[2015]第0359号 互联网药品信息服务资格证书:(京)-非经营性-2021-0110
返回顶部 返回列表

京公网安备11010502055174号