搜索
查看: 1633|回复: 4

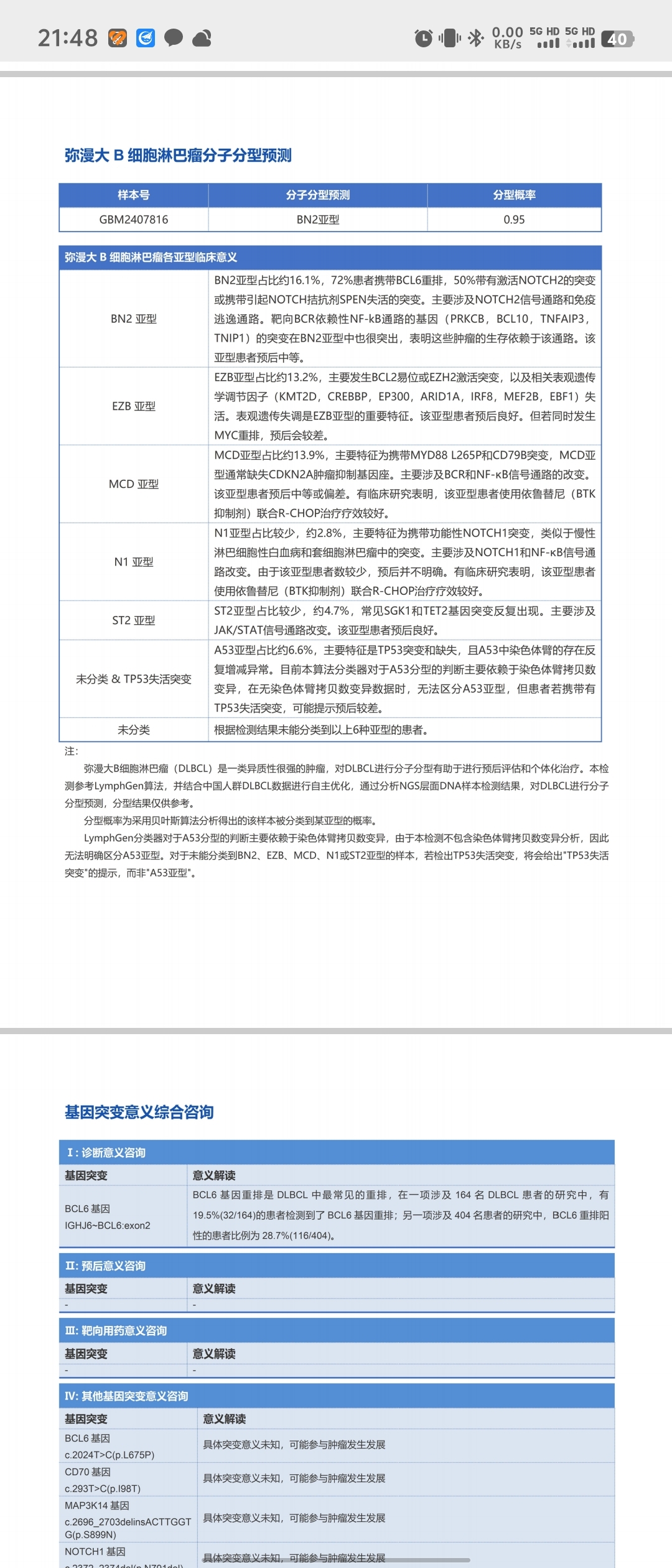
求助大神帮忙看下,靶向药吃奥布替尼,BN2亚型能获益吗

[复制链接]

参加活动:0

组织活动:0

1

主题

3

帖子

61

家园豆

最后登录
2026-2-18
发表于 2024-7-29 14:13:00 | 显示全部楼层 |阅读模式 来自: 中国江西
求助大神帮忙看下,靶向药吃奥布替尼,BN2亚型能获益吗@橙色雨丝 ,医生让吃,不知道能否获益,医生说已经中枢侵犯,用的Rchop+大剂量的甲氨蝶呤方案




参加活动:0

组织活动:0

40

主题

1799

帖子

3449

家园豆

您的身份
病友
病理报告
弥漫大b细胞
目前状态
康复1-3年
最后登录
2025-8-11
发表于 2024-7-29 14:40:01 来自手机 | 显示全部楼层 来自: 中国
提示: 作者被禁止或删除 内容自动屏蔽
回复 支持 反对

使用道具 举报

参加活动:0

组织活动:0

395

主题

5万

帖子

8万

家园豆

您的身份
病友
病理报告
滤泡性淋巴瘤1-2级
就诊医院
北京协和
目前状态
康复10-20年
最后登录
2026-2-26

博学多才一生平安康复0-1年

发表于 2024-7-29 15:01:58 | 显示全部楼层 来自: 中国北京
也许吧。
回复 支持 反对

使用道具 举报

参加活动:0

组织活动:0

1

主题

3

帖子

61

家园豆

最后登录
2026-2-18
 楼主| 发表于 2024-7-29 16:52:58 来自手机 | 显示全部楼层 来自: 中国江西
一轮明月Z 发表于 2024-07-29 14:40
BN2忽略不计。怎么不用病理做标本,什么类型淋巴瘤

都是拿的腰穿脊髓液和骨穿的骨髓做的检查,petct结果好像也没发现病灶?脊髓液和骨髓做的病理结果准吗
奥布替尼不能报销,想把钱留着做治疗,不知道能否获益
回复 支持 反对

使用道具 举报

参加活动:0

组织活动:0

1

主题

3

帖子

61

家园豆

最后登录
2026-2-18
 楼主| 发表于 2024-7-29 16:55:54 来自手机 | 显示全部楼层 来自: 中国江西
一轮明月Z 发表于 2024-07-29 14:40
BN2忽略不计。怎么不用病理做标本,什么类型淋巴瘤

弥漫大B,医生说侵犯骨髓和中枢,也不知道是不是原发中枢
回复 支持 反对

使用道具 举报

本版积分规则


关闭

站长推荐 上一条 /1 下一条

同样的经历 使我们与你感同深受!

这里是病友帮病友一起度过难关的精神家园!

工作室 媒体报道


© Copyright 2011-2021. 荷小朵(北京)健康管理有限公司 All Rights Reserved 京ICP备2020048145号-5
京卫[2015]第0359号 互联网药品信息服务资格证书:(京)-非经营性-2021-0110
返回顶部 返回列表

京公网安备11010502055174号