搜索
查看: 2915|回复: 25

滤泡性淋巴瘤

[复制链接]

参加活动:0

组织活动:0

1

主题

10

帖子

50

家园豆

最后登录
2025-6-16
发表于 2024-7-19 12:28:16 | 显示全部楼层 |阅读模式 来自: 中国广东广州
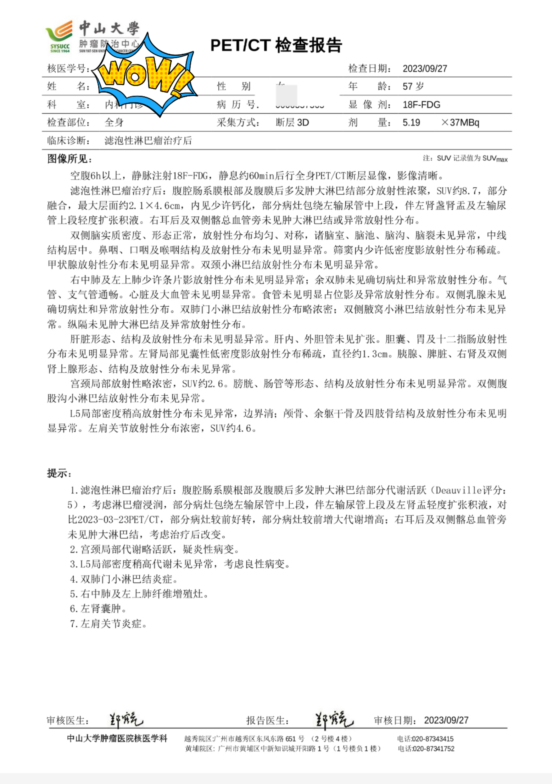
请教各位友友,我妈妈22年确诊惰性滤泡型淋巴瘤2级(图一),22年用汉利康利妥昔,做了6期,petct 多维尔评分4分(图二),医生建议观察,23年因为心情低落身体免疫力也不行肩膀和脖子好多个地方浸润,开始第二次治疗,利妥昔+来那度胺治疗了8期(图三),医生又让停了,今年6月底做了复查ct(图四),医生就一直让进组,好像是国产双抗,我个人很排斥进组,医生又一直让进组,各位友友帮忙看看这个情况需不需要进组,妈妈的身体免疫力好低,我怕抽血太多她身体直接垮了,想听听各位友友意见。




参加活动:0

组织活动:0

13

主题

392

帖子

8001

家园豆

您的身份
病友
病理报告
滤泡性淋巴瘤1-2级
目前状态
治疗中
最后登录
2026-2-16
发表于 2024-7-19 14:25:34 来自手机 | 显示全部楼层 来自: 中国浙江宁波
病理会诊:专家看切片
当时没维持吗?
回复 支持 1 反对 0

使用道具 举报

参加活动:0

组织活动:0

43

主题

1373

帖子

8031

家园豆

您的身份
病友
病理报告
滤泡性淋巴瘤1-2级
就诊医院
北肿
目前状态
康复1-3年
最后登录
2026-2-12
发表于 2024-7-19 13:47:23 来自手机 | 显示全部楼层 来自: 中国
亲,就是首次治疗尤为关键,为啥国外淋巴瘤治愈率高,就是按照规范治疗,所以说,到上海,北京会诊,当地医院不行……
回复 支持 反对

使用道具 举报

参加活动:0

组织活动:0

43

主题

1373

帖子

8031

家园豆

您的身份
病友
病理报告
滤泡性淋巴瘤1-2级
就诊医院
北肿
目前状态
康复1-3年
最后登录
2026-2-12
发表于 2024-7-19 13:48:22 来自手机 | 显示全部楼层 来自: 中国
多选择几家医院,比如瑞金,复旦,北京,祝好……
回复 支持 反对

使用道具 举报

参加活动:0

组织活动:0

395

主题

5万

帖子

8万

家园豆

您的身份
病友
病理报告
滤泡性淋巴瘤1-2级
就诊医院
北京协和
目前状态
康复10-20年
最后登录
2026-2-26

博学多才一生平安康复0-1年

发表于 2024-7-19 14:23:59 | 显示全部楼层 来自: 中国北京
如果一线用的是利妥昔单抗联合化疗,二线用的是利妥昔单抗+来那度胺,那么三线用双抗也是合理的,不参加临床试验的话就自己花钱用已上市的药物,再不就是CAR-T,从未听说过谁因为抽血身体垮了,疾病本身的危害性比抽血至少大一百倍,毕竟这属于POD24的患者了。
回复 支持 反对

使用道具 举报

参加活动:0

组织活动:0

1

主题

10

帖子

50

家园豆

最后登录
2025-6-16
 楼主| 发表于 2024-7-19 14:38:22 来自手机 | 显示全部楼层 来自: 中国广东广州

维持的意思是?继续治疗?还是治疗效果没有维持?两次都是医生让我们停止治疗,半年回去复查。
回复 支持 反对

使用道具 举报

参加活动:0

组织活动:0

1

主题

10

帖子

50

家园豆

最后登录
2025-6-16
 楼主| 发表于 2024-7-19 14:46:58 来自手机 | 显示全部楼层 来自: 中国广东广州
橙色雨丝 发表于 2024-07-19 14:23
如果一线用的是利妥昔单抗联合化疗,二线用的是利妥昔单抗+来那度胺,那么三线用双抗也是合理的,不参加临床试验的话就自己花钱用已上市的药物,再不就是CAR-T,从未听说过谁因为抽血身体垮了,疾病本身的危害性比抽血至少大一百倍,毕竟这属于POD24的患者了。

谢谢您的建议,我们了解到的临床试验是每周都要去上药,需要抽血检查,还要维持一年,我妈妈身体气血本来也不太好,抽血项目的检查太多我真的很担心,现在疾病还没让她怎么着,我就想就算带瘤多生存个10或者8年我也好满足,就怕去了临床试验病没治好,人先倒下
回复 支持 反对

使用道具 举报

参加活动:0

组织活动:0

1

主题

10

帖子

50

家园豆

最后登录
2025-6-16
 楼主| 发表于 2024-7-19 14:49:14 来自手机 | 显示全部楼层 来自: 中国广东广州
健康是福CR 发表于 2024-07-19 13:47
亲,就是首次治疗尤为关键,为啥国外淋巴瘤治愈率高,就是按照规范治疗,所以说,到上海,北京会诊,当地医院不行……

首次跟我们说可以不干预,观察几好,后面又说既然发现了我们还是控制一下,我们就选了控制一下,现在好像就是首次治疗不理想,后来越来越麻烦
回复 支持 反对

使用道具 举报

参加活动:0

组织活动:0

58

主题

564

帖子

2266

家园豆

目前状态
康复0-1年
最后登录
2026-2-26
发表于 2024-7-19 22:35:23 来自手机 | 显示全部楼层 来自: 中国湖南
你第一次治疗只用了利妥昔没有化疗吧?二线用来那和单抗?
回复 支持 反对

使用道具 举报

参加活动:0

组织活动:0

4

主题

26

帖子

525

家园豆

您的身份
家属
病理报告
滤泡性淋巴瘤1-2级
目前状态
治疗中
最后登录
2025-1-15
发表于 2024-7-19 23:31:38 来自手机 | 显示全部楼层 来自: 中国四川成都
第一次是单利妥昔治疗吗
回复 支持 反对

使用道具 举报

参加活动:0

组织活动:0

13

主题

392

帖子

8001

家园豆

您的身份
病友
病理报告
滤泡性淋巴瘤1-2级
目前状态
治疗中
最后登录
2026-2-16
发表于 2024-7-20 09:06:14 来自手机 | 显示全部楼层 来自: 中国浙江宁波
维持是结疗之后继续两到三个月1次单药打两年,你去之家的知识栏里多去学习,对你有帮助!
回复 支持 反对

使用道具 举报

参加活动:0

组织活动:0

1

主题

10

帖子

50

家园豆

最后登录
2025-6-16
 楼主| 发表于 2024-7-20 12:05:16 来自手机 | 显示全部楼层 来自: 中国广东广州
坚信一定会好 发表于 2024-07-19 22:35
你第一次治疗只用了利妥昔没有化疗吧?二线用来那和单抗?

是的,用的国产汉利康,第二次就加上来那度胺,这次让我们进组,说是国产的双抗。
回复 支持 反对

使用道具 举报

参加活动:0

组织活动:0

1

主题

10

帖子

50

家园豆

最后登录
2025-6-16
 楼主| 发表于 2024-7-20 12:08:46 来自手机 | 显示全部楼层 来自: 中国广东广州
以马内利1 发表于 2024-07-20 09:06
维持是结疗之后继续两到三个月1次单药打两年,你去之家的知识栏里多去学习,对你有帮助!

好的,谢谢,第一次做了6疗后就没维持,第二次治疗有加2次维持,隔1个月做一次,但是也只是做了2次,最后一次用药是今年1月,6月去做Ct复查,然后就让我们入组。
回复 支持 反对

使用道具 举报

参加活动:0

组织活动:0

1

主题

10

帖子

50

家园豆

最后登录
2025-6-16
 楼主| 发表于 2024-7-20 12:10:07 来自手机 | 显示全部楼层 来自: 中国广东广州
远行者 发表于 2024-07-19 23:31
第一次是单利妥昔治疗吗

对,不过是国产汉利康,不是进口的美罗华
回复 支持 反对

使用道具 举报

参加活动:0

组织活动:0

58

主题

564

帖子

2266

家园豆

目前状态
康复0-1年
最后登录
2026-2-26
发表于 2024-7-20 14:30:43 来自手机 | 显示全部楼层 来自: 中国湖南
楼主的妈妈在中肿看哪个医生?
回复 支持 反对

使用道具 举报

参加活动:0

组织活动:0

1

主题

10

帖子

50

家园豆

最后登录
2025-6-16
 楼主| 发表于 2024-7-20 14:40:58 来自手机 | 显示全部楼层 来自: 中国广东广州
坚信一定会好 发表于 2024-07-20 14:30
楼主的妈妈在中肿看哪个医生?

我们看黄慧强教授,教授很好,很多人看,号有点难抢。
回复 支持 反对

使用道具 举报

参加活动:0

组织活动:0

58

主题

564

帖子

2266

家园豆

目前状态
康复0-1年
最后登录
2026-2-26
发表于 2024-7-20 15:07:13 来自手机 | 显示全部楼层 来自: 中国
nicotoo 发表于 2024-07-20 14:40
我们看黄慧强教授,教授很好,很多人看,号有点难抢。

嗯嗯,谢谢
回复 支持 反对

使用道具 举报

参加活动:0

组织活动:0

43

主题

1373

帖子

8031

家园豆

您的身份
病友
病理报告
滤泡性淋巴瘤1-2级
就诊医院
北肿
目前状态
康复1-3年
最后登录
2026-2-12
发表于 2024-7-21 14:40:15 来自手机 | 显示全部楼层 来自: 中国
橙色雨丝 发表于 2024-07-19 14:23
如果一线用的是利妥昔单抗联合化疗,二线用的是利妥昔单抗+来那度胺,那么三线用双抗也是合理的,不参加临床试验的话就自己花钱用已上市的药物,再不就是CAR-T,从未听说过谁因为抽血身体垮了,疾病本身的危害性比抽血至少大一百倍,毕竟这属于POD24的患者了。

老师又来请教了,都说pod是从首个化疗开始全,还是从最后一个化疗结束开始算,我从治疗首次到现在滤泡二年了!刚刚开始发病的时候经常咨询你
回复 支持 反对

使用道具 举报

参加活动:0

组织活动:0

43

主题

1373

帖子

8031

家园豆

您的身份
病友
病理报告
滤泡性淋巴瘤1-2级
就诊医院
北肿
目前状态
康复1-3年
最后登录
2026-2-12
发表于 2024-7-21 14:43:07 来自手机 | 显示全部楼层 来自: 中国
nicotoo 发表于 2024-07-19 14:46
谢谢您的建议,我们了解到的临床试验是每周都要去上药,需要抽血检查,还要维持一年,我妈妈身体气血本来也不太好,抽血项目的检查太多我真的很担心,现在疾病还没让她怎么着,我就想就算带瘤多生存个10或者8年我也好满足,就怕去了临床试验病没治好,人先倒下

也有道理
回复 支持 反对

使用道具 举报

参加活动:0

组织活动:0

395

主题

5万

帖子

8万

家园豆

您的身份
病友
病理报告
滤泡性淋巴瘤1-2级
就诊医院
北京协和
目前状态
康复10-20年
最后登录
2026-2-26

博学多才一生平安康复0-1年

发表于 2024-7-21 14:56:15 来自手机 | 显示全部楼层 来自: 中国北京
健康是福CR 发表于 2024-07-21 14:40
老师又来请教了,都说pod是从首个化疗开始全,还是从最后一个化疗结束开始算,我从治疗首次到现在滤泡二年了!刚刚开始发病的时候经常咨询你

没有严格定义,相关研究多是采用入组临床研究的时间。
回复 支持 反对

使用道具 举报

本版积分规则


关闭

站长推荐 上一条 /1 下一条

同样的经历 使我们与你感同深受!

这里是病友帮病友一起度过难关的精神家园!

工作室 媒体报道


© Copyright 2011-2021. 荷小朵(北京)健康管理有限公司 All Rights Reserved 京ICP备2020048145号-5
京卫[2015]第0359号 互联网药品信息服务资格证书:(京)-非经营性-2021-0110
返回顶部 返回列表

京公网安备11010502055174号